Suppr超能文献

血小板因子4减轻小鼠实验性急性肝损伤

Platelet Factor 4 Attenuates Experimental Acute Liver Injury in Mice.

作者信息

Drescher Hannah K, Brandt Elisa F, Fischer Petra, Dreschers Stephan, Schwendener Reto A, Kowalska M Anna, Canbay Ali, Wasmuth Hermann E, Weiskirchen Ralf, Trautwein Christian, Berres Marie-Luise, Kroy Daniela C, Sahin Hacer

机构信息

Department of Internal Medicine III, University Hospital, RWTH Aachen, Aachen, Germany.

Department of Neonatology, University Hospital, RWTH Aachen, Aachen, Germany.

出版信息

Front Physiol. 2019 Mar 26;10:326. doi: 10.3389/fphys.2019.00326. eCollection 2019.

Abstract

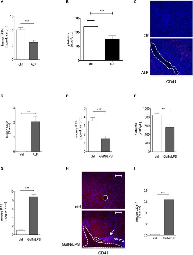
Platelet factor 4 (PF4) is a pleiotropic inflammatory chemokine, which has been implicated in various inflammatory disorders including liver fibrosis. However, its role in acute liver diseases has not yet been elucidated. Here we describe an unexpected, anti-inflammatory role of PF4. Serum concentrations of PF4 were measured in patients and mice with acute liver diseases. Acute liver injury in mice was induced either by carbon tetrachloride or by D-galactosamine hydrochloride and lipopolysaccharide. Serum levels of PF4 were decreased in patients and mice with acute liver diseases. mice displayed increased liver damage in both models compared to control which was associated with increased apoptosis of hepatocytes and an enhanced pro-inflammatory response of liver macrophages. In this experimental setting, mice were unable to generate activated Protein C (APC), a protein with anti-inflammatory activities on monocytes/macrophages. , PF4 limited the activation of liver resident macrophages. Hence, the systemic application of PF4 led to a strong amelioration of experimental liver injury. Along with reduced liver injury, PF4 improved the severity of the pro-inflammatory response of liver macrophages and induced increased levels of APC. PF4 has a yet unidentified direct anti-inflammatory effect in two models of acute liver injury. Thus, attenuation of acute liver injury by systemic administration of PF4 might offer a novel therapeutic approach for acute liver diseases.

摘要

血小板因子4(PF4)是一种具有多种功能的炎性趋化因子,已被证明与包括肝纤维化在内的多种炎症性疾病有关。然而,其在急性肝病中的作用尚未阐明。在此,我们描述了PF4一种意想不到的抗炎作用。我们检测了急性肝病患者和小鼠血清中PF4的浓度。通过四氯化碳或盐酸D-半乳糖胺和脂多糖诱导小鼠急性肝损伤。急性肝病患者和小鼠血清中PF4水平均降低。与对照组相比,两种模型中的小鼠肝损伤均加重,这与肝细胞凋亡增加及肝巨噬细胞促炎反应增强有关。在该实验环境中,小鼠无法产生活化蛋白C(APC),一种对单核细胞/巨噬细胞具有抗炎活性的蛋白。此外,PF4限制了肝驻留巨噬细胞的活化。因此,全身应用PF4可显著改善实验性肝损伤。随着肝损伤减轻,PF4改善了肝巨噬细胞促炎反应的严重程度,并诱导APC水平升高。在两种急性肝损伤模型中,PF4具有尚未明确的直接抗炎作用。因此,全身应用PF4减轻急性肝损伤可能为急性肝病提供一种新的治疗方法。

https://cdn.ncbi.nlm.nih.gov/pmc/blobs/9466/6444115/9ef97fde7df9/fphys-10-00326-g001.jpg

文献AI研究员

20分钟写一篇综述,助力文献阅读效率提升50倍。

立即体验

用中文搜PubMed

大模型驱动的PubMed中文搜索引擎

马上搜索

文档翻译

学术文献翻译模型,支持多种主流文档格式。

立即体验