Faculty of Science and Technology, Department of Applied Biological Science, Tokyo University of Science, 2641 Yamazaki, Noda, Chiba, 278-8510, Japan.
Howard Hughes Medical Institute and Division of Biology and Biological Engineering 156-29, California Institute of Technology, Pasadena, CA, 91125, USA.
Nat Commun. 2019 Apr 16;10(1):1786. doi: 10.1038/s41467-019-09386-5.
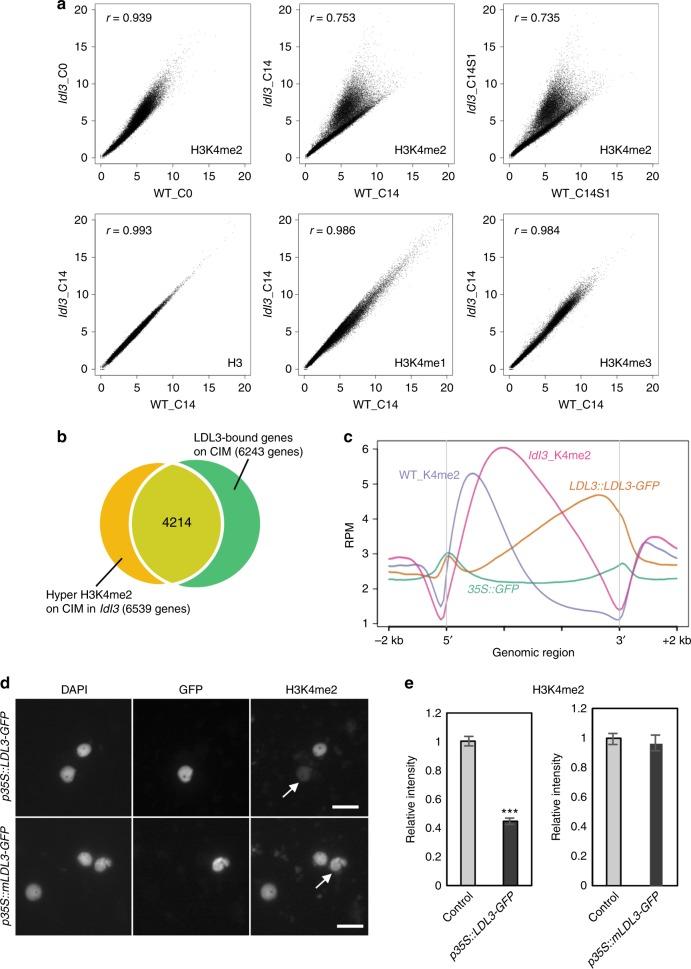
Acquisition of pluripotency by somatic cells is a striking process that enables multicellular organisms to regenerate organs. This process includes silencing of genes to erase original tissue memory and priming of additional cell type specification genes, which are then poised for activation by external signal inputs. Here, through analysis of genome-wide histone modifications and gene expression profiles, we show that a gene priming mechanism involving LYSINE-SPECIFIC DEMETHYLASE 1-LIKE 3 (LDL3) specifically eliminates H3K4me2 during formation of the intermediate pluripotent cell mass known as callus derived from Arabidopsis root cells. While LDL3-mediated H3K4me2 removal does not immediately affect gene expression, it does facilitate the later activation of genes that act to form shoot progenitors when external cues lead to shoot induction. These results give insights into the role of H3K4 methylation in plants, and into the primed state that provides plant cells with high regenerative competency.
体细胞获得多能性是一个惊人的过程,使多细胞生物能够再生器官。这个过程包括基因沉默以消除原始组织记忆和启动额外的细胞类型特异性基因,然后通过外部信号输入准备激活。在这里,通过对全基因组组蛋白修饰和基因表达谱的分析,我们表明,一种涉及赖氨酸特异性去甲基化酶 1 样 3(LDL3)的基因启动机制,在形成被称为愈伤组织的中间多能细胞团时,特异性地消除了 H3K4me2,愈伤组织源自拟南芥根细胞。虽然 LDL3 介导的 H3K4me2 去除不会立即影响基因表达,但它确实有助于外部线索导致芽诱导时,形成芽前体的基因的后期激活。这些结果深入了解了 H3K4 甲基化在植物中的作用,以及为植物细胞提供高再生能力的启动状态。