• 文献检索
  • 文档翻译
  • 深度研究
  • 学术资讯
  • Suppr Zotero 插件Zotero 插件
  • 邀请有礼
  • 套餐&价格
  • 历史记录
应用&插件
Suppr Zotero 插件Zotero 插件浏览器插件Mac 客户端Windows 客户端微信小程序
定价
高级版会员购买积分包购买API积分包
服务
文献检索文档翻译深度研究API 文档MCP 服务
关于我们
关于 Suppr公司介绍联系我们用户协议隐私条款
关注我们

Suppr 超能文献

核心技术专利:CN118964589B侵权必究
粤ICP备2023148730 号-1Suppr @ 2026

文献检索

告别复杂PubMed语法,用中文像聊天一样搜索,搜遍4000万医学文献。AI智能推荐,让科研检索更轻松。

立即免费搜索

文件翻译

保留排版,准确专业,支持PDF/Word/PPT等文件格式,支持 12+语言互译。

免费翻译文档

深度研究

AI帮你快速写综述,25分钟生成高质量综述,智能提取关键信息,辅助科研写作。

立即免费体验

Jagged1/STAT3 信号通路在铂耐药性卵巢癌中的作用。

Role of Jagged1/STAT3 signalling in platinum-resistant ovarian cancer.

机构信息

Department of Obstetrics and Gynaecology, Renmin Hospital of Wuhan University, Wuhan, P.R. China.

Department of Obstetrics and Gynaecology, Xiangyang Central Hospital, Xiangyang, P.R. China.

出版信息

J Cell Mol Med. 2019 Jun;23(6):4005-4018. doi: 10.1111/jcmm.14286. Epub 2019 Apr 16.

DOI:10.1111/jcmm.14286
PMID:30993885
原文链接:https://pmc.ncbi.nlm.nih.gov/articles/PMC6533470/
Abstract

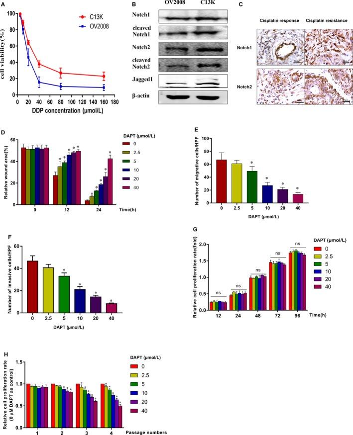
Jagged1, the essential ligand of the Notch signalling pathway, is highly expressed in metastatic prostate cancer, and its high expression in breast cancer is linked to poor survival rates. However, the mechanism of Jagged1's involvement in platinum-resistant ovarian cancer has not been thoroughly elucidated to date. The purpose of the present study was to investigate the roles of Jagged1 in the platinum resistance of ovarian cancer and its possible mechanisms. Compared with a platinum responsive group of ovarian epithelial cell carcinomas, we found the positive staining intensity of Notch1, Notch2, Jagged1, STAT3 and Epithelial-mesenchymal transition (EMT) proteins were lower in a platinum-resistant group. The DDP-resistant ovarian cancer cell line (C13K) had a higher IC50 of DDP than its parental cell line (OV2008) (P < 0.05) and acquired an EMT phenotype and invasive characteristics. Inhibiting or knockdown of Jagged1 expression could not only reduce its capacity of migration and invasion but also reverse EMT and down-regulate the expression of serine 727-phosphorylated STAT3 (pS727) at the protein level but not total STAT3 or tyrosine 705-phosphorylated STAT3 (pY705) in C13K cells. Furthermore, it was found that crosstalk between the Jagged1/Notch and JAK/STAT3 signalling pathways were involved in Jagged1-promoting EMT in C13K cells. Experiments in vivo showed a reduced micrometastatic tumour burden in the lung, liver and spleen of mice implanted with C13K cells with knocked-down Jagged1 compared with mice implanted with control cells. All of these results demonstrate that Jagged1 can crosstalk with the JAK/STAT3 pathway, and they all cooperate to promote the aberrant occurrence of EMT, further reinforcing the abilities of invasion and migration of platinum-resistant ovarian cancer in vivo and in vitro.

摘要

锯齿 1 是 Notch 信号通路的必需配体,在转移性前列腺癌中高度表达,其在乳腺癌中的高表达与生存率降低有关。然而,锯齿 1 参与铂耐药卵巢癌的机制尚未得到充分阐明。本研究旨在探讨锯齿 1 在卵巢癌铂耐药中的作用及其可能的机制。与一组铂反应性卵巢上皮细胞癌相比,我们发现铂耐药组 Notch1、Notch2、锯齿 1、STAT3 和上皮间质转化(EMT)蛋白的阳性染色强度较低。DDP 耐药卵巢癌细胞系(C13K)的 DDPIC50 高于其亲本细胞系(OV2008)(P<0.05),并获得 EMT 表型和侵袭特性。抑制或敲低锯齿 1 的表达不仅可以降低其迁移和侵袭能力,而且可以逆转 EMT 并下调 C13K 细胞中丝氨酸 727 磷酸化 STAT3(pS727)的蛋白水平,但不影响总 STAT3 或酪氨酸 705 磷酸化 STAT3(pY705)。此外,还发现 Jagged1/Notch 和 JAK/STAT3 信号通路之间的串扰参与了 Jagged1 促进 C13K 细胞 EMT 的过程。体内实验表明,与对照细胞相比,敲低 Jagged1 的 C13K 细胞植入的小鼠肺、肝和脾中的微转移瘤负担减少。所有这些结果表明,Jagged1 可以与 JAK/STAT3 通路相互作用,它们共同合作促进 EMT 的异常发生,进一步增强了铂耐药卵巢癌细胞在体内和体外的侵袭和迁移能力。

https://cdn.ncbi.nlm.nih.gov/pmc/blobs/64e5/6533470/26062fdba7ed/JCMM-23-4005-g005.jpg
https://cdn.ncbi.nlm.nih.gov/pmc/blobs/64e5/6533470/04858afe0f38/JCMM-23-4005-g001.jpg
https://cdn.ncbi.nlm.nih.gov/pmc/blobs/64e5/6533470/dcc42d1e5d14/JCMM-23-4005-g002.jpg
https://cdn.ncbi.nlm.nih.gov/pmc/blobs/64e5/6533470/c02771f1fdb4/JCMM-23-4005-g003.jpg
https://cdn.ncbi.nlm.nih.gov/pmc/blobs/64e5/6533470/6cf228083d9a/JCMM-23-4005-g004.jpg
https://cdn.ncbi.nlm.nih.gov/pmc/blobs/64e5/6533470/26062fdba7ed/JCMM-23-4005-g005.jpg
https://cdn.ncbi.nlm.nih.gov/pmc/blobs/64e5/6533470/04858afe0f38/JCMM-23-4005-g001.jpg
https://cdn.ncbi.nlm.nih.gov/pmc/blobs/64e5/6533470/dcc42d1e5d14/JCMM-23-4005-g002.jpg
https://cdn.ncbi.nlm.nih.gov/pmc/blobs/64e5/6533470/c02771f1fdb4/JCMM-23-4005-g003.jpg
https://cdn.ncbi.nlm.nih.gov/pmc/blobs/64e5/6533470/6cf228083d9a/JCMM-23-4005-g004.jpg
https://cdn.ncbi.nlm.nih.gov/pmc/blobs/64e5/6533470/26062fdba7ed/JCMM-23-4005-g005.jpg

相似文献

1
Role of Jagged1/STAT3 signalling in platinum-resistant ovarian cancer.Jagged1/STAT3 信号通路在铂耐药性卵巢癌中的作用。
J Cell Mol Med. 2019 Jun;23(6):4005-4018. doi: 10.1111/jcmm.14286. Epub 2019 Apr 16.
2
NANOG regulates epithelial-mesenchymal transition and chemoresistance through activation of the STAT3 pathway in epithelial ovarian cancer.NANOG通过激活上皮性卵巢癌中的STAT3信号通路来调控上皮-间质转化及化疗耐药性。
Tumour Biol. 2016 Jul;37(7):9671-80. doi: 10.1007/s13277-016-4848-x. Epub 2016 Jan 22.
3
MicroRNA-302 represses epithelial-mesenchymal transition and cisplatin resistance by regulating ATAD2 in ovarian carcinoma.MicroRNA-302 通过调控卵巢癌细胞中的 ATAD2 抑制上皮-间质转化和顺铂耐药性。
Exp Cell Res. 2020 Nov 1;396(1):112241. doi: 10.1016/j.yexcr.2020.112241. Epub 2020 Aug 21.
4
SMAD3 inducing the transcription of  STYK1 to promote the EMT process and improve the tolerance of ovarian carcinoma cells to paclitaxel.SMAD3 通过诱导 STYK1 的转录促进 EMT 过程,提高卵巢癌细胞对紫杉醇的耐受性。
J Cell Biochem. 2019 Jun;120(6):10796-10811. doi: 10.1002/jcb.28371. Epub 2019 Jan 30.
5
Jagged1 expression regulated by Notch3 and Wnt/β-catenin signaling pathways in ovarian cancer.Notch3和Wnt/β-连环蛋白信号通路调控卵巢癌中Jagged1的表达。
Oncotarget. 2010 Jul;1(3):210-8. doi: 10.18632/oncotarget.127.
6
Resveratrol Contrasts LPA-Induced Ovarian Cancer Cell Migration and Platinum Resistance by Rescuing Hedgehog-Mediated Autophagy.白藜芦醇通过挽救 Hedgehog 介导的自噬来对抗 LPA 诱导的卵巢癌细胞迁移和铂耐药性。
Cells. 2021 Nov 17;10(11):3213. doi: 10.3390/cells10113213.
7
Notch and TGFβ form a positive regulatory loop and regulate EMT in epithelial ovarian cancer cells.Notch和转化生长因子β(TGFβ)形成一个正调控环路,并在上皮性卵巢癌细胞中调节上皮-间质转化(EMT)。
Cell Signal. 2016 Aug;28(8):838-49. doi: 10.1016/j.cellsig.2016.03.016. Epub 2016 Apr 10.
8
Forkhead Box Protein C2 Promotes Epithelial-Mesenchymal Transition, Migration and Invasion in Cisplatin-Resistant Human Ovarian Cancer Cell Line (SKOV3/CDDP).叉头框蛋白C2促进顺铂耐药人卵巢癌细胞系(SKOV3/CDDP)的上皮-间质转化、迁移和侵袭。
Cell Physiol Biochem. 2016;39(3):1098-110. doi: 10.1159/000447818. Epub 2016 Aug 26.
9
Acquisition of resistance to trastuzumab in gastric cancer cells is associated with activation of IL-6/STAT3/Jagged-1/Notch positive feedback loop.胃癌细胞中曲妥珠单抗耐药性的获得与IL-6/STAT3/Jagged-1/Notch正反馈回路的激活有关。
Oncotarget. 2015 Mar 10;6(7):5072-87. doi: 10.18632/oncotarget.3241.
10
Jagged1 promotes aromatase inhibitor resistance by modulating tumor-associated macrophage differentiation in breast cancer patients.Jagged1 通过调节乳腺癌患者肿瘤相关巨噬细胞的分化促进芳香酶抑制剂耐药性。
Breast Cancer Res Treat. 2017 Nov;166(1):95-107. doi: 10.1007/s10549-017-4394-2. Epub 2017 Jul 20.

引用本文的文献

1
Signaling networks and MiRNA crosstalk in ovarian cancer chemoresistance.卵巢癌化疗耐药中的信号网络与微小RNA相互作用
J Ovarian Res. 2025 Aug 14;18(1):185. doi: 10.1186/s13048-025-01770-8.
2
Notch signaling pathway in cancer: from mechanistic insights to targeted therapies. Notch 信号通路与癌症:从机制研究到靶向治疗。
Signal Transduct Target Ther. 2024 May 27;9(1):128. doi: 10.1038/s41392-024-01828-x.
3
Jagged1 intracellular domain/SMAD3 complex transcriptionally regulates TWIST1 to drive glioma invasion.锯齿状 1 细胞内结构域/SMAD3 复合物转录调控 TWIST1 以驱动神经胶质瘤侵袭。

本文引用的文献

1
Prognostic roles of Notch receptor mRNA expression in human ovarian cancer.Notch受体mRNA表达在人类卵巢癌中的预后作用
Oncotarget. 2017 May 16;8(20):32731-32740. doi: 10.18632/oncotarget.16387.
2
ImageJ macros for the user-friendly analysis of soft-agar and wound-healing assays.用于软琼脂和伤口愈合实验用户友好型分析的ImageJ宏程序。
Biotechniques. 2017 Apr 1;62(4):175-179. doi: 10.2144/000114535.
3
Notch as a tumour suppressor.Notch 作为一种肿瘤抑制因子。
Cell Death Dis. 2023 Dec 13;14(12):822. doi: 10.1038/s41419-023-06356-0.
4
Biomedical engineering approaches for the delivery of JAGGED1 as a potential tissue regenerative therapy.作为一种潜在的组织再生疗法,用于递送JAGGED1的生物医学工程方法。
Front Bioeng Biotechnol. 2023 Sep 11;11:1217211. doi: 10.3389/fbioe.2023.1217211. eCollection 2023.
5
Ascites-Derived Organoids to Depict Platinum Resistance in Gynaecological Serous Carcinomas.腹水衍生类器官描绘妇科浆液性癌中的铂耐药性。
Int J Mol Sci. 2023 Aug 25;24(17):13208. doi: 10.3390/ijms241713208.
6
APEX1 predicts poor prognosis of gallbladder cancer and affects biological properties of CD133 GBC-SD cells via upregulating Jagged1.APEX1预测胆囊癌预后不良,并通过上调Jagged1影响CD133 GBC-SD细胞的生物学特性。
J Cancer. 2023 May 15;14(8):1443-1457. doi: 10.7150/jca.83356. eCollection 2023.
7
Mesenchymal stem cells in the treatment of spinal cord injury: Mechanisms, current advances and future challenges.间质干细胞治疗脊髓损伤:机制、当前进展和未来挑战。
Front Immunol. 2023 Feb 24;14:1141601. doi: 10.3389/fimmu.2023.1141601. eCollection 2023.
8
Immunotargeting of Cancer Stem Cells.癌症干细胞的免疫靶向治疗
Cancers (Basel). 2023 Mar 5;15(5):1608. doi: 10.3390/cancers15051608.
9
Exploring prognostic indicators in the pathological images of ovarian cancer based on a deep survival network.基于深度生存网络探索卵巢癌病理图像中的预后指标。
Front Genet. 2023 Jan 4;13:1069673. doi: 10.3389/fgene.2022.1069673. eCollection 2022.
10
Notch signaling in female cancers: a multifaceted node to overcome drug resistance.女性癌症中的Notch信号传导:克服耐药性的多面节点
Cancer Drug Resist. 2021 Aug 5;4(4):805-836. doi: 10.20517/cdr.2021.53. eCollection 2021.
Nat Rev Cancer. 2017 Mar;17(3):145-159. doi: 10.1038/nrc.2016.145. Epub 2017 Feb 3.
4
Essential role of Notch4/STAT3 signaling in epithelial-mesenchymal transition of tamoxifen-resistant human breast cancer.Notch4/STAT3 信号通路在他莫昔芬耐药型人乳腺癌上皮间质转化中的重要作用。
Cancer Lett. 2017 Apr 1;390:115-125. doi: 10.1016/j.canlet.2017.01.014. Epub 2017 Jan 18.
5
The effect of epigenetic silencing and TP53 mutation on the expression of DLL4 in human cancer stem disorder.表观遗传沉默和TP53突变对人类癌症干细胞疾病中DLL4表达的影响。
Oncotarget. 2016 Sep 27;7(39):62976-62988. doi: 10.18632/oncotarget.11316.
6
EMT: 2016.EMT:2016 年。
Cell. 2016 Jun 30;166(1):21-45. doi: 10.1016/j.cell.2016.06.028.
7
Notch and TGFβ form a positive regulatory loop and regulate EMT in epithelial ovarian cancer cells.Notch和转化生长因子β(TGFβ)形成一个正调控环路,并在上皮性卵巢癌细胞中调节上皮-间质转化(EMT)。
Cell Signal. 2016 Aug;28(8):838-49. doi: 10.1016/j.cellsig.2016.03.016. Epub 2016 Apr 10.
8
Rac1 modulates the formation of primordial follicles by facilitating STAT3-directed Jagged1, GDF9 and BMP15 transcription in mice.在小鼠中,Rac1通过促进STAT3指导的锯齿状蛋白1、生长分化因子9和骨形态发生蛋白15的转录来调节原始卵泡的形成。
Sci Rep. 2016 Apr 6;6:23972. doi: 10.1038/srep23972.
9
Patient-derived ovarian cancer xenografts re-growing after a cisplatinum treatment are less responsive to a second drug re-challenge: a new experimental setting to study response to therapy.顺铂治疗后复发生长的患者来源的卵巢癌异种移植瘤对再次使用的第二种药物反应较差:一种研究治疗反应的新实验环境。
Oncotarget. 2017 Jan 31;8(5):7441-7451. doi: 10.18632/oncotarget.7465.
10
Cancer statistics, 2016.癌症统计数据,2016 年。
CA Cancer J Clin. 2016 Jan-Feb;66(1):7-30. doi: 10.3322/caac.21332. Epub 2016 Jan 7.