Suppr超能文献

LDOC1 通过下调 Wnt/β-连环蛋白信号通路对结直肠癌细胞的影响。

Effects of LDOC1 on colorectal cancer cells via downregulation of the Wnt/β-catenin signaling pathway.

机构信息

Department of Gastroenterology, The First Affiliated Hospital of Chongqing Medical University, Chongqing 400016, P.R. China.

Department of Gastrointestinal Surgery, The First Affiliated Hospital of Chongqing Medical University, Chongqing 400016, P.R. China.

出版信息

Oncol Rep. 2019 Jun;41(6):3281-3291. doi: 10.3892/or.2019.7126. Epub 2019 Apr 17.

Abstract

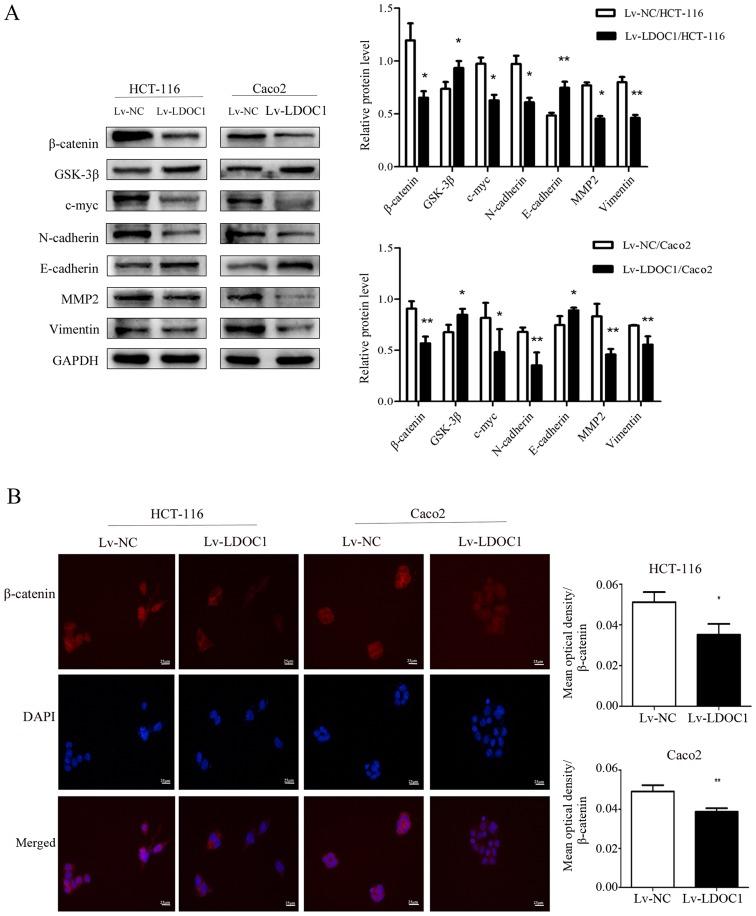
Colorectal cancer (CRC) is one of the most common tumor types of the digestive tract. Its incidence and mortality rates are among the highest of all gastrointestinal tumor types. The expression of leucine zipper downregulated in cancer 1 (LDOC1) is decreased in numerous cancer types. In the present study, the aim was to investigate the role of LDOC1 and determine the potential molecular mechanisms of its action in CRC. The expression of LDOC1 in CRC tissues and adjacent normal tissues was detected by reverse transcription‑quantitative polymerase chain reaction and immunohistochemistry. LDOC1 expression in four CRC cell lines, compared with normal colorectal tissue, was determined by reverse transcription‑ polymerase chain reaction (RT‑PCR), and two cell lines with relatively low expression were screened. Human LDOC1 cDNA was inserted into a lentiviral vector, and transfected into HCT‑116 and Caco2 cell lines. The transfection efficiency was identified by RT‑PCR and western blot analysis. Cell proliferation was detected by Cell Counting Kit‑8 and colony formation assays. Cell cycle and apoptosis were detected by flow cytometry assay. Migration and invasion were assessed using Transwell and Matrigel assays, respectively. Additionally, whether LDOC1 regulates the Wnt/β‑catenin pathway was investigated by western blot analysis, and the expression and localization of β‑catenin in CRC cells were demonstrated by cellular immunofluorescence. LDOC1 expression was downregulated in CRC tissues and cells. LDOC1 overexpression inhibited cell proliferation, migration and invasion, but promoted cells apoptosis. Furthermore, LDOC1 downregulated the Wnt/β‑catenin pathway in CRC. In conclusion, LDOC1 is a tumor suppressor in CRC and it inhibits cell proliferation and promotes cell apoptosis. Additionally, it inhibits CRC cell metastasis by downregulating the Wnt/β‑catenin signaling pathway.

摘要

结直肠癌(CRC)是消化道最常见的肿瘤类型之一。其发病率和死亡率在所有胃肠道肿瘤类型中均处于较高水平。亮氨酸拉链下调的癌症 1(LDOC1)在许多癌症类型中的表达降低。本研究旨在探讨 LDOC1 的作用,并确定其在 CRC 中的作用的潜在分子机制。通过逆转录-定量聚合酶链反应和免疫组织化学检测 CRC 组织和相邻正常组织中 LDOC1 的表达。通过逆转录-聚合酶链反应(RT-PCR)检测四种 CRC 细胞系与正常结直肠组织相比的 LDOC1 表达,并筛选出相对低表达的两种细胞系。将人 LDOC1 cDNA 插入慢病毒载体中,并转染至 HCT-116 和 Caco2 细胞系中。通过 RT-PCR 和 Western blot 分析鉴定转染效率。通过细胞计数试剂盒-8 和集落形成实验检测细胞增殖。通过流式细胞术检测细胞周期和凋亡。通过 Transwell 和 Matrigel 实验分别评估迁移和侵袭。此外,通过 Western blot 分析研究 LDOC1 是否调节 Wnt/β-连环蛋白通路,并通过细胞免疫荧光法显示 CRC 细胞中β-连环蛋白的表达和定位。LDOC1 在 CRC 组织和细胞中表达下调。LDOC1 过表达抑制细胞增殖、迁移和侵袭,但促进细胞凋亡。此外,LDOC1 下调 CRC 细胞中的 Wnt/β-连环蛋白通路。综上所述,LDOC1 是 CRC 中的肿瘤抑制因子,它抑制细胞增殖并促进细胞凋亡。此外,它通过下调 Wnt/β-连环蛋白信号通路抑制 CRC 细胞的转移。

https://cdn.ncbi.nlm.nih.gov/pmc/blobs/c22b/6488979/d472aeaa4334/OR-41-06-3281-g00.jpg

文献AI研究员

20分钟写一篇综述,助力文献阅读效率提升50倍。

立即体验

用中文搜PubMed

大模型驱动的PubMed中文搜索引擎

马上搜索

文档翻译

学术文献翻译模型,支持多种主流文档格式。

立即体验