Department of Health Sciences and Technology, Samsung Advanced Institute for Health Sciences and Technology, Sungkyunkwan University, Seoul, 06351, Korea.
Department of Biomedical Sciences, Samsung Biomedical Research Institute, Samsung Medical Center, Seoul, 06351, Korea.
Cell Death Dis. 2018 Aug 6;9(8):831. doi: 10.1038/s41419-018-0899-9.
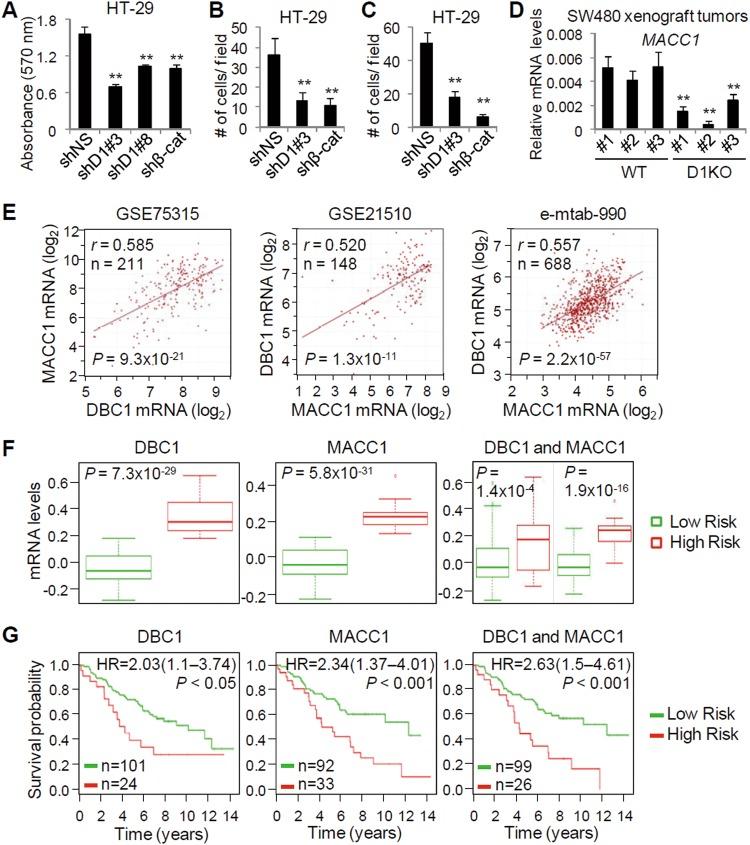
Metastasis-associated in colon cancer 1 (MACC1) has been reported to be overexpressed in multiple cancers and promote proliferation, metastasis, cancer stem cell-like properties, and drug resistance of cancer cells. Despite its significance and the considerable knowledge accumulated on the function of MACC1 in various types of human malignancies, regulatory mechanisms underlying MACC1 expression remain unclear. Here we report that MACC1 is a direct target of Wnt/β-catenin signaling pathway in colon cancer cells and that DBC1 functions as a coactivator for Wnt-mediated MACC1 expression by promoting the activity of a LEF1/β-catenin-dependent enhancer located in intron 1 of MACC1 gene. DBC1 is required for LEF1/β-catenin complex formation on the MACC1 enhancer and for long-distance enhancer-promoter interaction of the MACC1 locus. MACC1 expression was increased in colonosphere cells compared to adherent colon cancer cells, and DBC1 overexpression further increased MACC1 expression in colonospheres and promoted sphere-forming abilities of colon cancer cells and drug resistance of colonospheres. Importantly, expressions of MACC1 and DBC1 are positively correlated with each other, upregulated in high-risk groups of colorectal cancer patients, and associated with poor survival. Our results establish MACC1 as a transcriptional target of Wnt/β-catenin signaling and suggest that DBC1 plays a key role in colorectal cancer progression through Wnt/β-catenin-MACC1 signaling axis.
结肠癌转移相关基因 1(MACC1)在多种癌症中过表达,并促进癌细胞的增殖、转移、癌症干细胞样特性和耐药性。尽管 MACC1 在各种人类恶性肿瘤中的功能及其相关知识已经得到了广泛的研究,但 MACC1 表达的调控机制仍不清楚。在这里,我们报道 MACC1 是结肠癌细胞中 Wnt/β-catenin 信号通路的直接靶标,DBC1 通过促进位于 MACC1 基因内含子 1 上的 LEF1/β-catenin 依赖性增强子的活性,作为 Wnt 介导的 MACC1 表达的共激活因子发挥作用。DBC1 是 LEF1/β-catenin 复合物在 MACC1 增强子上形成所必需的,也是 MACC1 基因座长距离增强子-启动子相互作用所必需的。与贴壁结肠癌细胞相比,在类器官细胞中 MACC1 的表达增加,DBC1 过表达进一步增加了类器官中 MACC1 的表达,并促进了结肠癌细胞的球体形成能力和球体的耐药性。重要的是,MACC1 和 DBC1 的表达相互正相关,在结直肠癌高危组中上调,并与不良预后相关。我们的研究结果确立了 MACC1 作为 Wnt/β-catenin 信号的转录靶标,并表明 DBC1 通过 Wnt/β-catenin-MACC1 信号轴在结直肠癌进展中发挥关键作用。