Suppr超能文献

通过质子偶联叶酸转运体将纳米颗粒细胞色素 C 靶向递送至神经胶质瘤细胞。

Targeted Delivery of Nanoparticulate Cytochrome C into Glioma Cells Through the Proton-Coupled Folate Transporter.

机构信息

Department of Biochemistry, Universidad Central del Caribe, School of Medicine, Bayamon, PR 00956, USA.

Universidad Central del Caribe, School of Medicine, Bayamon, PR 00956, USA.

出版信息

Biomolecules. 2019 Apr 18;9(4):154. doi: 10.3390/biom9040154.

Abstract

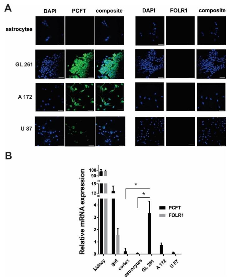
In this study, we identified the proton-coupled folate transporter (PCFT) as a route for targeted delivery of drugs to some gliomas. Using the techniques of confocal imaging, quantitative reverse transcription-polymerase chain reaction (qRT-PCR), and small interfering (siRNA) knockdown against the PCFT, we demonstrated that Gl261 and A172 glioma cells, but not U87 and primary cultured astrocytes, express the PCFT, which provides selective internalization of folic acid (FA)-conjugated cytochrome c-containing nanoparticles (FA-Cyt c NPs), followed by cell death. The FA-Cyt c NPs (100 µg/mL), had no cytotoxic effects in astrocytes but caused death in glioma cells, according to their level of expression of PCFT. Whole-cell patch clamp recording revealed FA-induced membrane currents in FA-Cyt c NPs-sensitive gliomas, that were reduced by siRNA PCFT knockdown in a similar manner as by application of FA-Cyt c NPs, indicating that the PCFT is a route for internalization of FA-conjugated NPs in these glioma cells. Analysis of human glioblastoma specimens revealed that at least 25% of glioblastomas express elevated level of either PCFT or folate receptor (FOLR1). We conclude that the PCFT provides a mechanism for targeted delivery of drugs to some gliomas as a starting point for the development of efficient methods for treating gliomas with high expression of PCFT and/or FOLR1.

摘要

在这项研究中,我们确定质子偶联叶酸转运蛋白(PCFT)是将药物靶向递送至某些神经胶质瘤的途径。通过共聚焦成像、定量逆转录聚合酶链反应(qRT-PCR)和针对 PCFT 的小干扰(siRNA)敲低技术,我们证明了 Gl261 和 A172 神经胶质瘤细胞,但不是 U87 和原代培养的星形胶质细胞,表达 PCFT,这为叶酸(FA)缀合细胞色素 c 包含的纳米颗粒(FA-Cyt c NPs)的选择性内化提供了途径,随后导致细胞死亡。FA-Cyt c NPs(100μg/ml)在星形胶质细胞中没有细胞毒性作用,但根据其 PCFT 的表达水平,在神经胶质瘤细胞中引起死亡。全细胞膜片钳记录显示,FA 诱导 FA-Cyt c NPs 敏感的神经胶质瘤中的膜电流,该电流通过 siRNA PCFT 敲低以与 FA-Cyt c NPs 类似的方式减少,表明 PCFT 是这些神经胶质瘤细胞内化 FA 缀合 NPs 的途径。对人神经胶质瘤标本的分析表明,至少 25%的神经胶质瘤表达高水平的 PCFT 或叶酸受体(FOLR1)。我们得出结论,PCFT 为将药物靶向递送至某些神经胶质瘤提供了一种机制,作为开发针对高表达 PCFT 和/或 FOLR1 的神经胶质瘤的有效治疗方法的起点。

https://cdn.ncbi.nlm.nih.gov/pmc/blobs/ef4c/6523331/2f041191e077/biomolecules-09-00154-g001.jpg

文献检索

告别复杂PubMed语法,用中文像聊天一样搜索,搜遍4000万医学文献。AI智能推荐,让科研检索更轻松。

立即免费搜索

文件翻译

保留排版,准确专业,支持PDF/Word/PPT等文件格式,支持 12+语言互译。

免费翻译文档

深度研究

AI帮你快速写综述,25分钟生成高质量综述,智能提取关键信息,辅助科研写作。

立即免费体验