• 文献检索
  • 文档翻译
  • 深度研究
  • 学术资讯
  • Suppr Zotero 插件Zotero 插件
  • 邀请有礼
  • 套餐&价格
  • 历史记录
应用&插件
Suppr Zotero 插件Zotero 插件浏览器插件Mac 客户端Windows 客户端微信小程序
定价
高级版会员购买积分包购买API积分包
服务
文献检索文档翻译深度研究API 文档MCP 服务
关于我们
关于 Suppr公司介绍联系我们用户协议隐私条款
关注我们

Suppr 超能文献

核心技术专利:CN118964589B侵权必究
粤ICP备2023148730 号-1Suppr @ 2026

文献检索

告别复杂PubMed语法,用中文像聊天一样搜索,搜遍4000万医学文献。AI智能推荐,让科研检索更轻松。

立即免费搜索

文件翻译

保留排版,准确专业,支持PDF/Word/PPT等文件格式,支持 12+语言互译。

免费翻译文档

深度研究

AI帮你快速写综述,25分钟生成高质量综述,智能提取关键信息,辅助科研写作。

立即免费体验

稳定缺氧诱导因子 1α 的表达对转化生长因子β诱导肺癌细胞外基质产生的抑制作用。

Repressive role of stabilized hypoxia inducible factor 1α expression on transforming growth factor β-induced extracellular matrix production in lung cancer cells.

机构信息

Department of Respiratory Medicine, Nagoya University Graduate School of Medicine, Nagoya, Japan.

Department of Respiratory Medicine and Allergy, Fujita Health University, Toyoake, Japan.

出版信息

Cancer Sci. 2019 Jun;110(6):1959-1973. doi: 10.1111/cas.14027. Epub 2019 May 13.

DOI:10.1111/cas.14027
PMID:31004547
原文链接:https://pmc.ncbi.nlm.nih.gov/articles/PMC6549927/
Abstract

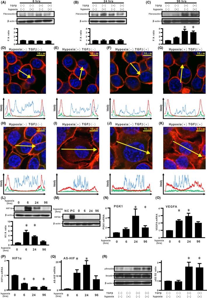
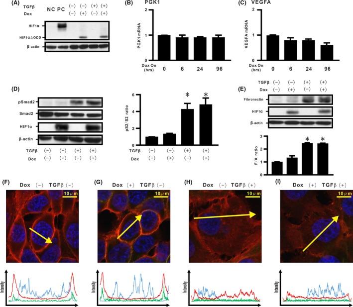
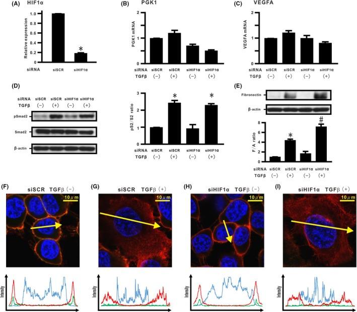
Activation of transforming growth factor β (TGF-β) combined with persistent hypoxia often affects the tumor microenvironment. Disruption of cadherin/catenin complexes induced by these stimulations yields aberrant extracellular matrix (ECM) production, characteristics of epithelial-mesenchymal transition (EMT). Hypoxia-inducible factors (HIF), the hallmark of the response to hypoxia, play differential roles during development of diseases. Recent studies show that localization of cadherin/catenin complexes at the cell membrane might be tightly regulated by protein phosphatase activity. We aimed to investigate the role of stabilized HIF-1α expression by protein phosphatase activity on dissociation of the E-cadherin/β-catenin complex and aberrant ECM expression in lung cancer cells under stimulation by TGF-β. By using lung cancer cells treated with HIF-1α stabilizers or carrying doxycycline-dependent HIF-1α deletion or point mutants, we investigated the role of stabilized HIF-1α expression on TGF-β-induced EMT in lung cancer cells. Furthermore, the underlying mechanisms were determined by inhibition of protein phosphatase activity. Persistent stimulation by TGF-β and hypoxia induced EMT phenotypes in H358 cells in which stabilized HIF-1α expression was inhibited. Stabilized HIF-1α protein expression inhibited the TGF-β-stimulated appearance of EMT phenotypes across cell types and species, independent of de novo vascular endothelial growth factor A (VEGFA) expression. Inhibition of protein phosphatase 2A activity abrogated the HIF-1α-induced repression of the TGF-β-stimulated appearance of EMT phenotypes. This is the first study to show a direct role of stabilized HIF-1α expression on inhibition of TGF-β-induced EMT phenotypes in lung cancer cells, in part, through protein phosphatase activity.

摘要

转化生长因子 β (TGF-β) 的激活与持续缺氧通常会影响肿瘤微环境。这些刺激导致钙粘蛋白/连环蛋白复合物的破坏,产生异常的细胞外基质 (ECM) 产生,这是上皮-间质转化 (EMT) 的特征。缺氧诱导因子 (HIF) 是对缺氧反应的标志,在疾病的发展过程中发挥着不同的作用。最近的研究表明,钙粘蛋白/连环蛋白复合物在细胞膜上的定位可能受到蛋白磷酸酶活性的严格调节。我们旨在研究蛋白磷酸酶活性稳定的 HIF-1α 表达在 TGF-β刺激下肺癌细胞中 E-钙粘蛋白/β-连环蛋白复合物解离和异常 ECM 表达中的作用。通过使用用 HIF-1α 稳定剂处理的肺癌细胞或携带依赖于强力霉素的 HIF-1α 缺失或点突变的细胞,我们研究了稳定的 HIF-1α 表达对 TGF-β诱导的肺癌细胞 EMT 的作用。此外,通过抑制蛋白磷酸酶活性来确定潜在的机制。持续的 TGF-β刺激和缺氧诱导了 H358 细胞中的 EMT 表型,其中稳定的 HIF-1α 表达被抑制。稳定的 HIF-1α 蛋白表达抑制了跨细胞类型和物种的 TGF-β刺激的 EMT 表型的出现,与新生血管内皮生长因子 A (VEGFA) 的表达无关。蛋白磷酸酶 2A 活性的抑制消除了 HIF-1α 诱导的对 TGF-β刺激的 EMT 表型出现的抑制。这是第一项研究表明,稳定的 HIF-1α 表达在抑制肺癌细胞中 TGF-β诱导的 EMT 表型中具有直接作用,部分是通过蛋白磷酸酶活性。

https://cdn.ncbi.nlm.nih.gov/pmc/blobs/72a0/6549927/f1f0b0fa9fee/CAS-110-1959-g008.jpg
https://cdn.ncbi.nlm.nih.gov/pmc/blobs/72a0/6549927/4469f3dbbad8/CAS-110-1959-g001.jpg
https://cdn.ncbi.nlm.nih.gov/pmc/blobs/72a0/6549927/1b18b1917095/CAS-110-1959-g002.jpg
https://cdn.ncbi.nlm.nih.gov/pmc/blobs/72a0/6549927/4fc8313d3332/CAS-110-1959-g003.jpg
https://cdn.ncbi.nlm.nih.gov/pmc/blobs/72a0/6549927/5d2133fe9262/CAS-110-1959-g004.jpg
https://cdn.ncbi.nlm.nih.gov/pmc/blobs/72a0/6549927/af8424e0bb13/CAS-110-1959-g005.jpg
https://cdn.ncbi.nlm.nih.gov/pmc/blobs/72a0/6549927/ee50078db9dd/CAS-110-1959-g006.jpg
https://cdn.ncbi.nlm.nih.gov/pmc/blobs/72a0/6549927/68f85d42c9fd/CAS-110-1959-g007.jpg
https://cdn.ncbi.nlm.nih.gov/pmc/blobs/72a0/6549927/f1f0b0fa9fee/CAS-110-1959-g008.jpg
https://cdn.ncbi.nlm.nih.gov/pmc/blobs/72a0/6549927/4469f3dbbad8/CAS-110-1959-g001.jpg
https://cdn.ncbi.nlm.nih.gov/pmc/blobs/72a0/6549927/1b18b1917095/CAS-110-1959-g002.jpg
https://cdn.ncbi.nlm.nih.gov/pmc/blobs/72a0/6549927/4fc8313d3332/CAS-110-1959-g003.jpg
https://cdn.ncbi.nlm.nih.gov/pmc/blobs/72a0/6549927/5d2133fe9262/CAS-110-1959-g004.jpg
https://cdn.ncbi.nlm.nih.gov/pmc/blobs/72a0/6549927/af8424e0bb13/CAS-110-1959-g005.jpg
https://cdn.ncbi.nlm.nih.gov/pmc/blobs/72a0/6549927/ee50078db9dd/CAS-110-1959-g006.jpg
https://cdn.ncbi.nlm.nih.gov/pmc/blobs/72a0/6549927/68f85d42c9fd/CAS-110-1959-g007.jpg
https://cdn.ncbi.nlm.nih.gov/pmc/blobs/72a0/6549927/f1f0b0fa9fee/CAS-110-1959-g008.jpg

相似文献

1
Repressive role of stabilized hypoxia inducible factor 1α expression on transforming growth factor β-induced extracellular matrix production in lung cancer cells.稳定缺氧诱导因子 1α 的表达对转化生长因子β诱导肺癌细胞外基质产生的抑制作用。
Cancer Sci. 2019 Jun;110(6):1959-1973. doi: 10.1111/cas.14027. Epub 2019 May 13.
2
Hypoxia-inducible factor prolyl-hydroxylase-2 mediates transforming growth factor beta 1-induced epithelial-mesenchymal transition in renal tubular cells.缺氧诱导因子脯氨酰羟化酶-2介导转化生长因子β1诱导的肾小管上皮细胞间质转化。
Biochim Biophys Acta. 2013 Jun;1833(6):1454-62. doi: 10.1016/j.bbamcr.2013.02.029. Epub 2013 Mar 1.
3
Hypoxia-inducible factor 1α-induced epithelial-mesenchymal transition of endometrial epithelial cells may contribute to the development of endometriosis.缺氧诱导因子1α诱导的子宫内膜上皮细胞上皮-间质转化可能促进子宫内膜异位症的发生发展。
Hum Reprod. 2016 Jun;31(6):1327-38. doi: 10.1093/humrep/dew081. Epub 2016 Apr 19.
4
Inhibition of hypoxia inducible factor-1α downregulates the expression of epithelial to mesenchymal transition early marker proteins without undermining cell survival in hypoxic lens epithelial cells.抑制缺氧诱导因子-1α可下调缺氧晶状体上皮细胞中上皮-间质转化早期标志物蛋白的表达,且不影响细胞存活。
Mol Vis. 2015 Sep 1;21:1024-35. eCollection 2015.
5
Regulation of Na,K-ATPase β1-subunit in TGF-β2-mediated epithelial-to-mesenchymal transition in human retinal pigmented epithelial cells.TGF-β2 介导的人视网膜色素上皮细胞上皮-间充质转化中 Na,K-ATPaseβ1 亚基的调节。
Exp Eye Res. 2013 Oct;115:113-22. doi: 10.1016/j.exer.2013.06.007. Epub 2013 Jun 28.
6
Wnt/β-catenin signaling enhances hypoxia-induced epithelial-mesenchymal transition in hepatocellular carcinoma via crosstalk with hif-1α signaling.Wnt/β-catenin 信号通过与 hif-1α 信号的串扰增强肝癌缺氧诱导的上皮间质转化。
Carcinogenesis. 2013 May;34(5):962-73. doi: 10.1093/carcin/bgt027. Epub 2013 Jan 27.
7
Breast cancer metastasis suppressor 1 (BRMS1) attenuates TGF-β1-induced breast cancer cell aggressiveness through downregulating HIF-1α expression.乳腺癌转移抑制因子1(BRMS1)通过下调缺氧诱导因子-1α(HIF-1α)的表达来减弱转化生长因子-β1(TGF-β1)诱导的乳腺癌细胞侵袭性。
BMC Cancer. 2015 Oct 31;15:829. doi: 10.1186/s12885-015-1864-y.
8
TOPK mediates hypoxia-induced epithelial-mesenchymal transition and the invasion of nonsmall-cell lung cancer cells via the HIF-1α/snail axis.TOPK 通过 HIF-1α/snail 轴介导低氧诱导的非小细胞肺癌细胞上皮-间质转化和侵袭。
Biochem Biophys Res Commun. 2021 Jan 1;534:941-949. doi: 10.1016/j.bbrc.2020.10.068. Epub 2020 Nov 4.
9
HIF-1α regulates EMT via the Snail and β-catenin pathways in paraquat poisoning-induced early pulmonary fibrosis.在百草枯中毒诱导的早期肺纤维化中,缺氧诱导因子-1α通过Snail和β-连环蛋白途径调节上皮-间质转化。
J Cell Mol Med. 2016 Apr;20(4):688-97. doi: 10.1111/jcmm.12769. Epub 2016 Jan 19.
10
Hypoxia stimulates hepatocyte epithelial to mesenchymal transition by hypoxia-inducible factor and transforming growth factor-beta-dependent mechanisms.缺氧通过缺氧诱导因子和转化生长因子-β依赖的机制刺激肝细胞上皮-间充质转化。
Liver Int. 2010 May;30(5):669-82. doi: 10.1111/j.1478-3231.2010.02205.x. Epub 2010 Feb 15.

引用本文的文献

1
Unveiling the link between chronic inflammation and cancer.揭示慢性炎症与癌症之间的联系。
Metabol Open. 2025 Jan 9;25:100347. doi: 10.1016/j.metop.2025.100347. eCollection 2025 Mar.
2
Testosterone Exacerbates the Formation of Liver Cancer Induced by Environmental N-Nitrosamines Exposure: Potential Mechanisms and Implications for Human Health.睾酮加剧环境N-亚硝胺暴露诱导的肝癌形成:潜在机制及其对人类健康的影响
Onco Targets Ther. 2024 May 17;17:395-409. doi: 10.2147/OTT.S456746. eCollection 2024.
3
HIF-1α facilitates glioma proliferation and invasion by activating pyroptosis signaling axis.

本文引用的文献

1
Acute Respiratory Distress Syndrome.急性呼吸窘迫综合征
N Engl J Med. 2017 Aug 10;377(6):562-572. doi: 10.1056/NEJMra1608077.
2
Molecular Pathways: Hypoxia-Activated Prodrugs in Cancer Therapy.分子途径:癌症治疗中的低氧激活前体药物
Clin Cancer Res. 2017 May 15;23(10):2382-2390. doi: 10.1158/1078-0432.CCR-16-0895. Epub 2017 Jan 30.
3
Exogenous induction of unphosphorylated PTEN reduces TGFβ-induced extracellular matrix expressions in lung fibroblasts.外源性诱导未磷酸化的PTEN可降低TGFβ诱导的肺成纤维细胞中细胞外基质的表达。
缺氧诱导因子-1α通过激活细胞焦亡信号轴促进胶质瘤的增殖和侵袭。
Chin Neurosurg J. 2024 May 11;10(1):14. doi: 10.1186/s41016-024-00366-3.
4
Pan-cancer proteogenomics characterization of tumor immunity.泛癌种肿瘤免疫的蛋白质基因组学特征分析。
Cell. 2024 Feb 29;187(5):1255-1277.e27. doi: 10.1016/j.cell.2024.01.027. Epub 2024 Feb 14.
5
Research progress on the treatment of diabetic nephropathy with leech and its active ingredients.水蛭及其活性成分治疗糖尿病肾病的研究进展。
Front Endocrinol (Lausanne). 2024 Jan 26;15:1296843. doi: 10.3389/fendo.2024.1296843. eCollection 2024.
6
Promotion Effect of Coexposure to a High-Fat Diet and Nano-Diethylnitrosamine on the Progression of Fatty Liver Malignant Transformation into Liver Cancer.高脂饮食与纳米二乙基亚硝胺共同暴露对脂肪肝恶性转化为肝癌进程的促进作用。
Int J Mol Sci. 2023 Sep 15;24(18):14162. doi: 10.3390/ijms241814162.
7
Human pancreatic cancer patients with Epithelial-to-Mesenchymal Transition and an aggressive phenotype show a disturbed balance in Protein Phosphatase Type 2A expression and functionality.人胰腺癌细胞上皮-间充质转化和侵袭表型表现出蛋白磷酸酶 2A 表达和功能的失衡。
J Transl Med. 2023 May 11;21(1):317. doi: 10.1186/s12967-023-04145-z.
8
The Role of BTBD7 in Normal Development and Tumor Progression.BTBD7 在正常发育和肿瘤进展中的作用。
Technol Cancer Res Treat. 2023 Jan-Dec;22:15330338231167732. doi: 10.1177/15330338231167732.
9
The Synergistic Cooperation between TGF-β and Hypoxia in Cancer and Fibrosis.TGF-β 与缺氧在癌症和纤维化中的协同合作。
Biomolecules. 2022 Apr 25;12(5):635. doi: 10.3390/biom12050635.
10
Hypoxia as a Modulator of Inflammation and Immune Response in Cancer.缺氧作为癌症炎症和免疫反应的调节因子
Cancers (Basel). 2022 May 4;14(9):2291. doi: 10.3390/cancers14092291.
Wound Repair Regen. 2017 Jan;25(1):86-97. doi: 10.1111/wrr.12506. Epub 2017 Jan 25.
4
The biology and function of fibroblasts in cancer.成纤维细胞在癌症中的生物学和功能。
Nat Rev Cancer. 2016 Aug 23;16(9):582-98. doi: 10.1038/nrc.2016.73.
5
EMT: 2016.EMT:2016 年。
Cell. 2016 Jun 30;166(1):21-45. doi: 10.1016/j.cell.2016.06.028.
6
The Long Non-coding RNA HIF1A-AS2 Facilitates the Maintenance of Mesenchymal Glioblastoma Stem-like Cells in Hypoxic Niches.长链非编码RNA HIF1A-AS2促进间充质胶质母细胞瘤干细胞样细胞在缺氧微环境中的维持。
Cell Rep. 2016 Jun 14;15(11):2500-9. doi: 10.1016/j.celrep.2016.05.018. Epub 2016 Jun 2.
7
Hypoxia-induced modulation of PTEN activity and EMT phenotypes in lung cancers.缺氧诱导的肺癌中PTEN活性和上皮-间质转化表型的调节
Cancer Cell Int. 2016 Apr 18;16:33. doi: 10.1186/s12935-016-0308-3. eCollection 2016.
8
Direct regulation of transforming growth factor β-induced epithelial-mesenchymal transition by the protein phosphatase activity of unphosphorylated PTEN in lung cancer cells.未磷酸化的PTEN蛋白磷酸酶活性对肺癌细胞中转化生长因子β诱导的上皮-间质转化的直接调控
Cancer Sci. 2015 Dec;106(12):1693-704. doi: 10.1111/cas.12831. Epub 2015 Nov 6.
9
HIF2α signaling inhibits adherens junctional disruption in acute lung injury.缺氧诱导因子2α(HIF2α)信号传导抑制急性肺损伤中黏附连接的破坏。
J Clin Invest. 2015 Feb;125(2):652-64. doi: 10.1172/JCI77701. Epub 2015 Jan 9.
10
Targeting hypoxia signalling for the treatment of ischaemic and inflammatory diseases.针对缺氧信号通路治疗缺血性和炎症性疾病。
Nat Rev Drug Discov. 2014 Nov;13(11):852-69. doi: 10.1038/nrd4422.