Suppr超能文献

Makorin 1 通过调节胰岛素/Tor 信号通路在果蝇卵子发生中起作用。

Makorin 1 is required for Drosophila oogenesis by regulating insulin/Tor signaling.

机构信息

Neuroscience Graduate Program, Department of Biomedical Sciences, Ajou University Graduate School of Medicine, Suwon, Kyunggi-do, Republic of Korea.

Department of Brain Science, Ajou University School of Medicine, Suwon, Kyunggi-do, Republic of Korea.

出版信息

PLoS One. 2019 Apr 22;14(4):e0215688. doi: 10.1371/journal.pone.0215688. eCollection 2019.

Abstract

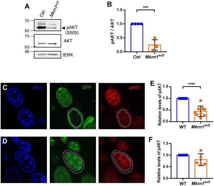
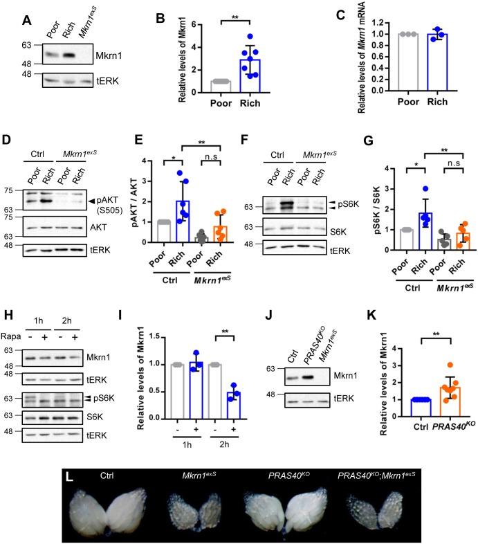
Reproduction is a process that is extremely sensitive to changes in nutritional status. The nutritional control of oogenesis via insulin signaling has been reported; however, the mechanism underlying its sensitivity and tissue specificity has not been elucidated. Here, we determined that Drosophila Makorin RING finger protein 1 gene (Mkrn1) functions in the metabolic regulation of oogenesis. Mkrn1 was endogenously expressed at high levels in ovaries and Mkrn1 knockout resulted in female sterility. Mkrn1-null egg chambers were previtellogenic without egg production. FLP-FRT mosaic analysis revealed that Mkrn1 is essential in germline cells, but not follicle cells, for ovarian function. As well, AKT phosphorylation via insulin signaling was greatly reduced in the germline cells, but not the follicle cells, of the mutant clones in the ovaries. Furthermore, protein-rich diet elevated Mkrn1 protein levels, without increased mRNA levels. The p-AKT and p-S6K levels, downstream targets of insulin/Tor signaling, were significantly increased by a nutrient-rich diet in wild-type ovaries whereas those were low in Mkrn1exS compared to wild-type ovaries. Taken together, our results suggest that nutrient availability upregulates the Mkrn1 protein, which acts as a positive regulator of insulin signaling to confer sensitivity and tissue specificity in the ovaries for proper oogenesis based on nutritional status.

摘要

生殖是一个对营养状态变化极其敏感的过程。已经有报道称胰岛素信号通路对卵母细胞的发生具有营养调控作用,但它的敏感性和组织特异性的机制尚未阐明。在这里,我们确定果蝇 Makorin RING 指蛋白 1 基因(Mkrn1)在卵母细胞发生的代谢调控中起作用。Mkrn1 在卵巢中内源性高水平表达,Mkrn1 敲除导致雌性不育。Mkrn1 缺失的卵囊中没有卵母细胞发生卵黄生成。FLP-FRT 嵌合体分析表明,Mkrn1 对生殖细胞,而不是滤泡细胞,是卵巢功能所必需的。同样,胰岛素信号通路的 AKT 磷酸化在突变克隆的生殖细胞中大大减少,但在滤泡细胞中没有减少。此外,富含蛋白质的饮食可提高 Mkrn1 蛋白水平,而不增加 mRNA 水平。在野生型卵巢中,富含营养的饮食显著增加了胰岛素/Tor 信号下游靶标 p-AKT 和 p-S6K 的水平,而在 Mkrn1exS 中则低于野生型卵巢。总之,我们的研究结果表明,营养物质的可利用性上调了 Mkrn1 蛋白的表达,该蛋白作为胰岛素信号的正调节剂,根据营养状态赋予卵巢中卵母细胞发生的敏感性和组织特异性。

https://cdn.ncbi.nlm.nih.gov/pmc/blobs/42a0/6476528/07ac6a4f4ef5/pone.0215688.g001.jpg

文献AI研究员

20分钟写一篇综述,助力文献阅读效率提升50倍。

立即体验

用中文搜PubMed

大模型驱动的PubMed中文搜索引擎

马上搜索

文档翻译

学术文献翻译模型,支持多种主流文档格式。

立即体验