Institute for Immunology and School of Medicine, Tsinghua University, Beijing, China.
Tsinghua-Peking Center for Life Sciences, Tsinghua University, Beijing, China.
J Exp Med. 2019 Jun 3;216(6):1396-1410. doi: 10.1084/jem.20180861. Epub 2019 Apr 23.
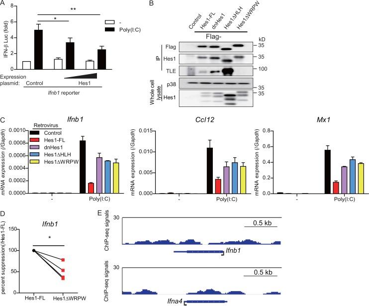
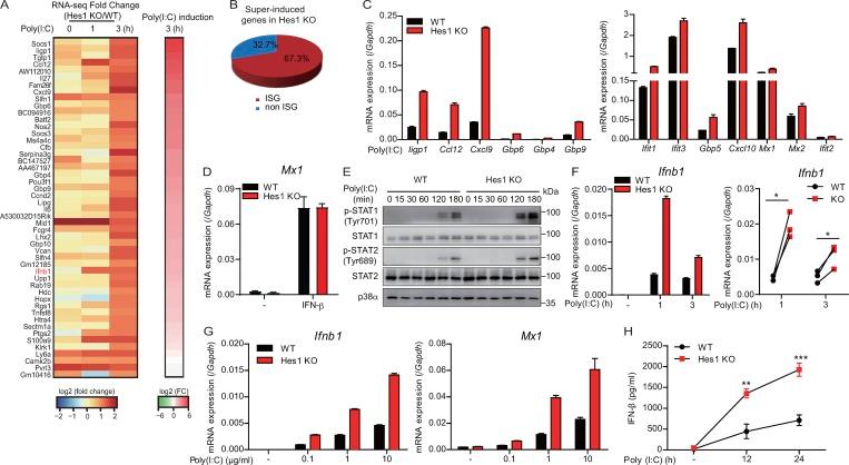
Induction of type I interferons (IFNs) is critical for eliciting competent immune responses, especially antiviral immunity. However, uncontrolled IFN production contributes to pathogenesis of autoimmune and inflammatory diseases. We found that transcription factor Hes1 suppressed production of type I IFNs and expression of IFN-stimulated genes. Functionally, Hes1-deficient mice displayed a heightened IFN signature in vivo, mounted enhanced resistance against encephalomyocarditis virus infection, and showed signs of exacerbated experimental lupus nephritis. Mechanistically, Hes1 did not suppress IFNs via direct transcriptional repression of IFN-encoding genes. Instead, Hes1 attenuated activation of TLR upstream signaling by inhibition of an adaptor molecule, WDFY1. Genome-wide assessment of Hes1 occupancy revealed that suppression of WDFY1 was secondary to direct binding and thus enhancement of expression of VEGF-C by Hes1, making a rare example of an Hes1 positively regulated gene. In summary, these results identified Hes1 as a homeostatic negative regulator of type I IFNs for the maintenance of immune balance in the context of antiviral immunity and autoimmune diseases.
I 型干扰素(IFNs)的诱导对于引发有效的免疫反应至关重要,特别是抗病毒免疫。然而,不受控制的 IFN 产生会导致自身免疫和炎症性疾病的发病机制。我们发现转录因子 Hes1 抑制了 I 型 IFNs 的产生和 IFN 刺激基因的表达。功能上,Hes1 缺陷小鼠体内表现出更高的 IFN 特征,对脑心肌炎病毒感染的抵抗力增强,并且出现实验性狼疮肾炎加重的迹象。从机制上讲,Hes1 并未通过 IFN 编码基因的直接转录抑制来抑制 IFNs。相反,Hes1 通过抑制衔接分子 WDFY1 来减弱 TLR 上游信号的激活。Hes1 占据的全基因组评估显示,WDFY1 的抑制是由于 Hes1 的直接结合和因此增强了 VEGF-C 的表达所致,这是 Hes1 正向调节基因的罕见例子。总之,这些结果表明 Hes1 是 I 型 IFNs 的一种体内稳态负调节剂,可在抗病毒免疫和自身免疫性疾病的情况下维持免疫平衡。