Suppr超能文献

益生菌假定NCDO 2118菌株在温度变化下对不同氧可用性响应的定量蛋白质组学分析

Quantitative Proteomic Analysis of the Response of Probiotic Putative NCDO 2118 Strain to Different Oxygen Availability Under Temperature Variation.

作者信息

Marques Da Silva Wanderson, Oliveira Leticia Castro, Soares Siomar Castro, Sousa Cassiana Severiano, Tavares Guilherme Campos, Resende Cristiana Perdigão, Pereira Felipe Luis, Ghosh Preetam, Figueiredo Henrique, Azevedo Vasco

机构信息

Departamento de Biologia Geral, Instituto de Ciências Biológicas, Universidade Federal de Minas Gerais, Belo Horizonte, Brazil.

Departamento de Microbiologia, Imunologia e Parasitologia, Instituto de Ciências Biológicas e Naturais, Universidade Federal do Triangulo Mineiro, Uberaba, Brazil.

出版信息

Front Microbiol. 2019 Apr 11;10:759. doi: 10.3389/fmicb.2019.00759. eCollection 2019.

Abstract

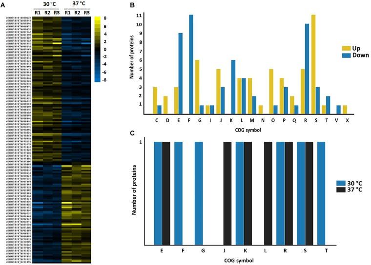
is a gram positive facultative anaerobe widely used in the dairy industry and human health. subsp. NCDO 2118 is a strain that exhibits anti-inflammatory and immunomodulatory properties. In this study, we applied a label-free shotgun proteomic approach to characterize and quantify the NCDO 2118 proteome in response to variations of temperature and oxygen bioavailability, which constitute the environmental conditions found by this bacterium during its passage through the host gastro-intestinal tract and in other industrial processes. From this proteomic analysis, a total of 1,284 non-redundant proteins of NCDO 2118 were characterized, which correspond to approximately 54% of its predicted proteome. Comparative proteomic analysis identified 149 and 136 proteins in anaerobic (30°C and 37°C) and non-aerated (30°C and 37°C) conditions, respectively. Our label-free proteomic analysis quantified a total of 1,239 proteins amongst which 161 proteins were statistically differentially expressed. Main differences were observed in cellular metabolism, stress response, transcription and proteins associated to cell wall. In addition, we identified six strain-specific proteins of NCDO 2118. Altogether, the results obtained in our study will help to improve the understanding about the factors related to both physiology and adaptive processes of NCDO 2118 under changing environmental conditions.

摘要

是一种革兰氏阳性兼性厌氧菌,广泛应用于乳制品行业和人类健康领域。亚种NCDO 2118是一种具有抗炎和免疫调节特性的菌株。在本研究中,我们应用无标记鸟枪法蛋白质组学方法来表征和定量NCDO 2118蛋白质组,以应对温度和氧气生物可利用性的变化,这些变化构成了该细菌在通过宿主胃肠道及其他工业过程中所遇到的环境条件。通过该蛋白质组分析,共鉴定出NCDO 2118的1284种非冗余蛋白质,约占其预测蛋白质组的54%。比较蛋白质组分析分别在厌氧(30°C和37°C)和非通气(30°C和37°C)条件下鉴定出149种和136种蛋白质。我们的无标记蛋白质组分析共定量了1239种蛋白质,其中161种蛋白质存在统计学差异表达。主要差异体现在细胞代谢、应激反应、转录以及与细胞壁相关的蛋白质方面。此外,我们还鉴定出了NCDO 2118的六种菌株特异性蛋白质。总之,我们研究中获得的结果将有助于增进对NCDO 2118在不断变化的环境条件下的生理和适应性过程相关因素的理解。

https://cdn.ncbi.nlm.nih.gov/pmc/blobs/80a1/6470185/6e00754f8ce5/fmicb-10-00759-g001.jpg

文献检索

告别复杂PubMed语法,用中文像聊天一样搜索,搜遍4000万医学文献。AI智能推荐,让科研检索更轻松。

立即免费搜索

文件翻译

保留排版,准确专业,支持PDF/Word/PPT等文件格式,支持 12+语言互译。

免费翻译文档

深度研究

AI帮你快速写综述,25分钟生成高质量综述,智能提取关键信息,辅助科研写作。

立即免费体验