Suppr超能文献

通过四苯胺全氟苯基叠氮化物光化学直接接枝以创建防污、低生物粘附表面。

Direct grafting of tetraaniline perfluorophenylazide photochemistry to create antifouling, low bio-adhesion surfaces.

作者信息

Lin Cheng-Wei, Aguilar Stephanie, Rao Ethan, Mak Wai H, Huang Xinwei, He Na, Chen Dayong, Jun Dukwoo, Curson Paige A, McVerry Brian T, Hoek Eric M V, Huang Shu-Chuan, Kaner Richard B

机构信息

Department of Chemistry and Biochemistry and California NanoSystems Institute , University of California, Los Angeles , Los Angeles , California 90095 , USA.

Hydrophilix, Inc. , 12100 Wilshire Blvd, Suite 800 , Los Angeles , CA 90025 , USA.

出版信息

Chem Sci. 2019 Mar 13;10(16):4445-4457. doi: 10.1039/c8sc04832k. eCollection 2019 Apr 28.

Abstract

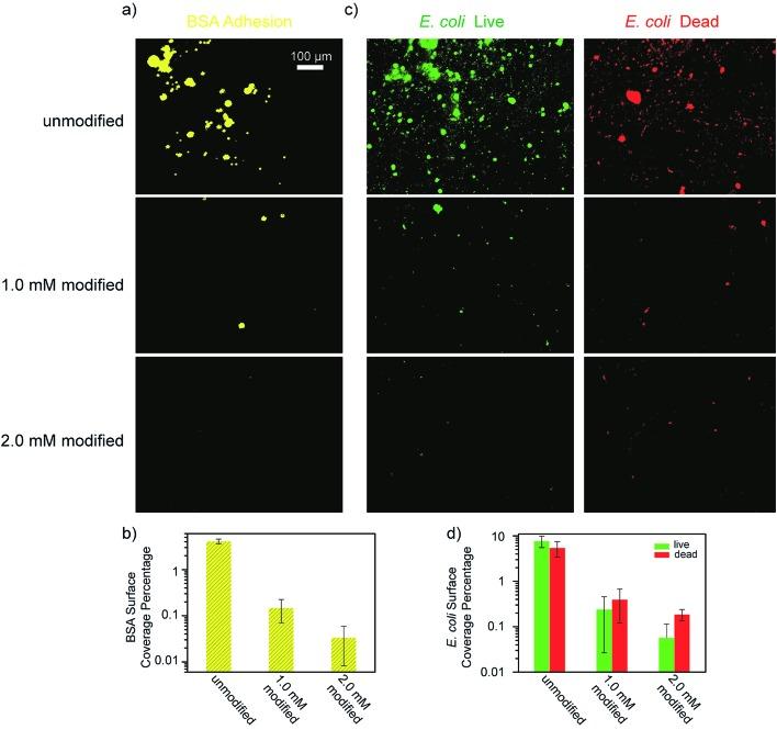
Conjugated polyaniline has shown anticorrosive, hydrophilic, antibacterial, pH-responsive, and pseudocapacitive properties making it of interest in many fields. However, grafting of polyaniline without harsh chemical treatments is challenging. In this study, we report a simple, fast, and non-destructive surface modification method for grafting tetraaniline (TANI), the smallest conjugated repeat unit of polyaniline, onto several materials perfluorophenylazide photochemistry. The new materials are characterized by nuclear magnetic resonance (NMR) and electrospray ionization (ESI) mass spectroscopy. TANI is shown to be covalently bonded to important carbon materials including graphite, carbon nanotubes (CNTs), and reduced graphene oxide (rGO), as confirmed by transmission electron microscopy (TEM). Furthermore, large area modifications on polyethylene terephthalate (PET) films through dip-coating or spray-coating demonstrate the potential applicability in biomedical applications where high transparency, patternability, and low bio-adhesion are needed. Another important application is preventing biofouling in membranes for water purification. Here we report the first oligoaniline grafted water filtration membranes by modifying commercially available polyethersulfone (PES) ultrafiltration (UF) membranes. The modified membranes are hydrophilic as demonstrated by captive bubble experiments and exhibit extraordinarily low bovine serum albumin (BSA) and adhesions. Superior membrane performance in terms of flux, BSA rejection and flux recovery after biofouling are demonstrated using a cross-flow system and dead-end cells, showing excellent fouling resistance produced by the modification.

摘要

共轭聚苯胺已显示出防腐、亲水、抗菌、pH响应和赝电容特性,使其在许多领域备受关注。然而,在不进行苛刻化学处理的情况下接枝聚苯胺具有挑战性。在本研究中,我们报告了一种简单、快速且无损的表面改性方法,通过全氟苯基叠氮化物光化学将聚苯胺最小的共轭重复单元四苯胺(TANI)接枝到几种材料上。通过核磁共振(NMR)和电喷雾电离(ESI)质谱对新材料进行了表征。透射电子显微镜(TEM)证实,TANI与包括石墨、碳纳米管(CNT)和还原氧化石墨烯(rGO)在内的重要碳材料共价键合。此外,通过浸涂或喷涂在聚对苯二甲酸乙二酯(PET)薄膜上进行大面积改性,证明了其在需要高透明度、可图案化和低生物粘附性的生物医学应用中的潜在适用性。另一个重要应用是防止水净化膜中的生物污染。在此,我们报告了通过对市售聚醚砜(PES)超滤(UF)膜进行改性制备的首个寡聚苯胺接枝水过滤膜。通过俘获气泡实验证明,改性膜具有亲水性,并且对牛血清白蛋白(BSA)的吸附极低。使用错流系统和死端细胞证明了改性膜在通量、BSA截留率和生物污染后通量恢复方面具有卓越的膜性能,表明改性产生了优异的抗污染性。

https://cdn.ncbi.nlm.nih.gov/pmc/blobs/8527/6487792/277181b72305/c8sc04832k-f1.jpg

文献检索

告别复杂PubMed语法,用中文像聊天一样搜索,搜遍4000万医学文献。AI智能推荐,让科研检索更轻松。

立即免费搜索

文件翻译

保留排版,准确专业,支持PDF/Word/PPT等文件格式,支持 12+语言互译。

免费翻译文档

深度研究

AI帮你快速写综述,25分钟生成高质量综述,智能提取关键信息,辅助科研写作。

立即免费体验