Suppr超能文献

神经母细胞瘤相关的ALK-F1174L激活突变在胚胎发生过程中的表达会损害交感神经节中神经嵴祖细胞的分化。

Expression of the Neuroblastoma-Associated ALK-F1174L Activating Mutation During Embryogenesis Impairs the Differentiation of Neural Crest Progenitors in Sympathetic Ganglia.

作者信息

Vivancos Stalin Lucie, Gualandi Marco, Schulte Johannes Hubertus, Renella Raffaele, Shakhova Olga, Mühlethaler-Mottet Annick

机构信息

Pediatric Hematology-Oncology Research Laboratory, DFME, University Hospital of Lausanne, CHUV-UNIL, Lausanne, Switzerland.

Translational Oncology, Department of Hematology and Oncology, University Hospital Zürich, Zurich, Switzerland.

出版信息

Front Oncol. 2019 Apr 16;9:275. doi: 10.3389/fonc.2019.00275. eCollection 2019.

Abstract

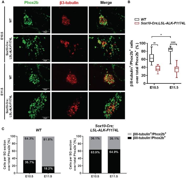
Neuroblastoma (NB) is an embryonal malignancy derived from the abnormal differentiation of the sympathetic nervous system. The Anaplastic Lymphoma Kinase () gene is frequently altered in NB, through copy number alterations and activating mutations, and represents a predisposition in NB-genesis when mutated. Our previously published data suggested that ALK activating mutations may impair the differentiation potential of neural crest (NC) progenitor cells. Here, we demonstrated that the expression of the endogenous gene starts at E10.5 in the developing sympathetic ganglia (SG). To decipher the impact of deregulated ALK signaling during embryogenesis on the formation and differentiation of sympathetic neuroblasts, embryos were produced to restrict the expression of the human ALK-F1174L transgene to migrating NC cells (NCCs). First, ALK-F1174L mediated an embryonic lethality at mid-gestation and an enlargement of SG with a disorganized architecture in embryos at E10.5 and E11.5. Second, early sympathetic differentiation was severely impaired in embryos. Indeed, their SG displayed a marked increase in the proportion of NCCs and a decrease of sympathetic neuroblasts at both embryonic stages. Third, neuronal and noradrenergic differentiations were blocked in SG, as a reduced proportion of Phox2b sympathoblasts expressed βIII-tubulin and almost none were Tyrosine Hydroxylase (TH) positive. Finally, at E10.5, ALK-F1174L mediated an important increase in the proliferation of Phox2b progenitors, affecting the transient cell cycle exit observed in normal SG at this embryonic stage. Altogether, we report for the first time that the expression of the human ALK-F1174L mutation in NCCs during embryonic development profoundly disturbs early sympathetic progenitor differentiation, in addition to increasing their proliferation, both mechanisms being potential crucial events in NB oncogenesis.

摘要

神经母细胞瘤(NB)是一种起源于交感神经系统异常分化的胚胎性恶性肿瘤。间变性淋巴瘤激酶(ALK)基因在NB中经常通过拷贝数改变和激活突变而发生改变,并且在突变时代表了NB发生的一种易感性。我们之前发表的数据表明,ALK激活突变可能会损害神经嵴(NC)祖细胞的分化潜能。在这里,我们证明内源性ALK基因的表达在发育中的交感神经节(SG)中于胚胎第10.5天开始。为了解析胚胎发育过程中ALK信号失调对交感神经母细胞形成和分化的影响,我们构建了转基因胚胎,将人ALK - F1174L转基因的表达限制在迁移的NC细胞(NCCs)中。首先,ALK - F1174L在妊娠中期介导胚胎致死性,并在胚胎第10.5天和第11.5天导致转基因胚胎的SG增大且结构紊乱。其次,转基因胚胎的早期交感神经分化严重受损。事实上,在两个胚胎阶段,它们的SG中NCCs的比例显著增加,而交感神经母细胞的比例下降。第三,转基因SG中的神经元和去甲肾上腺素能分化被阻断,因为表达βIII - 微管蛋白的Phox2b成神经细胞比例降低,几乎没有酪氨酸羟化酶(TH)阳性的细胞。最后,在胚胎第10.5天,ALK - F1174L介导Phox2b祖细胞增殖显著增加,影响了在此胚胎阶段正常SG中观察到的短暂细胞周期退出。总之,我们首次报道在胚胎发育过程中NCCs中人ALK - F1174L突变的表达除了增加其增殖外,还深刻扰乱早期交感神经祖细胞分化,这两种机制都是NB肿瘤发生中潜在的关键事件。

https://cdn.ncbi.nlm.nih.gov/pmc/blobs/b29d/6477091/6e1cf7d6005e/fonc-09-00275-g0001.jpg

文献AI研究员

20分钟写一篇综述,助力文献阅读效率提升50倍。

立即体验

用中文搜PubMed

大模型驱动的PubMed中文搜索引擎

马上搜索

文档翻译

学术文献翻译模型,支持多种主流文档格式。

立即体验