Suppr超能文献

Snf2 控制着生丽霉素生物合成和生丽假丝酵母的抗真菌活性。

Snf2 controls pulcherriminic acid biosynthesis and antifungal activity of the biocontrol yeast Metschnikowia pulcherrima.

机构信息

Department of Biology & Biochemistry, University of Bath, Bath, BA2 7AY, UK.

Agroscope, Research Division Plant Protection, Müller-Thurgau-Strasse 29, 8820, Wädenswil, Switzerland.

出版信息

Mol Microbiol. 2019 Jul;112(1):317-332. doi: 10.1111/mmi.14272. Epub 2019 May 20.

Abstract

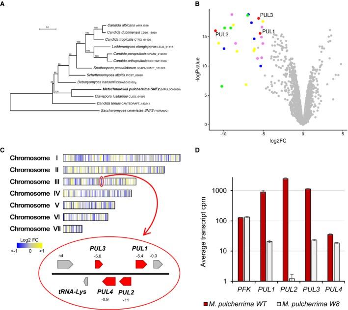
Metschnikowia pulcherrima synthesises the pigment pulcherrimin, from cyclodileucine (cyclo(Leu-Leu)) as a precursor, and exhibits strong antifungal activity against notorious plant pathogenic fungi. This yeast therefore has great potential for biocontrol applications against fungal diseases; particularly in the phyllosphere where this species is frequently found. To elucidate the molecular basis of the antifungal activity of M. pulcherrima, we compared a wild-type strain with a spontaneously occurring, pigmentless, weakly antagonistic mutant derivative. Whole genome sequencing of the wild-type and mutant strains identified a point mutation that creates a premature stop codon in the transcriptional regulator gene SNF2 in the mutant. Complementation of the mutant strain with the wild-type SNF2 gene restored pigmentation and recovered the strong antifungal activity. Mass spectrometry (UPLC HR HESI-MS) proved the presence of the pulcherrimin precursors cyclo(Leu-Leu) and pulcherriminic acid and identified new precursor and degradation products of pulcherriminic acid and/or pulcherrimin. All of these compounds were identified in the wild-type and complemented strain, but were undetectable in the pigmentless snf2 mutant strain. These results thus identify Snf2 as a regulator of antifungal activity and pulcherriminic acid biosynthesis in M. pulcherrima and provide a starting point for deciphering the molecular functions underlying the antagonistic activity of this yeast.

摘要

美丽异常麦尔森酵母合成色素 pulcherrimin,以环二亮氨酸(cyclo(Leu-Leu))作为前体,并对臭名昭著的植物病原真菌表现出强烈的抗真菌活性。因此,该酵母在针对真菌病害的生物防治应用中具有巨大的潜力;特别是在该物种经常存在的叶际。为了阐明美丽异常麦尔森酵母抗真菌活性的分子基础,我们比较了野生型菌株和自发产生的、无色素、拮抗作用较弱的突变体衍生物。野生型和突变菌株的全基因组测序确定了一个点突变,该突变在突变体中转录调节基因 SNF2 中产生了一个过早的终止密码子。用野生型 SNF2 基因对突变体菌株进行互补,恢复了色素形成,并恢复了强烈的抗真菌活性。质谱(UPLC HR HESI-MS)证明了 pulcherrimin 前体环(Leu-Leu)和 pulcherriminic 酸的存在,并鉴定了 pulcherriminic 酸和/或 pulcherrimin 的新前体和降解产物。所有这些化合物在野生型和互补菌株中都有检测到,但在无色素的 snf2 突变菌株中无法检测到。这些结果表明 Snf2 是美丽异常麦尔森酵母抗真菌活性和 pulcherriminic 酸生物合成的调节剂,并为破译该酵母拮抗活性的分子功能提供了起点。

https://cdn.ncbi.nlm.nih.gov/pmc/blobs/e2ae/6851878/261740a37659/MMI-112-317-g001.jpg

相似文献

1
Snf2 controls pulcherriminic acid biosynthesis and antifungal activity of the biocontrol yeast Metschnikowia pulcherrima.
Mol Microbiol. 2019 Jul;112(1):317-332. doi: 10.1111/mmi.14272. Epub 2019 May 20.
3
Antimicrobial activity of Metschnikowia pulcherrima on wine yeasts.
J Appl Microbiol. 2014 May;116(5):1209-17. doi: 10.1111/jam.12446. Epub 2014 Feb 13.
5
Metschnikowia citriensis FL01 antagonize Geotrichum citri-aurantii in citrus fruit through key action of iron depletion.
Int J Food Microbiol. 2021 Nov 2;357:109384. doi: 10.1016/j.ijfoodmicro.2021.109384. Epub 2021 Sep 7.
6
In vitro inhibition of Saccharomyces cerevisiae growth by Metschnikowia spp. triggered by fast removal of iron via two ways.
Braz J Microbiol. 2020 Dec;51(4):1953-1964. doi: 10.1007/s42770-020-00357-3. Epub 2020 Aug 11.
7
Biocontrol capability of local Metschnikowia sp. isolates.
Antonie Van Leeuwenhoek. 2019 Oct;112(10):1425-1445. doi: 10.1007/s10482-019-01272-w. Epub 2019 May 20.
10
and Related Pulcherrimin-Producing Yeasts: Fuzzy Species Boundaries and Complex Antimicrobial Antagonism.
Microorganisms. 2020 Jul 12;8(7):1029. doi: 10.3390/microorganisms8071029.

引用本文的文献

3
Whole genome analysis and biocontrol potential of endophytic Bacillus cereus EMS1 against Fusarium wilt in banana.
World J Microbiol Biotechnol. 2025 Apr 1;41(4):119. doi: 10.1007/s11274-025-04326-6.
7
Two-Stage Screening of spp. Bioprotective Properties: From Grape Juice to Fermented Must by .
Microorganisms. 2024 Aug 13;12(8):1659. doi: 10.3390/microorganisms12081659.
8
Secondary metabolites and transcriptomic analysis of novel pulcherrimin producer KIOM G15050: A potent and safe food biocontrol agent.
Heliyon. 2024 Mar 20;10(7):e28464. doi: 10.1016/j.heliyon.2024.e28464. eCollection 2024 Apr 15.
9
Isolation of local strains of the yeast Metschnikowia for biocontrol and lipid production purposes.
World J Microbiol Biotechnol. 2024 Feb 9;40(3):88. doi: 10.1007/s11274-024-03918-y.
10
Chitinous material bioconversion by three new chitinases from the yeast Mestchnikowia pulcherrima.
Microb Cell Fact. 2024 Jan 20;23(1):31. doi: 10.1186/s12934-024-02300-9.

本文引用的文献

2
Functional and evolutionary characterization of a secondary metabolite gene cluster in budding yeasts.
Proc Natl Acad Sci U S A. 2018 Oct 23;115(43):11030-11035. doi: 10.1073/pnas.1806268115. Epub 2018 Oct 8.
4
Birth-and-Death Evolution and Reticulation of ITS Segments of and rDNA Repeats.
Front Microbiol. 2018 Jun 12;9:1193. doi: 10.3389/fmicb.2018.01193. eCollection 2018.
5
Draft Genome Sequence of a Highly Heterozygous Yeast Strain from the Metschnikowia pulcherrima Subclade, UCD127.
Genome Announc. 2018 Jun 21;6(25):e00550-18. doi: 10.1128/genomeA.00550-18.
7
Regulation of the Synthesis and Secretion of the Iron Chelator Cyclodipeptide Pulcherriminic Acid in Bacillus licheniformis.
Appl Environ Microbiol. 2018 Jun 18;84(13). doi: 10.1128/AEM.00262-18. Print 2018 Jul 1.
8
Genome Sequence, Assembly and Characterization of Two Strains Used as Biocontrol Agents of Postharvest Diseases.
Front Microbiol. 2018 Apr 3;9:593. doi: 10.3389/fmicb.2018.00593. eCollection 2018.
9
Ploidy Variation in Separates Dairy and Non-dairy Isolates.
Front Genet. 2018 Mar 21;9:94. doi: 10.3389/fgene.2018.00094. eCollection 2018.
10
Hereditary SWI/SNF complex deficiency syndromes.
Semin Diagn Pathol. 2018 May;35(3):193-198. doi: 10.1053/j.semdp.2018.01.002. Epub 2018 Feb 1.

文献AI研究员

20分钟写一篇综述,助力文献阅读效率提升50倍。

立即体验

用中文搜PubMed

大模型驱动的PubMed中文搜索引擎

马上搜索

文档翻译

学术文献翻译模型,支持多种主流文档格式。

立即体验