Program in Molecular Biology, University of Colorado Denver, Aurora, CO 80045.
Department of Immunology and Microbiology, University of Colorado Denver, Aurora, CO 80045.
Proc Natl Acad Sci U S A. 2019 May 28;116(22):10927-10936. doi: 10.1073/pnas.1821301116. Epub 2019 May 13.
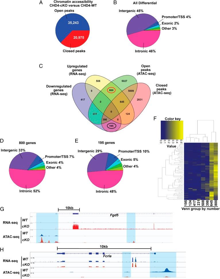
Cell lineage specification is a tightly regulated process that is dependent on appropriate expression of lineage and developmental stage-specific transcriptional programs. Here, we show that Chromodomain Helicase DNA-binding protein 4 (CHD4), a major ATPase/helicase subunit of Nucleosome Remodeling and Deacetylase Complexes (NuRD) in lymphocytes, is essential for specification of the early B cell lineage transcriptional program. In the absence of CHD4 in B cell progenitors in vivo, development of these cells is arrested at an early pro-B-like stage that is unresponsive to IL-7 receptor signaling and unable to efficiently complete V(D)J rearrangements at loci. Our studies confirm that chromatin accessibility and transcription of thousands of gene loci are controlled dynamically by CHD4 during early B cell development. Strikingly, CHD4-deficient pro-B cells express transcripts of many non-B cell lineage genes, including genes that are characteristic of other hematopoietic lineages, neuronal cells, and the CNS, lung, pancreas, and other cell types. We conclude that CHD4 inhibits inappropriate transcription in pro-B cells. Together, our data demonstrate the importance of CHD4 in establishing and maintaining an appropriate transcriptome in early B lymphopoiesis via chromatin accessibility.
细胞谱系特化是一个受到严格调控的过程,依赖于谱系和发育阶段特异性转录程序的适当表达。在这里,我们表明,染色质解旋酶 DNA 结合蛋白 4(CHD4)是淋巴细胞核小体重塑和去乙酰化酶复合物(NuRD)的主要 ATP 酶/解旋酶亚基,对于早期 B 细胞谱系转录程序的特化是必不可少的。在体内 B 细胞前体细胞中缺乏 CHD4 的情况下,这些细胞的发育停滞在早期类似于 pro-B 的阶段,对 IL-7 受体信号无反应,并且无法有效地在 基因座上完成 V(D)J 重排。我们的研究证实,染色质可及性和数千个基因座的转录在早期 B 细胞发育过程中受到 CHD4 的动态控制。引人注目的是,CHD4 缺陷的 pro-B 细胞表达许多非 B 细胞谱系基因的转录本,包括其他造血谱系、神经元细胞以及中枢神经系统、肺、胰腺和其他细胞类型的特征基因。我们得出结论,CHD4 抑制 pro-B 细胞中不适当的转录。总之,我们的数据表明,CHD4 通过染色质可及性在早期 B 淋巴细胞发生中建立和维持适当的转录组方面的重要性。