School of Immunobiology and Microbial Sciences, King's College London, London, SE1 9RT, UK.
Centre for Cardiovascular Sciences, Queens Medical Research Institute, University of Edinburgh, Edinburgh, EH16 4TJ, UK.
Nat Commun. 2019 May 17;10(1):2214. doi: 10.1038/s41467-019-09969-2.
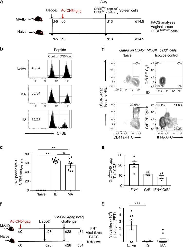
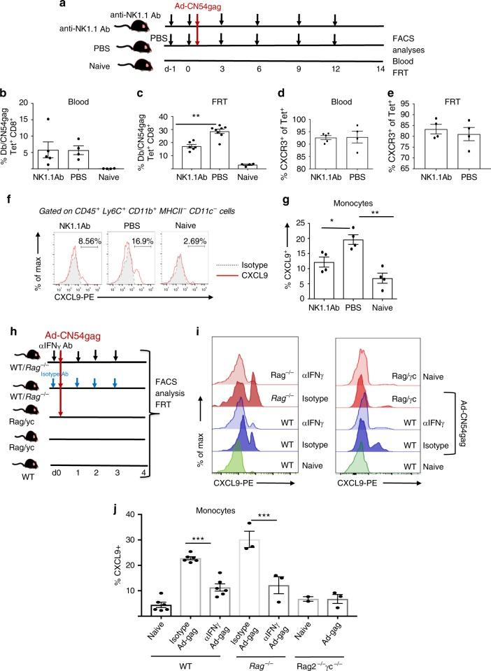
CD8 T cells provide a critical defence from pathogens at mucosal epithelia including the female reproductive tract (FRT). Mucosal immunisation is considered essential to initiate this response, however this is difficult to reconcile with evidence that antigen delivered to skin can recruit protective CD8 T cells to mucosal tissues. Here we dissect the underlying mechanism. We show that adenovirus serotype 5 (Ad5) bio-distributes at very low level to non-lymphoid tissues after skin immunisation. This drives the expansion and activation of CD3 NK1.1 group 1 innate lymphoid cells (ILC1) within the FRT, essential for recruitment of CD8 T-cell effectors. Interferon gamma produced by activated ILC1 is critical to licence CD11bLy6C monocyte production of CXCL9, a chemokine required to recruit skin primed CXCR3 CD8T-cells to the FRT. Our findings reveal a novel role for ILC1 to recruit effector CD8 T-cells to prevent virus spread and establish immune surveillance at barrier tissues.
CD8 T 细胞为黏膜上皮(包括女性生殖道(FRT))提供了抵御病原体的重要防御。黏膜免疫被认为是启动这种反应的关键,但这与抗原递送至皮肤可以招募保护性 CD8 T 细胞到黏膜组织的证据相矛盾。在这里,我们剖析了潜在的机制。我们表明,在皮肤免疫接种后,腺病毒血清型 5(Ad5)的生物分布水平非常低至非淋巴组织。这会驱动 FRT 内 CD3 NK1.1 组 1 先天淋巴样细胞(ILC1)的扩增和激活,这对于招募 CD8 T 细胞效应物至关重要。活化的 ILC1 产生的干扰素 γ对于许可 CD11bLy6C 单核细胞产生 CXCL9 至关重要,CXCL9 是招募皮肤致敏的 CXCR3 CD8T 细胞到 FRT 所必需的趋化因子。我们的研究结果揭示了 ILC1 招募效应性 CD8 T 细胞的新作用,以防止病毒传播并在屏障组织中建立免疫监视。