Department of Biological Sciences, College of Natural Sciences, Seoul National University, 599 Gwanak-ro, Gwanak-gu, Seoul, 08826, Republic of Korea.
Department of Biological Sciences, College of Natural Sciences, Seoul National University, 599 Gwanak-ro, Gwanak-gu, Seoul, 08826, Republic of Korea; Center for RNA Research, Institute of Basic Science (IBS), Seoul, 08826, Republic of Korea.
Redox Biol. 2019 Jun;24:101217. doi: 10.1016/j.redox.2019.101217. Epub 2019 May 12.
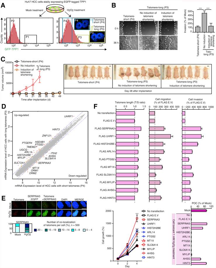
Most studies about serpin peptidase inhibitor, clade A member 3 (SERPINA3) has been limited to its inhibitory functions and mechanisms. Herein, we report a novel role of SERPINA3 in transcriptional regulation of HCC progression-related genes. Among 19 selected genes through HCC cell isolation system based on telomere length, microarray analyses, and cell-based studies, SERPINA3 was the strongest determinant of increases in telomere length, HCC cell proliferation, survival, migration, and invasion. We also found that SERPINA3 strongly interacted with heterogeneous nuclear ribonucleoprotein K (HNRNP-K) under HO exposure, and the oxidation-elicited SERPINA3-HNRNP-K complex enhanced the promoter activities and transcript levels of a telomere-relating gene (POT1) and HCC-promoting genes (UHRF1 and HIST2H2BE). Intriguingly, the inhibition of SERPINA3 oxidation rendered the transcriptional activity of the SERPINA3-HNRNP-K complex suppressed. Moreover, the co-immunoprecipitated HNRNP-K with SERPINA3 quantitatively correlated with not only the level of SERPINA3 oxidation but also the level of POT1, UHRF1, and HIST2H2BE transcripts and telomere length in HCC tissues. Therefore, the upregulated transcriptional activity of HNRNP-K mediated by SERPINA3 promotes HCC cell survival and proliferation and could be an indicator of poor prognosis for HCC patients.
大多数关于丝氨酸蛋白酶抑制剂,A 族成员 3(SERPINA3)的研究都局限于其抑制功能和机制。在此,我们报告了 SERPINA3 在转录调控 HCC 进展相关基因中的一个新作用。在基于端粒长度的 HCC 细胞分离系统、微阵列分析和基于细胞的研究中,通过筛选选择了 19 个基因,SERPINA3 是增加端粒长度、HCC 细胞增殖、存活、迁移和侵袭的最强决定因素。我们还发现,在 HO 暴露下,SERPINA3 与异质核核糖核蛋白 K(HNRNP-K)强烈相互作用,氧化引发的 SERPINA3-HNRNP-K 复合物增强了与端粒相关基因(POT1)和促进 HCC 基因(UHRF1 和 HIST2H2BE)的启动子活性和转录水平。有趣的是,SERPINA3 氧化的抑制作用使 SERPINA3-HNRNP-K 复合物的转录活性受到抑制。此外,与 SERPINA3 共免疫沉淀的 HNRNP-K 不仅与 SERPINA3 氧化的水平而且与 POT1、UHRF1 和 HIST2H2BE 转录本和 HCC 组织中端粒长度定量相关。因此,SERPINA3 介导的 HNRNP-K 的转录活性上调促进了 HCC 细胞的存活和增殖,并且可能是 HCC 患者预后不良的指标。