Suppr超能文献

探索性基因本体论分析及交互式可视化。

Exploratory Gene Ontology Analysis with Interactive Visualization.

机构信息

Department of Electrical Engineering, Stanford University, Stanford, CA, USA.

Department of Statistics, Stanford University, Stanford, CA, USA.

出版信息

Sci Rep. 2019 May 24;9(1):7793. doi: 10.1038/s41598-019-42178-x.

Abstract

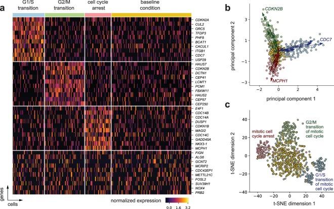
The Gene Ontology (GO) is a central resource for functional-genomics research. Scientists rely on the functional annotations in the GO for hypothesis generation and couple it with high-throughput biological data to enhance interpretation of results. At the same time, the sheer number of concepts (>30,000) and relationships (>70,000) presents a challenge: it can be difficult to draw a comprehensive picture of how certain concepts of interest might relate with the rest of the ontology structure. Here we present new visualization strategies to facilitate the exploration and use of the information in the GO. We rely on novel graphical display and software architecture that allow significant interaction. To illustrate the potential of our strategies, we provide examples from high-throughput genomic analyses, including chromatin immunoprecipitation experiments and genome-wide association studies. The scientist can also use our visualizations to identify gene sets that likely experience coordinated changes in their expression and use them to simulate biologically-grounded single cell RNA sequencing data, or conduct power studies for differential gene expression studies using our built-in pipeline. Our software and documentation are available at http://aegis.stanford.edu .

摘要

基因本体论 (GO) 是功能基因组学研究的核心资源。科学家们依赖 GO 中的功能注释来生成假设,并将其与高通量生物数据相结合,以增强对结果的解释。与此同时,概念的数量之多(>30000)和关系之多(>70000)带来了一个挑战:很难全面了解感兴趣的某些概念与本体结构的其余部分之间的关系。在这里,我们提出了新的可视化策略,以促进对 GO 中信息的探索和使用。我们依靠新颖的图形显示和软件架构来实现显著的交互。为了说明我们策略的潜力,我们从高通量基因组分析中提供了示例,包括染色质免疫沉淀实验和全基因组关联研究。科学家还可以使用我们的可视化来识别可能经历其表达协调变化的基因集,并使用它们来模拟基于生物学的单细胞 RNA 测序数据,或使用我们内置的管道进行差异基因表达研究的功效研究。我们的软件和文档可在 http://aegis.stanford.edu 获得。

https://cdn.ncbi.nlm.nih.gov/pmc/blobs/5c8d/6534545/880482f0348e/41598_2019_42178_Fig1_HTML.jpg

文献AI研究员

20分钟写一篇综述,助力文献阅读效率提升50倍。

立即体验

用中文搜PubMed

大模型驱动的PubMed中文搜索引擎

马上搜索

文档翻译

学术文献翻译模型,支持多种主流文档格式。

立即体验