• 文献检索
  • 文档翻译
  • 深度研究
  • 学术资讯
  • Suppr Zotero 插件Zotero 插件
  • 邀请有礼
  • 套餐&价格
  • 历史记录
应用&插件
Suppr Zotero 插件Zotero 插件浏览器插件Mac 客户端Windows 客户端微信小程序
定价
高级版会员购买积分包购买API积分包
服务
文献检索文档翻译深度研究API 文档MCP 服务
关于我们
关于 Suppr公司介绍联系我们用户协议隐私条款
关注我们

Suppr 超能文献

核心技术专利:CN118964589B侵权必究
粤ICP备2023148730 号-1Suppr @ 2026

文献检索

告别复杂PubMed语法,用中文像聊天一样搜索,搜遍4000万医学文献。AI智能推荐,让科研检索更轻松。

立即免费搜索

文件翻译

保留排版,准确专业,支持PDF/Word/PPT等文件格式,支持 12+语言互译。

免费翻译文档

深度研究

AI帮你快速写综述,25分钟生成高质量综述,智能提取关键信息,辅助科研写作。

立即免费体验

将大肠杆菌 O-抗原的生物合成途径 RDF 化,以实现微生物学数据的语义共享。

RDFizing the biosynthetic pathway of E.coli O-antigen to enable semantic sharing of microbiology data.

机构信息

Graduate School of Engineering; Glycan and Life Systems Integration Center, Soka University, Hachioji, Tokyo, 192-8577, Japan.

出版信息

BMC Microbiol. 2021 Nov 22;21(1):325. doi: 10.1186/s12866-021-02384-y.

DOI:10.1186/s12866-021-02384-y
PMID:34809564
原文链接:https://pmc.ncbi.nlm.nih.gov/articles/PMC8607589/
Abstract

BACKGROUND

The abundance of glycomics data that have accumulated has led to the development of many useful databases to aid in the understanding of the function of the glycans and their impact on cellular activity. At the same time, the endeavor for data sharing between glycomics databases with other biological databases have contributed to the creation of new knowledgebases. However, different data types in data description have impeded the data sharing for knowledge integration. To solve this matter, Semantic Web techniques including Resource Description Framework (RDF) and ontology development have been adopted by various groups to standardize the format for data exchange. These semantic data have contributed to the expansion of knowledgebases and hold promises of providing data that can be intelligently processed. On the other hand, bench biologists who are experts in experimental finding are end users and data producers. Therefore, it is indispensable to reduce the technical barrier required for bench biologists to manipulate their experimental data to be compatible with standard formats for data sharing.

RESULTS

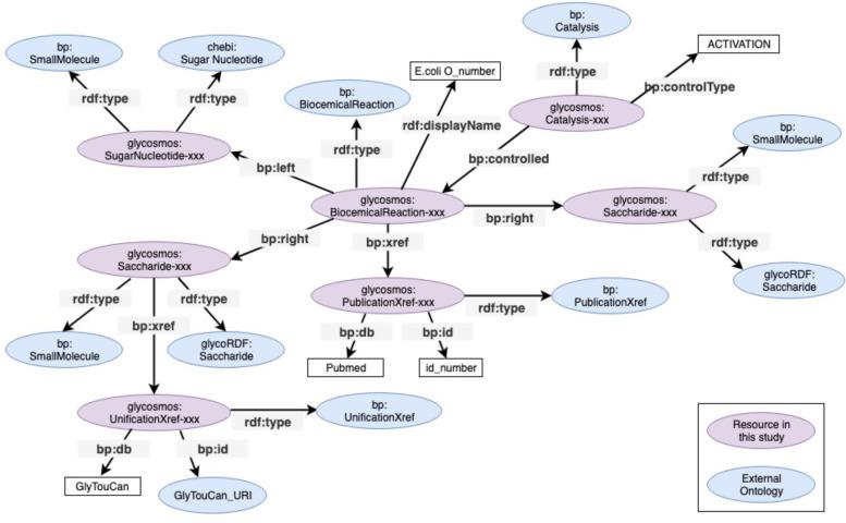
There are many essential concepts and practical techniques for data integration but there is no method to enable researchers to easily apply Semantic Web techniques to their experimental data. We implemented our procedure on unformatted information of E.coli O-antigen structures collected from the web and show how this information can be expressed as formatted data applicable to Semantic Web standards. In particular, we described the E-coli O-antigen biosynthesis pathway using the BioPAX ontology developed to support data exchange between pathway databases.

CONCLUSIONS

The method we implemented to semantically describe O-antigen biosynthesis should be helpful for biologists to understand how glycan information, including relevant pathway reaction data, can be easily shared. We hope this method can contribute to lower the technical barrier that is required when experimental findings are formulated into formal representations and can lead bench scientists to readily participate in the construction of new knowledgebases that are integrated with existing ones. Such integration over the Semantic Web will enable future work in artificial intelligence and machine learning to enable computers to infer new relationships and hypotheses in the life sciences.

摘要

背景

糖组学数据的大量积累导致了许多有用数据库的开发,这些数据库有助于理解聚糖的功能及其对细胞活动的影响。同时,糖组学数据库与其他生物数据库之间的数据共享工作也促成了新知识库的创建。然而,数据描述中的不同数据类型阻碍了知识集成的数据共享。为了解决这个问题,包括资源描述框架(RDF)和本体开发在内的语义 Web 技术已被各个小组采用,以标准化数据交换格式。这些语义数据有助于知识库的扩展,并有望提供可智能处理的数据。另一方面,实验发现方面的专家—— bench 生物学家是最终用户和数据生产者。因此,减少 bench 生物学家操纵其实验数据以使其与数据共享的标准格式兼容所需的技术障碍是必不可少的。

结果

数据集成有许多重要的概念和实用技术,但没有一种方法可以使研究人员轻松地将语义 Web 技术应用于其实验数据。我们对从网络上收集到的未格式化的大肠杆菌 O-抗原结构信息实施了我们的程序,并展示了如何将这些信息表示为适用于语义 Web 标准的格式化数据。特别是,我们使用为支持途径数据库之间的数据交换而开发的 BioPAX 本体描述了大肠杆菌 O-抗原生物合成途径。

结论

我们实施的语义描述 O-抗原生物合成的方法应该有助于生物学家了解如何轻松共享聚糖信息,包括相关途径反应数据。我们希望这种方法可以帮助降低将实验结果制定成正式表示形式所需的技术障碍,并促使 bench 科学家能够轻松参与到与现有知识库的集成构建中。通过语义 Web 进行的这种集成将使人工智能和机器学习领域的未来工作能够使计算机推断生命科学中的新关系和假设。

https://cdn.ncbi.nlm.nih.gov/pmc/blobs/60dd/8607589/54cad807e9a0/12866_2021_2384_Fig7_HTML.jpg
https://cdn.ncbi.nlm.nih.gov/pmc/blobs/60dd/8607589/1ab28ad9c85c/12866_2021_2384_Fig1_HTML.jpg
https://cdn.ncbi.nlm.nih.gov/pmc/blobs/60dd/8607589/0bd547a10b6e/12866_2021_2384_Fig2_HTML.jpg
https://cdn.ncbi.nlm.nih.gov/pmc/blobs/60dd/8607589/f1ed9cc260e1/12866_2021_2384_Fig3_HTML.jpg
https://cdn.ncbi.nlm.nih.gov/pmc/blobs/60dd/8607589/36aa47497786/12866_2021_2384_Fig4_HTML.jpg
https://cdn.ncbi.nlm.nih.gov/pmc/blobs/60dd/8607589/c5c60ffe557d/12866_2021_2384_Fig5_HTML.jpg
https://cdn.ncbi.nlm.nih.gov/pmc/blobs/60dd/8607589/21e8db605167/12866_2021_2384_Fig6_HTML.jpg
https://cdn.ncbi.nlm.nih.gov/pmc/blobs/60dd/8607589/54cad807e9a0/12866_2021_2384_Fig7_HTML.jpg
https://cdn.ncbi.nlm.nih.gov/pmc/blobs/60dd/8607589/1ab28ad9c85c/12866_2021_2384_Fig1_HTML.jpg
https://cdn.ncbi.nlm.nih.gov/pmc/blobs/60dd/8607589/0bd547a10b6e/12866_2021_2384_Fig2_HTML.jpg
https://cdn.ncbi.nlm.nih.gov/pmc/blobs/60dd/8607589/f1ed9cc260e1/12866_2021_2384_Fig3_HTML.jpg
https://cdn.ncbi.nlm.nih.gov/pmc/blobs/60dd/8607589/36aa47497786/12866_2021_2384_Fig4_HTML.jpg
https://cdn.ncbi.nlm.nih.gov/pmc/blobs/60dd/8607589/c5c60ffe557d/12866_2021_2384_Fig5_HTML.jpg
https://cdn.ncbi.nlm.nih.gov/pmc/blobs/60dd/8607589/21e8db605167/12866_2021_2384_Fig6_HTML.jpg
https://cdn.ncbi.nlm.nih.gov/pmc/blobs/60dd/8607589/54cad807e9a0/12866_2021_2384_Fig7_HTML.jpg

相似文献

1
RDFizing the biosynthetic pathway of E.coli O-antigen to enable semantic sharing of microbiology data.将大肠杆菌 O-抗原的生物合成途径 RDF 化,以实现微生物学数据的语义共享。
BMC Microbiol. 2021 Nov 22;21(1):325. doi: 10.1186/s12866-021-02384-y.
2
An ontology-driven semantic mashup of gene and biological pathway information: application to the domain of nicotine dependence.基于本体驱动的基因与生物通路信息语义混搭:在尼古丁依赖领域的应用
J Biomed Inform. 2008 Oct;41(5):752-65. doi: 10.1016/j.jbi.2008.02.006. Epub 2008 Feb 29.
3
AlzPharm: integration of neurodegeneration data using RDF.阿尔茨海默病药物研发:使用资源描述框架(RDF)整合神经退行性变数据。
BMC Bioinformatics. 2007 May 9;8 Suppl 3(Suppl 3):S4. doi: 10.1186/1471-2105-8-S3-S4.
4
Sig2BioPAX: Java tool for converting flat files to BioPAX Level 3 format.Sig2BioPAX:用于将平面文件转换为BioPAX Level 3格式的Java工具。
Source Code Biol Med. 2011 Mar 21;6:5. doi: 10.1186/1751-0473-6-5.
5
linkedISA: semantic representation of ISA-Tab experimental metadata.linkedISA:ISA-Tab 实验元数据的语义表示。
BMC Bioinformatics. 2014;15 Suppl 14(Suppl 14):S4. doi: 10.1186/1471-2105-15-S14-S4. Epub 2014 Nov 27.
6
Clever generation of rich SPARQL queries from annotated relational schema: application to Semantic Web Service creation for biological databases.从带注释的关系模式中生成丰富的 SPARQL 查询:应用于生物数据库语义 Web 服务创建。
BMC Bioinformatics. 2013 Apr 15;14:126. doi: 10.1186/1471-2105-14-126.
7
PubChemRDF: towards the semantic annotation of PubChem compound and substance databases.PubChemRDF:迈向PubChem化合物和物质数据库的语义注释
J Cheminform. 2015 Jul 14;7:34. doi: 10.1186/s13321-015-0084-4. eCollection 2015.
8
A semantic web ontology for small molecules and their biological targets.小分子及其生物靶标的语义网络本体。
J Chem Inf Model. 2010 May 24;50(5):732-41. doi: 10.1021/ci900461j.
9
Construction of an ortholog database using the semantic web technology for integrative analysis of genomic data.利用语义网技术构建直系同源数据库以进行基因组数据的综合分析。
PLoS One. 2015 Apr 13;10(4):e0122802. doi: 10.1371/journal.pone.0122802. eCollection 2015.
10
Introducing glycomics data into the Semantic Web.将糖组学数据引入语义网。
J Biomed Semantics. 2013 Nov 26;4(1):39. doi: 10.1186/2041-1480-4-39.

引用本文的文献

1
MicroGlycoDB: A database of microbial glycans using Semantic Web technologies.微聚糖数据库:一个使用语义网技术的微生物聚糖数据库。
BBA Adv. 2024 Nov 30;6:100126. doi: 10.1016/j.bbadva.2024.100126. eCollection 2024.

本文引用的文献

1
The glycoconjugate ontology (GlycoCoO) for standardizing the annotation of glycoconjugate data and its application.糖缀合物本体(GlycoCoO)用于规范糖缀合物数据的注释及其应用。
Glycobiology. 2021 Aug 7;31(7):741-750. doi: 10.1093/glycob/cwab013.
2
The GlyCosmos Portal: a unified and comprehensive web resource for the glycosciences.糖科学宇宙门户:一个用于糖科学的统一且全面的网络资源。
Nat Methods. 2020 Jul;17(7):649-650. doi: 10.1038/s41592-020-0879-8.
3
Exploratory Gene Ontology Analysis with Interactive Visualization.探索性基因本体论分析及交互式可视化。
Sci Rep. 2019 May 24;9(1):7793. doi: 10.1038/s41598-019-42178-x.
4
Glycan-based biomarkers for diagnosis of cancers and other diseases: Past, present, and future.基于聚糖的癌症和其他疾病诊断标志物:过去、现在和未来。
Prog Mol Biol Transl Sci. 2019;162:1-24. doi: 10.1016/bs.pmbts.2018.12.002. Epub 2019 Mar 6.
5
UniProt: a worldwide hub of protein knowledge.UniProt:蛋白质知识的全球枢纽。
Nucleic Acids Res. 2019 Jan 8;47(D1):D506-D515. doi: 10.1093/nar/gky1049.
6
The BioCyc collection of microbial genomes and metabolic pathways.生物信息学循环(BioCyc)微生物基因组和代谢途径集合。
Brief Bioinform. 2019 Jul 19;20(4):1085-1093. doi: 10.1093/bib/bbx085.
7
Biological roles of glycans.聚糖的生物学作用。
Glycobiology. 2017 Jan;27(1):3-49. doi: 10.1093/glycob/cww086. Epub 2016 Aug 24.
8
Using the Semantic Web for Rapid Integration of WikiPathways with Other Biological Online Data Resources.利用语义网实现WikiPathways与其他生物在线数据资源的快速整合。
PLoS Comput Biol. 2016 Jun 23;12(6):e1004989. doi: 10.1371/journal.pcbi.1004989. eCollection 2016 Jun.
9
GlyTouCan 1.0--The international glycan structure repository.GlyTouCan 1.0——国际聚糖结构知识库。
Nucleic Acids Res. 2016 Jan 4;44(D1):D1237-42. doi: 10.1093/nar/gkv1041. Epub 2015 Oct 17.
10
ChEBI in 2016: Improved services and an expanding collection of metabolites.2016年的ChEBI:服务改进与代谢物集合的扩充
Nucleic Acids Res. 2016 Jan 4;44(D1):D1214-9. doi: 10.1093/nar/gkv1031. Epub 2015 Oct 13.