Suppr超能文献

富含嘌呤的低复杂性区域是人类基因组中潜在的RNA结合中心。

Purine-rich low complexity regions are potential RNA binding hubs in the human genome.

作者信息

Antonov Ivan, Medvedeva Yulia A

机构信息

Institute of Bioengineering, Research Center of Biotechnology, Russian Academy of Sciences, Moscow, Russian Federation.

Department of Biological and Medical Physics, Moscow Institute of Physics and Technology, Dolgoprudny, Moscow Region, Russian Federation.

出版信息

F1000Res. 2018 Jan 17;7:76. doi: 10.12688/f1000research.13522.2. eCollection 2018.

Abstract

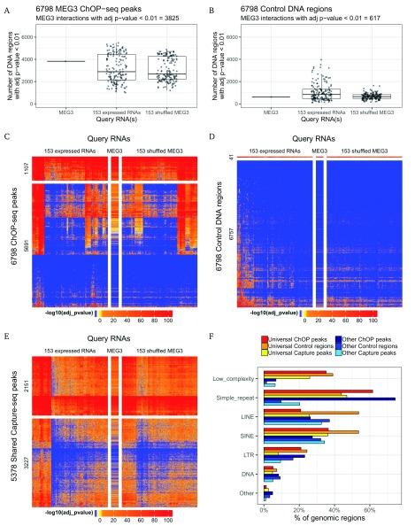
Many long noncoding RNAs are bound to the chromatin and some of these interactions are mediated by triple helices. It is usually assumed that a transcript can form triplexes with a distinct set of genomic loci also known as triplex target sites (TTSs). Here we performed computational analyses of the TTSs that have been experimentally identified for particular RNAs. To assess the ability of these TTSs to bind other transcripts we developed a method to estimate the statistical significance of the predicted number of triplexes for a given RNA-DNA pair. We demonstrated that each DNA set included a subset of sequences that have a potential to form a statistically significant (adjusted -value < 0.01) number of triplexes with the majority (>90%) of the analyzed transcripts. Due to the predicted ability of these DNA sequences to interact with a wide range of different RNAs, we called them "universal TTSs". While the universal TTSs were quite rare in the human genome (around 0.5%), they were  more frequent (>15%) among the MEG3 binding sites (ChOP-seq peaks) and especially among the shared Capture-seq peaks (40%). The universal TTSs were enriched with the purine-rich low complexity regions. Nowadays, the role of the chromatin bound RNAs in the formation of 3D chromatin structure is actively discussed. We speculated that such universal TTSs may contribute to establishing long-distance chromosomal contacts and may facilitate distal enhancer-promoter interactions. All the scripts and the data files related to this study are available at: https://github.com/vanya-antonov/universal_tts.

摘要

许多长链非编码RNA与染色质结合,其中一些相互作用是由三链螺旋介导的。通常认为,一个转录本可以与一组独特的基因组位点形成三链体,这些位点也被称为三链体靶位点(TTSs)。在这里,我们对已通过实验鉴定出的特定RNA的TTSs进行了计算分析。为了评估这些TTSs与其他转录本结合的能力,我们开发了一种方法来估计给定RNA-DNA对的预测三链体数量的统计显著性。我们证明,每个DNA集合都包含一个序列子集,这些序列有可能与大多数(>90%)分析的转录本形成具有统计显著性(校正P值<0.01)的三链体数量。由于这些DNA序列具有与多种不同RNA相互作用的预测能力,我们将它们称为“通用TTSs”。虽然通用TTSs在人类基因组中相当罕见(约0.5%),但它们在MEG3结合位点(ChOP-seq峰)中更为频繁(>15%),尤其是在共享的Capture-seq峰中(40%)。通用TTSs富含富含嘌呤的低复杂性区域。如今,染色质结合RNA在三维染色质结构形成中的作用正在被积极讨论。我们推测,这种通用TTSs可能有助于建立长距离染色体接触,并可能促进远端增强子-启动子相互作用。与本研究相关的所有脚本和数据文件可在以下网址获得:https://github.com/vanya-antonov/universal_tts

https://cdn.ncbi.nlm.nih.gov/pmc/blobs/4bf0/6518956/e95f879debec/f1000research-7-21026-g0000.jpg

文献AI研究员

20分钟写一篇综述,助力文献阅读效率提升50倍。

立即体验

用中文搜PubMed

大模型驱动的PubMed中文搜索引擎

马上搜索

文档翻译

学术文献翻译模型,支持多种主流文档格式。

立即体验