• 文献检索
  • 文档翻译
  • 深度研究
  • 学术资讯
  • Suppr Zotero 插件Zotero 插件
  • 邀请有礼
  • 套餐&价格
  • 历史记录
应用&插件
Suppr Zotero 插件Zotero 插件浏览器插件Mac 客户端Windows 客户端微信小程序
定价
高级版会员购买积分包购买API积分包
服务
文献检索文档翻译深度研究API 文档MCP 服务
关于我们
关于 Suppr公司介绍联系我们用户协议隐私条款
关注我们

Suppr 超能文献

核心技术专利:CN118964589B侵权必究
粤ICP备2023148730 号-1Suppr @ 2026

文献检索

告别复杂PubMed语法,用中文像聊天一样搜索,搜遍4000万医学文献。AI智能推荐,让科研检索更轻松。

立即免费搜索

文件翻译

保留排版,准确专业,支持PDF/Word/PPT等文件格式,支持 12+语言互译。

免费翻译文档

深度研究

AI帮你快速写综述,25分钟生成高质量综述,智能提取关键信息,辅助科研写作。

立即免费体验

FKN 通过 Wnt/β-连环蛋白通路促进狼疮肾炎小鼠模型中 HK-2 细胞 EMT 和肾小管间质损伤。

FKN Facilitates HK-2 Cell EMT and Tubulointerstitial Lesions via the Wnt/β-Catenin Pathway in a Murine Model of Lupus Nephritis.

机构信息

Department of Nephrology, Affiliated Hospital of Youjiang Medical University for Nationalities, Baise, China.

出版信息

Front Immunol. 2019 Apr 30;10:784. doi: 10.3389/fimmu.2019.00784. eCollection 2019.

DOI:10.3389/fimmu.2019.00784
PMID:31134047
原文链接:https://pmc.ncbi.nlm.nih.gov/articles/PMC6524725/
Abstract

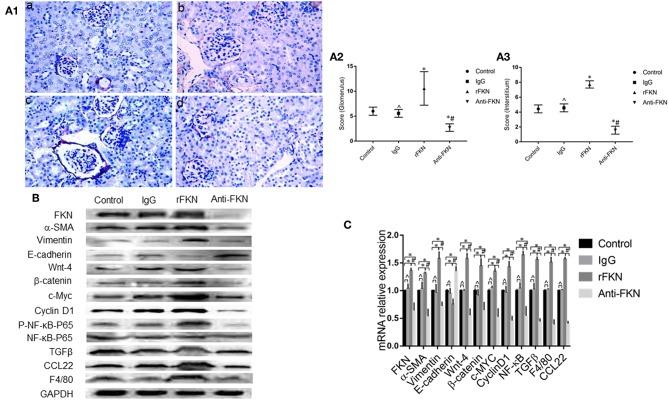
Fractalkine (FKN), also known as chemokine (C-X3-C motif) ligand 1, constitutes an intriguing chemokine with a documented role in the development of numerous inflammatory diseases including autoimmune disease. Specifically, it has been reported that FKN is involved in the disease progression of lupus nephritis (LN). The epithelial-mesenchymal transition (EMT) plays a significant role in the formation of tubulointerstitial lesions (TIL), which are increasingly recognized as a hallmark of tissue fibrogenesis after injury. However, the correlation between FKN and EMT or TIL in LN has not been determined. To investigate the potential role of FKN in EMT and TIL, MRL lymphoproliferation (MRL/lpr) strain mice were treated with an anti-FKN antibody, recombinant-FKN chemokine domain, or isotype antibody. Our results revealed that treatment with the anti-FKN antibody improved EMT, TIL, and renal function in MRL/lpr mice, along with inhibiting activation of the Wnt/β-catenin signaling pathway. In contrast, administration of the recombinant-FKN chemokine domain had the opposite effect. Furthermore, to further explore the roles of FKN in EMT, we assessed the levels of EMT markers in FKN-depleted or overexpressing human proximal tubule epithelial HK-2 cells. Our results provide the first evidence that the E-cadherin level was upregulated, whereas α-SMA and vimentin expression was downregulated in FKN-depleted HK-2 cells. In contrast, overexpression of FKN in HK-2 cells enhanced EMT. In addition, inhibition of the Wnt/β-catenin pathway by XAV939 negated the effect of FKN overexpression, whereas activation of the Wnt/β-catenin pathway by Ang II impaired the effect of the FKN knockout on EMT in HK-2 cells. Together, our data indicate that FKN plays essential roles in the EMT progression and development of TIL in MRL/lpr mice, most likely through activation of the Wnt/β-catenin signaling pathway.

摘要

趋化因子(C-X3-C 基序)配体 1(也称为 fractalkine,FKN)是一种具有独特作用的趋化因子,在多种炎症性疾病的发生和发展中发挥着重要作用,包括自身免疫性疾病。具体而言,已有研究表明 FKN 参与了狼疮肾炎(LN)的疾病进展。上皮间质转化(EMT)在肾小管间质损伤(TIL)的形成中起着重要作用,TIL 被越来越多地认为是损伤后组织纤维化的一个标志。然而,FKN 与 LN 中的 EMT 或 TIL 之间的相关性尚未确定。为了研究 FKN 在 EMT 和 TIL 中的潜在作用,我们使用抗 FKN 抗体、重组 FKN 趋化因子结构域或同型抗体对 MRL 淋巴增生(MRL/lpr)品系小鼠进行了处理。我们的研究结果表明,用抗 FKN 抗体治疗可改善 MRL/lpr 小鼠的 EMT、TIL 和肾功能,并抑制 Wnt/β-catenin 信号通路的激活。相反,给予重组 FKN 趋化因子结构域则产生相反的效果。此外,为了进一步探讨 FKN 在 EMT 中的作用,我们评估了 FKN 耗尽或过表达的人近端肾小管上皮细胞 HK-2 中 EMT 标志物的水平。我们的研究结果首次表明,FKN 耗尽可上调 E-钙黏蛋白水平,而下调 α-SMA 和波形蛋白的表达。相反,在 HK-2 细胞中过表达 FKN 可增强 EMT。此外,XAV939 抑制 Wnt/β-catenin 通路可消除 FKN 过表达的作用,而 Ang II 激活 Wnt/β-catenin 通路则可削弱 FKN 敲除对 HK-2 细胞 EMT 的影响。综上所述,我们的数据表明,FKN 在 MRL/lpr 小鼠 EMT 进展和 TIL 形成中发挥着重要作用,这可能是通过激活 Wnt/β-catenin 信号通路实现的。

https://cdn.ncbi.nlm.nih.gov/pmc/blobs/9d38/6524725/604949a90080/fimmu-10-00784-g0006.jpg
https://cdn.ncbi.nlm.nih.gov/pmc/blobs/9d38/6524725/e42cc9169270/fimmu-10-00784-g0001.jpg
https://cdn.ncbi.nlm.nih.gov/pmc/blobs/9d38/6524725/d3dd75ed989e/fimmu-10-00784-g0002.jpg
https://cdn.ncbi.nlm.nih.gov/pmc/blobs/9d38/6524725/383df0ff757c/fimmu-10-00784-g0003.jpg
https://cdn.ncbi.nlm.nih.gov/pmc/blobs/9d38/6524725/626669250b64/fimmu-10-00784-g0004.jpg
https://cdn.ncbi.nlm.nih.gov/pmc/blobs/9d38/6524725/0115f7b0be7f/fimmu-10-00784-g0005.jpg
https://cdn.ncbi.nlm.nih.gov/pmc/blobs/9d38/6524725/604949a90080/fimmu-10-00784-g0006.jpg
https://cdn.ncbi.nlm.nih.gov/pmc/blobs/9d38/6524725/e42cc9169270/fimmu-10-00784-g0001.jpg
https://cdn.ncbi.nlm.nih.gov/pmc/blobs/9d38/6524725/d3dd75ed989e/fimmu-10-00784-g0002.jpg
https://cdn.ncbi.nlm.nih.gov/pmc/blobs/9d38/6524725/383df0ff757c/fimmu-10-00784-g0003.jpg
https://cdn.ncbi.nlm.nih.gov/pmc/blobs/9d38/6524725/626669250b64/fimmu-10-00784-g0004.jpg
https://cdn.ncbi.nlm.nih.gov/pmc/blobs/9d38/6524725/0115f7b0be7f/fimmu-10-00784-g0005.jpg
https://cdn.ncbi.nlm.nih.gov/pmc/blobs/9d38/6524725/604949a90080/fimmu-10-00784-g0006.jpg

相似文献

1
FKN Facilitates HK-2 Cell EMT and Tubulointerstitial Lesions via the Wnt/β-Catenin Pathway in a Murine Model of Lupus Nephritis.FKN 通过 Wnt/β-连环蛋白通路促进狼疮肾炎小鼠模型中 HK-2 细胞 EMT 和肾小管间质损伤。
Front Immunol. 2019 Apr 30;10:784. doi: 10.3389/fimmu.2019.00784. eCollection 2019.
2
Fractalkine is Involved in Lipopolysaccharide-Induced Podocyte Injury through the Wnt/β-Catenin Pathway in an Acute Kidney Injury Mouse Model. fractalkine 通过 Wnt/β-连环蛋白通路参与脂多糖诱导的急性肾损伤小鼠模型中的足细胞损伤。
Inflammation. 2019 Aug;42(4):1287-1300. doi: 10.1007/s10753-019-00988-1.
3
Antagonist of fractalkine (CX3CL1) delays the initiation and ameliorates the progression of lupus nephritis in MRL/lpr mice.趋化因子(CX3CL1)拮抗剂可延缓MRL/lpr小鼠狼疮性肾炎的发病并改善其病情进展。
Arthritis Rheum. 2005 May;52(5):1522-33. doi: 10.1002/art.21007.
4
Fractalkine aggravates LPS-induced macrophage activation and acute kidney injury via Wnt/β-catenin signalling pathway.Fractalkine 通过 Wnt/β-catenin 信号通路加重 LPS 诱导的巨噬细胞活化和急性肾损伤。
J Cell Mol Med. 2021 Jul;25(14):6963-6975. doi: 10.1111/jcmm.16707. Epub 2021 Jun 7.
5
Parathyroid hormone induces epithelial-to-mesenchymal transition via the Wnt/β-catenin signaling pathway in human renal proximal tubular cells.甲状旁腺激素通过Wnt/β-连环蛋白信号通路诱导人肾近端小管上皮细胞发生上皮-间充质转化。
Int J Clin Exp Pathol. 2014 Aug 15;7(9):5978-87. eCollection 2014.
6
lncRNA MALAT1 mediated high glucose-induced HK-2 cell epithelial-to-mesenchymal transition and injury.长链非编码 RNA MALAT1 介导高糖诱导的 HK-2 细胞上皮间质转化及损伤。
J Physiol Biochem. 2019 Nov;75(4):443-452. doi: 10.1007/s13105-019-00688-2. Epub 2019 Aug 6.
7
Fractalkine expression and CD16+ monocyte accumulation in glomerular lesions: association with their severity and diversity in lupus models. fractalkine 表达和 CD16+ 单核细胞在肾小球病变中的聚集:与狼疮模型中其严重程度和多样性的关系。
Am J Physiol Renal Physiol. 2010 Jul;299(1):F207-16. doi: 10.1152/ajprenal.00482.2009. Epub 2010 Apr 21.
8
Fractalkine mediates lymphocyte inflammation and tubulointerstitial lesions by modifying the Treg/Th17 balance in lupus-prone MRL/lpr mice.趋化因子通过改变狼疮易感MRL/lpr小鼠的调节性T细胞/辅助性T细胞17平衡来介导淋巴细胞炎症和肾小管间质病变。
Am J Transl Res. 2020 Oct 15;12(10):6170-6186. eCollection 2020.
9
Methylprednisolone attenuates lipopolysaccharide-induced Fractalkine expression in kidney of Lupus-prone MRL/lpr mice through the NF-kappaB pathway.甲基强的松龙通过NF-κB途径减轻狼疮易感MRL/lpr小鼠肾脏中脂多糖诱导的 fractalkine 表达。
BMC Nephrol. 2015 Aug 27;16:148. doi: 10.1186/s12882-015-0145-y.
10
FKN secreted by kidney epithelial cells regulates macrophage activation in lupus nephritis the Hippo signaling pathway.肾脏上皮细胞分泌的 FKN 通过 Hippo 信号通路调节狼疮肾炎中的巨噬细胞活化。
Lupus. 2023 Oct;32(12):1381-1393. doi: 10.1177/09612033231204068. Epub 2023 Sep 26.

引用本文的文献

1
lncRNA H19 as a molecular rheostat in autoimmunity: orchestrating miRNA-mediated gene regulation and immune cell reprogramming.长链非编码RNA H19作为自身免疫中的分子变阻器:协调miRNA介导的基因调控和免疫细胞重编程。
Naunyn Schmiedebergs Arch Pharmacol. 2025 May 30. doi: 10.1007/s00210-025-04300-x.
2
Wnt signaling pathways in biology and disease: mechanisms and therapeutic advances.生物学与疾病中的Wnt信号通路:机制与治疗进展
Signal Transduct Target Ther. 2025 Apr 4;10(1):106. doi: 10.1038/s41392-025-02142-w.
3
The association between fractalkine/CX3CR1 axis with IgA vasculitis and nephritis.

本文引用的文献

1
Fractalkine is Involved in Lipopolysaccharide-Induced Podocyte Injury through the Wnt/β-Catenin Pathway in an Acute Kidney Injury Mouse Model. fractalkine 通过 Wnt/β-连环蛋白通路参与脂多糖诱导的急性肾损伤小鼠模型中的足细胞损伤。
Inflammation. 2019 Aug;42(4):1287-1300. doi: 10.1007/s10753-019-00988-1.
2
Dietary Docosahexaenoic Acid Prevents Silica-Induced Development of Pulmonary Ectopic Germinal Centers and Glomerulonephritis in the Lupus-Prone NZBWF1 Mouse.膳食二十二碳六烯酸可预防狼疮易感 NZBWF1 小鼠二氧化硅诱导的肺异位生发中心和肾小球肾炎的发生。
Front Immunol. 2018 Sep 12;9:2002. doi: 10.3389/fimmu.2018.02002. eCollection 2018.
3
趋化因子/ CX3C趋化因子受体1轴与IgA血管炎和肾炎之间的关联。
Pediatr Res. 2025 Mar 3. doi: 10.1038/s41390-025-03957-7.
4
Unraveling the proteomic landscape of fibrosis in lupus nephritis through CI-based analysis.通过基于 CI 的分析揭示狼疮性肾炎纤维化的蛋白质组学特征。
Clin Rheumatol. 2024 Nov;43(11):3551-3564. doi: 10.1007/s10067-024-07140-x. Epub 2024 Sep 16.
5
Overexpression of hsa_circ_0061817 Can Inhibit the Proliferation and Invasion of Lung Cancer Cells Based on Active Compounds.基于活性化合物,hsa_circ_0061817的过表达可抑制肺癌细胞的增殖和侵袭。
Oxid Med Cell Longev. 2022 Sep 16;2022:4509019. doi: 10.1155/2022/4509019. eCollection 2022.
6
Efficacy of mesenchymal stem cells in treating tracheoesophageal fistula via the TLR4/NF-κb pathway in beagle macrophages.间充质干细胞通过TLR4/NF-κB途径治疗比格犬巨噬细胞气管食管瘘的疗效
Heliyon. 2024 Jun 13;10(12):e32903. doi: 10.1016/j.heliyon.2024.e32903. eCollection 2024 Jun 30.
7
Mesenchymal stem cell-derived apoptotic vesicles ameliorate impaired ovarian folliculogenesis in polycystic ovary syndrome and ovarian aging by targeting WNT signaling.间充质干细胞来源的凋亡小体通过靶向 WNT 信号改善多囊卵巢综合征和卵巢衰老引起的受损卵泡发生。
Theranostics. 2024 May 27;14(8):3385-3403. doi: 10.7150/thno.94943. eCollection 2024.
8
Tanshinone IIA is superior to paricalcitol in ameliorating tubulointerstitial fibrosis through regulation of VDR/Wnt/β-catenin pathway in rats with diabetic nephropathy.丹参酮 IIA 通过调节糖尿病肾病大鼠 VDR/Wnt/β-catenin 通路优于帕立骨化醇改善肾小管间质纤维化。
Naunyn Schmiedebergs Arch Pharmacol. 2024 Jun;397(6):3959-3977. doi: 10.1007/s00210-023-02853-3. Epub 2023 Nov 22.
9
Involvement of Epithelial-Mesenchymal Transition (EMT) in Autoimmune Diseases.上皮-间质转化(EMT)在自身免疫性疾病中的作用
Int J Mol Sci. 2023 Sep 23;24(19):14481. doi: 10.3390/ijms241914481.
10
Plasma Exosomal Non-Coding RNA Profile Associated with Renal Damage Reveals Potential Therapeutic Targets in Lupus Nephritis.血浆外泌体非编码 RNA 谱与肾损伤相关,提示狼疮肾炎的潜在治疗靶点。
Int J Mol Sci. 2023 Apr 11;24(8):7088. doi: 10.3390/ijms24087088.
Upregulated microRNA-485 suppresses apoptosis of renal tubular epithelial cells in mice with lupus nephritis via regulating the TGF-β-MAPK signaling pathway by inhibiting RhoA expression.
上调的 microRNA-485 通过抑制 RhoA 表达调控 TGF-β-MAPK 信号通路抑制狼疮肾炎小鼠肾小管上皮细胞凋亡。
J Cell Biochem. 2018 Nov;119(11):9154-9167. doi: 10.1002/jcb.27178. Epub 2018 Aug 26.
4
Intrarenal activation of adaptive immune effectors is associated with tubular damage and impaired renal function in lupus nephritis.在狼疮肾炎中,肾脏内适应性免疫效应器的激活与肾小管损伤和肾功能损害有关。
Ann Rheum Dis. 2018 Dec;77(12):1782-1789. doi: 10.1136/annrheumdis-2018-213485. Epub 2018 Jul 31.
5
Oleanolic acid attenuates TGF-β1-induced epithelial-mesenchymal transition in NRK-52E cells.齐墩果酸可减轻 TGF-β1 诱导的 NRK-52E 细胞上皮间质转化。
BMC Complement Altern Med. 2018 Jul 4;18(1):205. doi: 10.1186/s12906-018-2265-y.
6
Essential Roles for Mannose-Binding Lectin-Associated Serine Protease-1/3 in the Development of Lupus-Like Glomerulonephritis in MRL/ Mice.甘露糖结合凝集素相关丝氨酸蛋白酶-1/3 在 MRL/lpr 小鼠狼疮样肾小球肾炎发展中的必需作用。
Front Immunol. 2018 May 28;9:1191. doi: 10.3389/fimmu.2018.01191. eCollection 2018.
7
S3I-201 ameliorates tubulointerstitial lesion of the kidneys in MRL/lpr mice.S3I-201 可改善 MRL/lpr 小鼠的肾小管间质损伤。
Biochem Biophys Res Commun. 2018 Sep 3;503(1):177-180. doi: 10.1016/j.bbrc.2018.05.207. Epub 2018 Jun 11.
8
Gelofusine Attenuates Tubulointerstitial Injury Induced by cRGD-Conjugated siRNA by Regulating the TLR3 Signaling Pathway.佳乐施通过调节TLR3信号通路减轻cRGD偶联的小干扰RNA诱导的肾小管间质损伤。
Mol Ther Nucleic Acids. 2018 Jun 1;11:300-311. doi: 10.1016/j.omtn.2018.03.006. Epub 2018 Mar 14.
9
Cadherin profiling for therapeutic interventions in Epithelial Mesenchymal Transition (EMT) and tumorigenesis.钙黏蛋白谱分析在 EMT 和肿瘤发生中的治疗干预作用。
Exp Cell Res. 2018 Jul 15;368(2):137-146. doi: 10.1016/j.yexcr.2018.04.014. Epub 2018 Apr 16.
10
Tissue-specific Role of CXCR1 Expressing Immune Cells and Their Relationships with Human Disease.表达CXCR1的免疫细胞的组织特异性作用及其与人类疾病的关系。
Immune Netw. 2018 Jan 25;18(1):e5. doi: 10.4110/in.2018.18.e5. eCollection 2018 Feb.