Suppr超能文献

病毒与宿主间 G-四链体序列组成的关系。

Relationship Between G-Quadruplex Sequence Composition in Viruses and Their Hosts.

机构信息

Institut Curie, PSL Research University, UMR3244 CNRS, 75248 Paris CEDEX 05, France.

出版信息

Molecules. 2019 May 20;24(10):1942. doi: 10.3390/molecules24101942.

Abstract

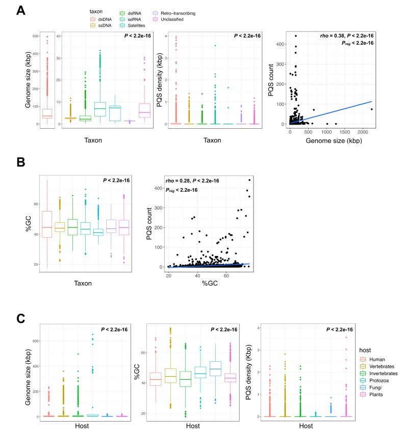
A subset of guanine-rich nucleic acid sequences has the potential to fold into G-quadruplex (G4) secondary structures, which are functionally important for several biological processes, including genome stability and regulation of gene expression. Putative quadruplex sequences (PQSs) GNGNGNG are widely found in eukaryotic and prokaryotic genomes, but the base composition of the N loops is biased across species. Since the viruses partially hijack their hosts' cellular machinery for proliferation, we examined the PQS motif size, loop length, and nucleotide compositions of 7370 viral genome assemblies and compared viral and host PQS motifs. We studied seven viral taxa infecting five distant eukaryotic hosts and created a resource providing a comprehensive view of the viral quadruplex motifs. Overall, short-looped PQSs are predominant and with a similar composition across viral taxonomic groups, albeit subtle trends emerge upon classification by hosts. Specifically, there is a higher frequency of pyrimidine loops in viruses infecting animals irrespective of the viruses' genome type. This observation is confirmed by an in-depth analysis of the Herpesviridae family of viruses, which showed a distinctive accumulation of thermally stable C-looped quadruplexes in viruses infecting high-order vertebrates. The occurrence of viral C-looped G4s, which carry binding sites for host transcription factors, as well as the high prevalence of viral TTA-looped G4s, which are identical to vertebrate telomeric motifs, provide concrete examples of how PQSs may help viruses impinge upon, and benefit from, host functions. More generally, these observations suggest a co-evolution of virus and host PQSs, thus underscoring the potential functional significance of G4s.

摘要

一段富含鸟嘌呤的核酸序列有可能折叠成 G-四链体 (G4) 二级结构,这种结构对于包括基因组稳定性和基因表达调控在内的多种生物学过程具有重要功能。推定的四链体序列 (PQS) GNGNGNG 在真核生物和原核生物基因组中广泛存在,但 N 环的碱基组成在不同物种之间存在偏向性。由于病毒部分劫持了宿主的细胞机制进行增殖,我们检查了 7370 个病毒基因组组装的 PQS 基序大小、环长和核苷酸组成,并比较了病毒和宿主 PQS 基序。我们研究了感染五个不同真核宿主的七种病毒分类群,并创建了一个资源,提供了病毒四链体基序的全面视图。总体而言,短环 PQS 占主导地位,并且在病毒分类群中具有相似的组成,尽管根据宿主分类会出现细微的趋势。具体来说,在感染动物的病毒中嘧啶环的频率更高,而不管病毒的基因组类型如何。对疱疹病毒科病毒的深入分析证实了这一观察结果,该分析显示,感染高等脊椎动物的病毒中存在独特的热稳定 C 环四链体积累。病毒 C 环 G4 携带宿主转录因子结合位点的出现,以及与脊椎动物端粒基序相同的病毒 TTA 环 G4 的高流行率,为 PQS 如何帮助病毒侵袭和受益于宿主功能提供了具体的例子。更普遍地说,这些观察结果表明病毒和宿主 PQS 之间存在共同进化,从而强调了 G4 的潜在功能意义。

https://cdn.ncbi.nlm.nih.gov/pmc/blobs/1fb3/6572409/6e3a1bc50737/molecules-24-01942-g001.jpg

文献检索

告别复杂PubMed语法,用中文像聊天一样搜索,搜遍4000万医学文献。AI智能推荐,让科研检索更轻松。

立即免费搜索

文件翻译

保留排版,准确专业,支持PDF/Word/PPT等文件格式,支持 12+语言互译。

免费翻译文档

深度研究

AI帮你快速写综述,25分钟生成高质量综述,智能提取关键信息,辅助科研写作。

立即免费体验