Department of Anatomy and Neurobiology, Virginia Commonwealth University, Box 980709, Richmond, VA, 23298-0709, USA.
Department of Pharmaceutical Sciences, University of New Mexico, Albuquerque, NM, 87131, USA.
Part Fibre Toxicol. 2019 May 29;16(1):20. doi: 10.1186/s12989-019-0304-6.
The mechanisms driving systemic effects consequent pulmonary nanoparticle exposure remain unclear. Recent work has established the existence of an indirect process by which factors released from the lung into the circulation promote systemic inflammation and cellular dysfunction, particularly on the vasculature. However, the composition of circulating contributing factors and how they are produced remains unknown. Evidence suggests matrix protease involvement; thus, here we used a well-characterized multi-walled carbon nanotube (MWCNT) oropharyngeal aspiration model with known vascular effects to assess the distinct contribution of nanoparticle-induced peptide fragments in driving systemic pathobiology.
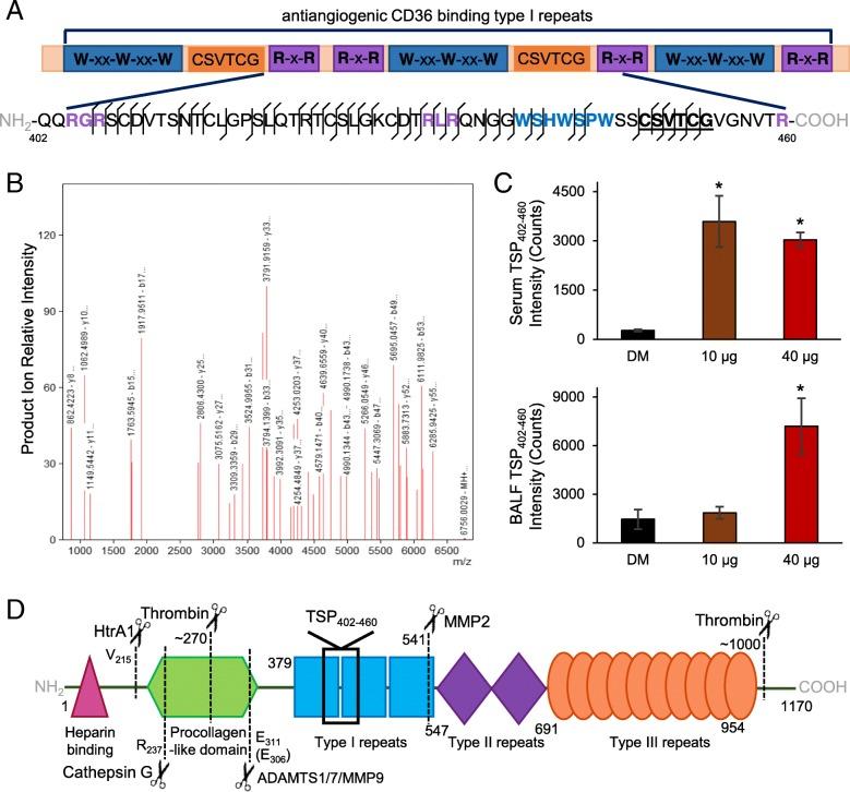
Data-independent mass spectrometry enabled the unbiased quantitative characterization of 841 significant MWCNT-responses within an enriched peptide fraction, with 567 of these factors demonstrating significant correlation across animal-paired bronchoalveolar lavage and serum biofluids. A database search curated for known matrix protease substrates and predicted signaling motifs enabled identification of 73 MWCNT-responsive peptides, which were significantly associated with an abnormal cardiovascular phenotype, extracellular matrix organization, immune-inflammatory processes, cell receptor signaling, and a MWCNT-altered serum exosome population. Production of a diverse peptidomic response was supported by a wide number of upregulated matrix and lysosomal proteases in the lung after MWCNT exposure. The peptide fraction was then found bioactive, producing endothelial cell inflammation and vascular dysfunction ex vivo akin to that induced with whole serum. Results implicate receptor ligand functionality in driving systemic effects, exemplified by an identified 59-mer thrombospondin fragment, replete with CD36 modulatory motifs, that when synthesized produced an anti-angiogenic response in vitro matching that of the peptide fraction. Other identified peptides point to integrin ligand functionality and more broadly to a diversity of receptor-mediated bioactivity induced by the peptidomic response to nanoparticle exposure.
The present study demonstrates that pulmonary-sequestered nanoparticles, such as multi-walled carbon nanotubes, acutely upregulate a diverse profile of matrix proteases, and induce a complex peptidomic response across lung and blood compartments. The serum peptide fraction, having cell-surface receptor ligand properties, conveys peripheral bioactivity in promoting endothelial cell inflammation, vasodilatory dysfunction and inhibiting angiogenesis. Results here establish peptide fragments as indirect, non-cytokine mediators and putative biomarkers of systemic health outcomes from nanoparticle exposure.
导致肺部纳米颗粒暴露后全身效应的机制尚不清楚。最近的研究已经证实了一种间接过程的存在,即肺中释放到循环系统中的因子促进全身炎症和细胞功能障碍,特别是血管。然而,循环中贡献因素的组成及其产生方式仍不清楚。有证据表明基质蛋白酶的参与;因此,在这里我们使用了一种经过充分表征的多壁碳纳米管(MWCNT)经口吸入模型,该模型具有已知的血管作用,以评估诱导全身病理生物学的纳米颗粒衍生肽片段的独特贡献。
数据独立的质谱分析使我们能够在富含肽的部分中对 841 个 MWCNT 反应进行无偏定量描述,其中 567 个因子在动物配对的支气管肺泡灌洗液和血清生物流体中表现出显著相关性。对已知基质蛋白酶底物和预测信号基序的数据库搜索,使我们能够鉴定 73 个 MWCNT 反应性肽,这些肽与异常心血管表型、细胞外基质组织、免疫炎症过程、细胞受体信号和 MWCNT 改变的血清外泌体群显著相关。MWCNT 暴露后,肺部大量上调的基质和溶酶体蛋白酶支持多样化的肽组反应的产生。然后发现该肽部分具有生物活性,在体外产生类似于整个血清诱导的内皮细胞炎症和血管功能障碍。结果表明,受体配体功能在驱动全身效应中起作用,例如鉴定出富含 CD36 调节基序的 59 个血栓素片段,当合成时,在体外产生与肽部分匹配的抗血管生成反应。其他鉴定出的肽指向整合素配体功能,更广泛地指向由纳米颗粒暴露诱导的肽组反应的各种受体介导的生物活性。
本研究表明,肺部隔离的纳米颗粒,如多壁碳纳米管,急性上调多种基质蛋白酶谱,并在肺和血液隔室中诱导复杂的肽组反应。血清肽部分具有细胞表面受体配体特性,在促进内皮细胞炎症、血管舒张功能障碍和抑制血管生成方面具有外周生物活性。结果确立了肽片段作为间接的、非细胞因子介质和纳米颗粒暴露后全身健康结果的潜在生物标志物。