Suppr超能文献

高通量多重免疫组化肿瘤及其微环境成像

High-Throughput Multiplex Immunohistochemical Imaging of the Tumor and Its Microenvironment.

机构信息

Department of Pathology, Seoul National University Hospital, Seoul, Korea.

Department of Pathology, Seoul National University Bundang Hospital, Seongnam, Korea.

出版信息

Cancer Res Treat. 2020 Jan;52(1):98-108. doi: 10.4143/crt.2019.195. Epub 2019 May 27.

Abstract

PURPOSE

The aim of this study was to develop a formalin-fixed paraffin-embedded (FFPE) tissue based multiplex immunochemistry (mIHC) method for high-throughput comprehensive tissue imaging and demonstrate its feasibility, validity, and usefulness.

MATERIALS AND METHODS

The mIHC protocol was developed and tested on tissue microarray slides made from archived gastric cancer (GC) tissue samples. On a single FFPE slide, cyclic immunochemistry for multiple markers of immune cells and cytokeratin for tumor cells was performed; hematoxylin staining was used for demarcation of nuclei. Whole slides were digitally scanned after each cycle. For interpretation of mIHC results, we performed computer-assisted image analysis using publicly available software.

RESULTS

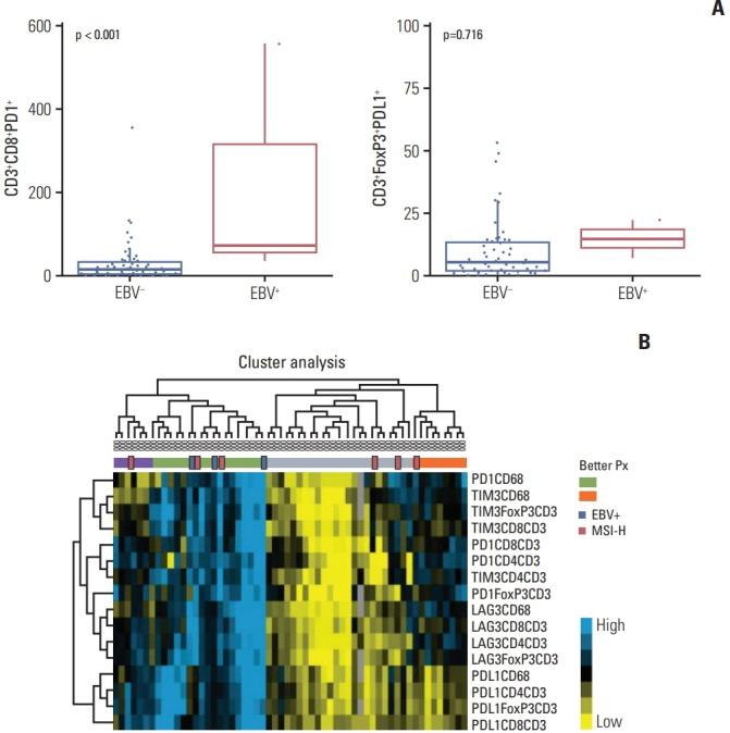
Using mIHC, we were able to characterize the tumor microenvironment (TME) of GCs with accurate visualization of various immune cells harboring complex immunophenotypes. Spatial information regarding intratumoral and peritumoral TME could be demonstrated by digital segmentation of image guided by cytokeratin staining results. We further extended the application of mIHC by showing that subcellular localization of molecules can be achieved by image analysis of mIHC results.

CONCLUSION

We developed a robust method for high-throughput multiplex imaging of FFPE tissue slides. The feasibility and adaptability of mIHC suggest that it is an efficient method for in situ single-cell characterization and analysis.

摘要

目的

本研究旨在开发一种基于福尔马林固定石蜡包埋(FFPE)组织的多重免疫化学(mIHC)方法,用于高通量全面的组织成像,并验证其可行性、有效性和实用性。

材料与方法

mIHC 方案在来自存档胃癌(GC)组织样本的组织微阵列载玻片上进行开发和测试。在单个 FFPE 载玻片上,对免疫细胞的多种标志物和肿瘤细胞的细胞角蛋白进行循环免疫化学染色;苏木精染色用于标记细胞核。每个循环后,对整个载玻片进行数字扫描。为了解释 mIHC 结果,我们使用公开可用的软件进行计算机辅助图像分析。

结果

使用 mIHC,我们能够准确地可视化具有复杂免疫表型的各种免疫细胞,从而描绘 GC 的肿瘤微环境(TME)。通过基于细胞角蛋白染色结果的图像引导的数字分割,可以显示肿瘤内和肿瘤周围 TME 的空间信息。我们通过展示通过 mIHC 结果的图像分析可以实现分子的亚细胞定位,进一步扩展了 mIHC 的应用。

结论

我们开发了一种用于 FFPE 组织载玻片高通量多重成像的强大方法。mIHC 的可行性和适应性表明,它是一种用于原位单细胞特征和分析的有效方法。

https://cdn.ncbi.nlm.nih.gov/pmc/blobs/069a/6962466/8ad102fb971b/crt-2019-195f1.jpg

文献AI研究员

20分钟写一篇综述,助力文献阅读效率提升50倍。

立即体验

用中文搜PubMed

大模型驱动的PubMed中文搜索引擎

马上搜索

文档翻译

学术文献翻译模型,支持多种主流文档格式。

立即体验