1 Department of Neurosurgery Beijing Tiantan Hospital Capital Medical University Beijing China.
2 China National Clinical Research Center for Neurological Diseases Beijing China.
J Am Heart Assoc. 2019 Jun 18;8(12):e012746. doi: 10.1161/JAHA.119.012746. Epub 2019 Jun 7.
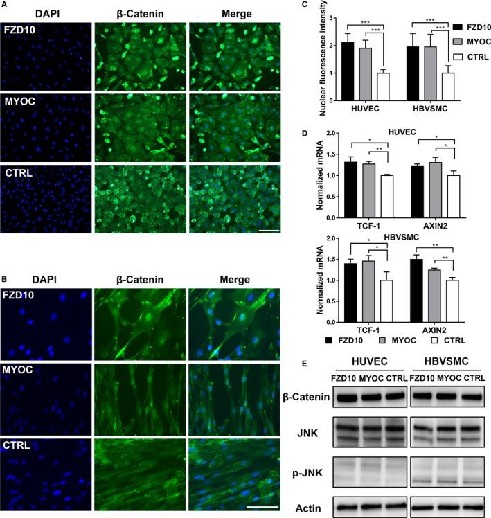
Background The blood flow rate of brain arteriovenous malformations ( bAVM s) is an important clinical characteristic closely associated with the hemorrhage risk and radiosurgery obliteration rate of bAVM s. However, the underlying molecular properties remain unclear. To identify potential key molecules, signaling pathways, and vascular cell types involved, we compared gene expression profiles between bAVM s with high flow rates and low flow rates ( LFR ) and validated the functions of selected key molecules in vitro. Methods and Results We performed RNA -sequencing analysis on 51 samples, including 14 high flow rate bAVM s and 37 LFR bAVM s. Functional pathway analysis was performed to identify potential signals influencing the flow rate phenotype of bAVM s. Candidate genes were investigated in bAVM specimens by immunohistochemical staining. Migration, tube formation, and proliferation assays were used to test the effects of candidate genes on the phenotypic properties of cultured human umbilical vein endothelial cells and human brain vascular smooth muscle cells. We identified 250 upregulated and 118 downregulated genes in LFR bAVM s compared with high flow rate bAVM s. Wnt signaling was activated in the LFR group via upregulation of FZD 10 and MYOC . Immunohistochemical staining showed that vascular endothelial and smooth muscle cells of LFR bAVM s exhibited increased FZD 10 and MYOC expression. Experimentally elevating these genes promoted human umbilical vein endothelial cells and migration and tube formation by activating canonical Wnt signaling in vitro. Conclusions Our results suggest that canonical Wnt signaling mediated by FZD 10 and MYOC is activated in vascular endothelial and smooth muscle cells in LFR bAVM s.
脑动静脉畸形(bAVM)的血流率是与 bAVM 出血风险和放射外科闭塞率密切相关的重要临床特征。然而,其潜在的分子特性尚不清楚。为了确定潜在的关键分子、信号通路和血管细胞类型,我们比较了高血流率和低血流率(LFR)bAVM 之间的基因表达谱,并在体外验证了选定关键分子的功能。
我们对 51 个样本进行了 RNA-seq 分析,包括 14 个高血流率 bAVM 和 37 个 LFR bAVM。通过功能途径分析鉴定潜在的影响 bAVM 血流率表型的信号。通过免疫组织化学染色研究候选基因在 bAVM 标本中的表达。迁移、管形成和增殖实验用于测试候选基因对培养的人脐静脉内皮细胞和人脑血管平滑肌细胞表型特性的影响。与高血流率 bAVM 相比,LFR bAVM 中上调了 250 个基因,下调了 118 个基因。LFR 组通过上调 FZD10 和 MYOC 激活了 Wnt 信号。免疫组织化学染色显示,LFR bAVM 的血管内皮和平滑肌细胞表达增加了 FZD10 和 MYOC。实验性地升高这些基因可通过激活经典 Wnt 信号促进人脐静脉内皮细胞的迁移和管形成。
我们的结果表明,FZD10 和 MYOC 介导的经典 Wnt 信号在 LFR bAVM 的血管内皮和平滑肌细胞中被激活。