• 文献检索
  • 文档翻译
  • 深度研究
  • 学术资讯
  • Suppr Zotero 插件Zotero 插件
  • 邀请有礼
  • 套餐&价格
  • 历史记录
应用&插件
Suppr Zotero 插件Zotero 插件浏览器插件Mac 客户端Windows 客户端微信小程序
定价
高级版会员购买积分包购买API积分包
服务
文献检索文档翻译深度研究API 文档MCP 服务
关于我们
关于 Suppr公司介绍联系我们用户协议隐私条款
关注我们

Suppr 超能文献

核心技术专利:CN118964589B侵权必究
粤ICP备2023148730 号-1Suppr @ 2026

文献检索

告别复杂PubMed语法,用中文像聊天一样搜索,搜遍4000万医学文献。AI智能推荐,让科研检索更轻松。

立即免费搜索

文件翻译

保留排版,准确专业,支持PDF/Word/PPT等文件格式,支持 12+语言互译。

免费翻译文档

深度研究

AI帮你快速写综述,25分钟生成高质量综述,智能提取关键信息,辅助科研写作。

立即免费体验

伴有突变的单纯型脑海绵状血管畸形具有独特的临床特征。

Simplex cerebral cavernous malformations with mutation have distinct clinical characteristics.

作者信息

Huo Ran, Wang Jie, Sun Ying-Fan, Weng Jian-Cong, Li Hao, Jiao Yu-Ming, Xu Hong-Yuan, Zhang Jun-Ze, Zhao Shao-Zhi, He Qi-Heng, Wang Shuo, Zhao Ji-Zong, Cao Yong

机构信息

Department of Neurosurgery, Beijing Tiantan Hospital, Capital Medical University, Beijing, China.

China National Clinical Research Center for Neurological Diseases, Beijing, China.

出版信息

Front Neurol. 2022 Aug 26;13:946324. doi: 10.3389/fneur.2022.946324. eCollection 2022.

DOI:10.3389/fneur.2022.946324
PMID:36090889
原文链接:https://pmc.ncbi.nlm.nih.gov/articles/PMC9458974/
Abstract

OBJECTIVES

To investigate the clinical characteristics of cerebral cavernous malformations (CCMs) with somatic mutation.

METHODS

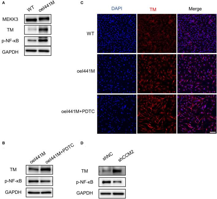
We performed a retrospective review of our CCMs database between May 2017 and December 2019. The patients with simplex CCMs identified to harbor a or CCM gene somatic mutation were included. Clinical characteristics were recorded. Univariate and multivariate logistic analyses were used to assess the risk factors associated with hemorrhage events of CCMs. To explore the underlying mechanism, we transfected MEKK3-I441M-overexpressing and -knockdown lentiviruses into human umbilical vein endothelial cells (HUVECs) and investigated thrombomodulin (TM) and tight junctions (TJs) protein expression by western blotting and immunofluorescence. Finally, immunohistochemistry was used to validate TM and TJs protein expression in surgical samples.

RESULTS

Fifty simplex CCMs patients were included, comprising 38 mutations and 12 CCM gene mutations. Nine (23.7%) patients with mutations and 11(91.7%) patients with CCM gene mutations exhibited overt hemorrhage, respectively. Multivariate logistic analyses revealed that mutation was associated with a lower risk of hemorrhage events. In the experiments, ZO-1 expression was not reduced in MEKK3-I441M-overexpressing HUVECs compared with wild type, whereas it was significantly decreased in -knockdown HUVECs compared with control. In the MEKK3-I441M-overexpressing HUVECs, TM expression was increased, and the NF-κB pathway was significantly activated. After treatment with an NF-κB signaling inhibitor, TM expression was further upregulated. Meanwhile, TM expression was increased, but the NF-κB pathway was not activated in knockdown HUVECs. Accordingly, immunohistochemistry showed that ZO-1 expression in the mutant samples was significantly higher than that in the CCM-mutant samples. TM expression in the -mutant lesions was significantly lower than that in the CCM-mutant samples.

CONCLUSION

Simplex CCMs with mutation occasionally present with overt hemorrhage, which is associated with the biological function of mutation.

摘要

目的

研究伴有体细胞突变的脑海绵状血管畸形(CCM)的临床特征。

方法

我们对2017年5月至2019年12月期间的CCM数据库进行了回顾性分析。纳入了经鉴定携带KRIT1或CCM基因体细胞突变的单纯性CCM患者。记录临床特征。采用单因素和多因素逻辑回归分析评估与CCM出血事件相关的危险因素。为探究潜在机制,我们将过表达和敲低MEKK3-I441M的慢病毒转染到人脐静脉内皮细胞(HUVECs)中,并通过蛋白质印迹法和免疫荧光法研究血栓调节蛋白(TM)和紧密连接(TJs)蛋白的表达。最后,采用免疫组织化学法验证手术样本中TM和TJs蛋白的表达。

结果

纳入50例单纯性CCM患者,其中38例为KRIT1突变,12例为CCM基因突变。9例(23.7%)KRIT1突变患者和11例(91.7%)CCM基因突变患者分别出现明显出血。多因素逻辑回归分析显示,KRIT1突变与出血事件风险较低相关。在实验中,与野生型相比,过表达MEKK3-I441M的HUVECs中ZO-1表达未降低,而与对照相比,敲低MEKK3-I441M的HUVECs中ZO-1表达显著降低。在过表达MEKK3-I441M的HUVECs中,TM表达增加,且NF-κB通路显著激活。用NF-κB信号抑制剂处理后,TM表达进一步上调。同时,敲低MEKK3-I441M的HUVECs中TM表达增加,但NF-κB通路未激活。因此,免疫组织化学显示,突变样本中的ZO-1表达显著高于CCM突变样本。KRIT1突变病变中的TM表达显著低于CCM突变样本。

结论

伴有KRIT1突变的单纯性CCM偶尔会出现明显出血,这与KRIT1突变的生物学功能有关。

https://cdn.ncbi.nlm.nih.gov/pmc/blobs/d13c/9458974/761d04746308/fneur-13-946324-g0004.jpg
https://cdn.ncbi.nlm.nih.gov/pmc/blobs/d13c/9458974/27e595ad4731/fneur-13-946324-g0001.jpg
https://cdn.ncbi.nlm.nih.gov/pmc/blobs/d13c/9458974/7bfb0329d7db/fneur-13-946324-g0002.jpg
https://cdn.ncbi.nlm.nih.gov/pmc/blobs/d13c/9458974/c84db0e64e11/fneur-13-946324-g0003.jpg
https://cdn.ncbi.nlm.nih.gov/pmc/blobs/d13c/9458974/761d04746308/fneur-13-946324-g0004.jpg
https://cdn.ncbi.nlm.nih.gov/pmc/blobs/d13c/9458974/27e595ad4731/fneur-13-946324-g0001.jpg
https://cdn.ncbi.nlm.nih.gov/pmc/blobs/d13c/9458974/7bfb0329d7db/fneur-13-946324-g0002.jpg
https://cdn.ncbi.nlm.nih.gov/pmc/blobs/d13c/9458974/c84db0e64e11/fneur-13-946324-g0003.jpg
https://cdn.ncbi.nlm.nih.gov/pmc/blobs/d13c/9458974/761d04746308/fneur-13-946324-g0004.jpg

相似文献

1
Simplex cerebral cavernous malformations with mutation have distinct clinical characteristics.伴有突变的单纯型脑海绵状血管畸形具有独特的临床特征。
Front Neurol. 2022 Aug 26;13:946324. doi: 10.3389/fneur.2022.946324. eCollection 2022.
2
Endothelial hyperactivation of mutant MAP3K3 induces cerebral cavernous malformation enhanced by PIK3CA GOF mutation.突变型MAP3K3的内皮细胞过度活化诱导海绵状脑畸形,PIK3CA功能获得性突变会增强这种作用。
Angiogenesis. 2023 May;26(2):295-312. doi: 10.1007/s10456-023-09866-9. Epub 2023 Jan 31.
3
Somatic MAP3K3 mutation defines a subclass of cerebral cavernous malformation.体细胞 MAP3K3 突变定义了脑静脉畸形的一个亚类。
Am J Hum Genet. 2021 May 6;108(5):942-950. doi: 10.1016/j.ajhg.2021.04.005. Epub 2021 Apr 22.
4
Somatic variants of MAP3K3 are sufficient to cause cerebral and spinal cord cavernous malformations.体细胞变异型 MAP3K3 足以导致脑和脊髓海绵状血管畸形。
Brain. 2023 Sep 1;146(9):3634-3647. doi: 10.1093/brain/awad104.
5
Differential angiogenesis function of CCM2 and CCM3 in cerebral cavernous malformations.CCM2 和 CCM3 在脑动静脉畸形中的差异血管生成功能。
Neurosurg Focus. 2010 Sep;29(3):E1. doi: 10.3171/2010.5.FOCUS1090.
6
Cerebral cavernous malformations arise from endothelial gain of MEKK3-KLF2/4 signalling.脑海绵状血管畸形源于MEKK3-KLF2/4信号通路的内皮细胞功能获得。
Nature. 2016 Apr 7;532(7597):122-6. doi: 10.1038/nature17178. Epub 2016 Mar 30.
7
Cerebral cavernous malformations form an anticoagulant vascular domain in humans and mice.脑内海绵状血管畸形在人类和小鼠中形成一个抗凝血的血管区域。
Blood. 2019 Jan 17;133(3):193-204. doi: 10.1182/blood-2018-06-856062. Epub 2018 Nov 15.
8
Somatic MAP3K3 and PIK3CA mutations in sporadic cerebral and spinal cord cavernous malformations.散发型脑和脊髓血管畸形中体细胞 MAP3K3 和 PIK3CA 突变。
Brain. 2021 Oct 22;144(9):2648-2658. doi: 10.1093/brain/awab117.
9
Cerebral Cavernous Malformations: Review of the Genetic and Protein-Protein Interactions Resulting in Disease Pathogenesis.脑海绵状血管畸形:导致疾病发病机制的遗传及蛋白质-蛋白质相互作用综述
Front Surg. 2016 Nov 14;3:60. doi: 10.3389/fsurg.2016.00060. eCollection 2016.
10
Lesions from patients with sporadic cerebral cavernous malformations harbor somatic mutations in the CCM genes: evidence for a common biochemical pathway for CCM pathogenesis.散发性脑海绵状血管畸形患者的病灶中CCM基因存在体细胞突变:CCM发病机制的共同生化途径的证据
Hum Mol Genet. 2014 Aug 15;23(16):4357-70. doi: 10.1093/hmg/ddu153. Epub 2014 Apr 3.

引用本文的文献

1
Clinical Significance of Somatic PIK3CA and MAP3K3 Mutations in Cerebral and Spinal Cavernous Malformations.体细胞PIK3CA和MAP3K3突变在脑和脊髓海绵状血管畸形中的临床意义
Transl Stroke Res. 2025 Jun 6. doi: 10.1007/s12975-025-01360-2.
2
Cerebral Cavernous Malformation: From Genetics to Pharmacotherapy.脑海绵状血管畸形:从遗传学至药物治疗
Brain Behav. 2025 Jan;15(1):e70223. doi: 10.1002/brb3.70223.
3
Somatic variants of MAP3K3 are sufficient to cause cerebral and spinal cord cavernous malformations.体细胞变异型 MAP3K3 足以导致脑和脊髓海绵状血管畸形。

本文引用的文献

1
De Novo Germline and Somatic Variants Convergently Promote Endothelial-to-Mesenchymal Transition in Simplex Brain Arteriovenous Malformation.新生种系和体细胞变异协同促进单纯性脑动静脉畸形中的血管内皮到间充质转化。
Circ Res. 2021 Oct 15;129(9):825-839. doi: 10.1161/CIRCRESAHA.121.319004. Epub 2021 Sep 17.
2
Cerebral Cavernous Malformation: From Mechanism to Therapy.颅内海绵状血管畸形:从机制到治疗。
Circ Res. 2021 Jun 25;129(1):195-215. doi: 10.1161/CIRCRESAHA.121.318174. Epub 2021 Jun 24.
3
Genetic Basis and Therapies for Vascular Anomalies.
Brain. 2023 Sep 1;146(9):3634-3647. doi: 10.1093/brain/awad104.
4
Endothelial hyperactivation of mutant MAP3K3 induces cerebral cavernous malformation enhanced by PIK3CA GOF mutation.突变型MAP3K3的内皮细胞过度活化诱导海绵状脑畸形,PIK3CA功能获得性突变会增强这种作用。
Angiogenesis. 2023 May;26(2):295-312. doi: 10.1007/s10456-023-09866-9. Epub 2023 Jan 31.
血管异常的遗传基础与治疗。
Circ Res. 2021 Jun 25;129(1):155-173. doi: 10.1161/CIRCRESAHA.121.318145. Epub 2021 Jun 24.
4
Astrocytes propel neurovascular dysfunction during cerebral cavernous malformation lesion formation.星形胶质细胞在脑海绵状血管畸形病变形成过程中推动神经血管功能障碍。
J Clin Invest. 2021 Jul 1;131(13). doi: 10.1172/JCI139570.
5
PIK3CA and CCM mutations fuel cavernomas through a cancer-like mechanism.PIK3CA 和 CCM 突变通过类似癌症的机制促进海绵状血管瘤的形成。
Nature. 2021 Jun;594(7862):271-276. doi: 10.1038/s41586-021-03562-8. Epub 2021 Apr 28.
6
Somatic MAP3K3 mutation defines a subclass of cerebral cavernous malformation.体细胞 MAP3K3 突变定义了脑静脉畸形的一个亚类。
Am J Hum Genet. 2021 May 6;108(5):942-950. doi: 10.1016/j.ajhg.2021.04.005. Epub 2021 Apr 22.
7
Somatic MAP3K3 and PIK3CA mutations in sporadic cerebral and spinal cord cavernous malformations.散发型脑和脊髓血管畸形中体细胞 MAP3K3 和 PIK3CA 突变。
Brain. 2021 Oct 22;144(9):2648-2658. doi: 10.1093/brain/awab117.
8
Mesenchymal Behavior of the Endothelium Promoted by SMAD6 Downregulation Is Associated With Brain Arteriovenous Malformation Microhemorrhage.SMAD6 下调促进的内皮间质行为与脑动静脉畸形微出血有关。
Stroke. 2020 Jul;51(7):2197-2207. doi: 10.1161/STROKEAHA.120.030046. Epub 2020 Jun 3.
9
Cerebral cavernomas in adults and children express relaxin.成人和儿童的脑海绵状血管瘤表达松弛素。
J Neurosurg Pediatr. 2019 Nov 22;25(2):144-150. doi: 10.3171/2019.9.PEDS19333. Print 2020 Feb 1.
10
Cavernous angiomas: deconstructing a neurosurgical disease.海绵状血管瘤:剖析一种神经外科疾病。
J Neurosurg. 2019 Jul 1;131(1):1-13. doi: 10.3171/2019.3.JNS181724.