Suppr超能文献

SOX18 的下调通过 JAK2/STAT3 信号通路抑制喉癌细胞的增殖、迁移和侵袭。

Down-regulation of SOX18 inhibits laryngeal carcinoma cell proliferation, migration, and invasion through JAK2/STAT3 signaling.

机构信息

Department of Otolaryngology-Head and Neck Surgery, Xiaogan Central Hospital Affiliated to Wuhan University of Science and Technology, Xiaogan 432000, China.

Department of Otolaryngology-Head and Neck Surgery, Xiaogan Central Hospital Affiliated to Wuhan University of Science and Technology, Xiaogan 432000, China

出版信息

Biosci Rep. 2019 Jul 5;39(7). doi: 10.1042/BSR20182480. Print 2019 Jul 31.

Abstract

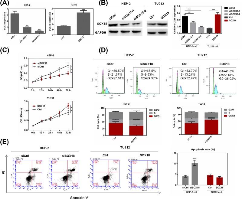
Laryngeal carcinoma is one of the most common malignant tumors of the head, neck, and respiratory tract. The aim of the present study is to explore the biological function of SRY-related HMG-box 18 (SOX18) in laryngeal carcinoma cells and study the molecular mechanism involved. Initial findings indicate that the expression of SOX18 was increased in laryngeal carcinoma cell lines and tissues. The effect of SOX18 on laryngeal carcinoma cell proliferation, cell cycle, apoptosis, invasion, and migration was also identified. The results indicated that down-regulation of SOX18 significantly inhibited cell proliferation, migration, and invasion, and induced cell-cycle arrest in G/G phase and apoptosis of laryngeal carcinoma cells. However, overexpression of SOX18 promoted cell proliferation, invasion, and migration, and inhibited cell apoptosis. The expression of cyclin D1, active-caspase-3, N-cadherin, MTA1, MMP-2, and MMP-7 was also regulated by the overexpression of siSOX18 or SOX18. In addition, it was found that SOX18 could also accelerate the phosphorylation of JAK2/STAT3 signaling in laryngeal carcinoma cells. Furthermore, our study indicated that SOX18 could stimulate cell proliferation, migration, and invasion of laryngeal carcinoma cells via regulation of JAK2/STAT3 signaling, which could provide a new strategy for laryngeal carcinoma diagnosis and molecular therapies.

摘要

喉癌是头颈部和呼吸道最常见的恶性肿瘤之一。本研究旨在探讨 SRY 相关 HMG 盒蛋白 18(SOX18)在喉癌细胞中的生物学功能,并研究其涉及的分子机制。初步研究结果表明,SOX18 在喉癌细胞系和组织中的表达增加。还确定了 SOX18 对喉癌细胞增殖、细胞周期、凋亡、侵袭和迁移的影响。结果表明,下调 SOX18 可显著抑制喉癌细胞的增殖、迁移和侵袭,并诱导细胞周期停滞在 G0/G1 期和细胞凋亡。然而,过表达 SOX18 促进细胞增殖、侵袭和迁移,并抑制细胞凋亡。cyclin D1、活性 caspase-3、N-钙黏蛋白、MTA1、MMP-2 和 MMP-7 的表达也受 siSOX18 或 SOX18 的过表达调节。此外,还发现 SOX18 还可以加速喉癌细胞中 JAK2/STAT3 信号的磷酸化。此外,我们的研究表明,SOX18 可以通过调节 JAK2/STAT3 信号来刺激喉癌细胞的增殖、迁移和侵袭,这可为喉癌的诊断和分子治疗提供新的策略。

https://cdn.ncbi.nlm.nih.gov/pmc/blobs/7795/6609596/3d51ec361b04/bsr-39-bsr20182480-g1.jpg

文献AI研究员

20分钟写一篇综述,助力文献阅读效率提升50倍。

立即体验

用中文搜PubMed

大模型驱动的PubMed中文搜索引擎

马上搜索

文档翻译

学术文献翻译模型,支持多种主流文档格式。

立即体验