Suppr超能文献

相似文献

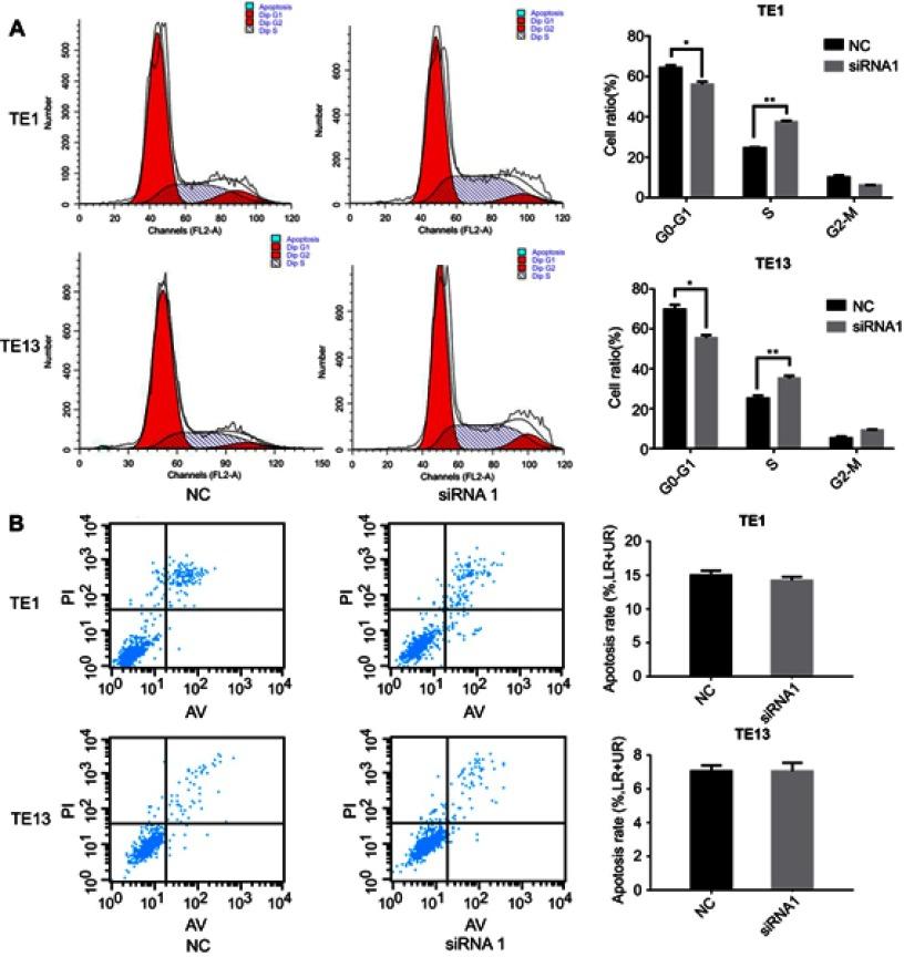
1
Upregulation of long noncoding RNA LINC00152 promotes proliferation and metastasis of esophageal squamous cell carcinoma.
Cancer Manag Res. 2019 May 21;11:4643-4654. doi: 10.2147/CMAR.S198905. eCollection 2019.
2
LINC00152 facilitates tumorigenesis in esophageal squamous cell carcinoma via miR-153-3p/FYN axis.
Biomed Pharmacother. 2019 Apr;112:108654. doi: 10.1016/j.biopha.2019.108654. Epub 2019 Feb 20.
6
Long noncoding RNA LSINCT5 is upregulated and promotes the progression of esophageal squamous cell carcinoma.
Eur Rev Med Pharmacol Sci. 2019 Jun;23(12):5195-5205. doi: 10.26355/eurrev_201906_18184.
8
Long Intergenic Noncoding RNA 00152 Promotes Glioma Cell Proliferation and Invasion by Interacting with MiR-16.
Cell Physiol Biochem. 2018;46(3):1055-1064. doi: 10.1159/000488836. Epub 2018 Apr 13.
10
BRCA1-Associated Protein Increases Invasiveness of Esophageal Squamous Cell Carcinoma.
Gastroenterology. 2017 Nov;153(5):1304-1319.e5. doi: 10.1053/j.gastro.2017.07.042. Epub 2017 Aug 2.

引用本文的文献

2
Factor VIII as a Novel Biomarker for Diagnosis, Prognosis, and Therapy Prediction in Human Cancer and Other Disorders.
Avicenna J Med Biotechnol. 2024 Apr-Jun;16(2):68-80. doi: 10.18502/ajmb.v16i2.14857.
4
Long non-coding RNA LINC00152 in cancer: Roles, mechanisms, and chemotherapy and radiotherapy resistance.
Front Oncol. 2022 Aug 10;12:960193. doi: 10.3389/fonc.2022.960193. eCollection 2022.
6
Fibroma of tendon sheath is defined by a USP6 gene fusion-morphologic and molecular reappraisal of the entity.
Mod Pathol. 2021 Oct;34(10):1876-1888. doi: 10.1038/s41379-021-00836-4. Epub 2021 Jun 4.
7
A Positive Feedback Loop of Long Noncoding RNA LINC00152 and KLF5 Facilitates Breast Cancer Growth.
Front Oncol. 2021 Mar 26;11:619915. doi: 10.3389/fonc.2021.619915. eCollection 2021.
9
LncRNA LINC00689 Promotes the Progression of Gastric Cancer Through Upregulation of ADAM9 by Sponging miR-526b-3p.
Cancer Manag Res. 2020 Jun 4;12:4227-4239. doi: 10.2147/CMAR.S231042. eCollection 2020.

本文引用的文献

1
Global cancer statistics 2018: GLOBOCAN estimates of incidence and mortality worldwide for 36 cancers in 185 countries.
CA Cancer J Clin. 2018 Nov;68(6):394-424. doi: 10.3322/caac.21492. Epub 2018 Sep 12.
3
A Positive Feed-Forward Loop between LncRNA-CYTOR and Wnt/β-Catenin Signaling Promotes Metastasis of Colon Cancer.
Mol Ther. 2018 May 2;26(5):1287-1298. doi: 10.1016/j.ymthe.2018.02.024. Epub 2018 Mar 6.
4
Soluble syntaxin 3 functions as a transcriptional regulator.
J Biol Chem. 2018 Apr 13;293(15):5478-5491. doi: 10.1074/jbc.RA117.000874. Epub 2018 Feb 23.
5
STX3 represses the stability of the tumor suppressor PTEN to activate the PI3K-Akt-mTOR signaling and promotes the growth of breast cancer cells.
Biochim Biophys Acta Mol Basis Dis. 2018 May;1864(5 Pt A):1684-1692. doi: 10.1016/j.bbadis.2018.01.031. Epub 2018 Feb 2.
7
Prognostic role of long non-coding RNA LINC00152 in Chinese cancer patients: a meta-analysis.
Oncotarget. 2017 Oct 12;8(54):93227-93235. doi: 10.18632/oncotarget.21838. eCollection 2017 Nov 3.
8
Advances in esophageal cancer: A new perspective on pathogenesis associated with long non-coding RNAs.
Cancer Lett. 2018 Jan 28;413:94-101. doi: 10.1016/j.canlet.2017.10.046. Epub 2017 Nov 10.
9
Oesophageal cancer.
Nat Rev Dis Primers. 2017 Jul 27;3:17048. doi: 10.1038/nrdp.2017.48.

文献AI研究员

20分钟写一篇综述,助力文献阅读效率提升50倍。

立即体验

用中文搜PubMed

大模型驱动的PubMed中文搜索引擎

马上搜索

文档翻译

学术文献翻译模型,支持多种主流文档格式。

立即体验