Suppr超能文献

长链非编码RNA LINC00152与KLF5的正反馈环促进乳腺癌生长。

A Positive Feedback Loop of Long Noncoding RNA LINC00152 and KLF5 Facilitates Breast Cancer Growth.

作者信息

Li Qiang, Wang Xiao, Zhou Liheng, Jiang Mingyun, Zhong Guansheng, Xu Shuguang, Zhang Minjun, Zhang Yigan, Liang Xiaodong, Zhang Lei, Tang Jianming, Zhang Haibo

机构信息

Department of Radiation Oncology, Zhejiang Provincial People's Hospital, People's Hospital of Hangzhou Medical College, Hangzhou, China.

Department of Medical Oncology, Zhejiang Provincial People's Hospital, People's Hospital of Hangzhou Medical College, Hangzhou, China.

出版信息

Front Oncol. 2021 Mar 26;11:619915. doi: 10.3389/fonc.2021.619915. eCollection 2021.

Abstract

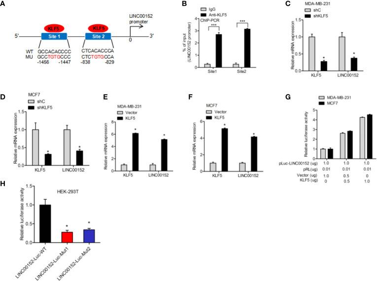
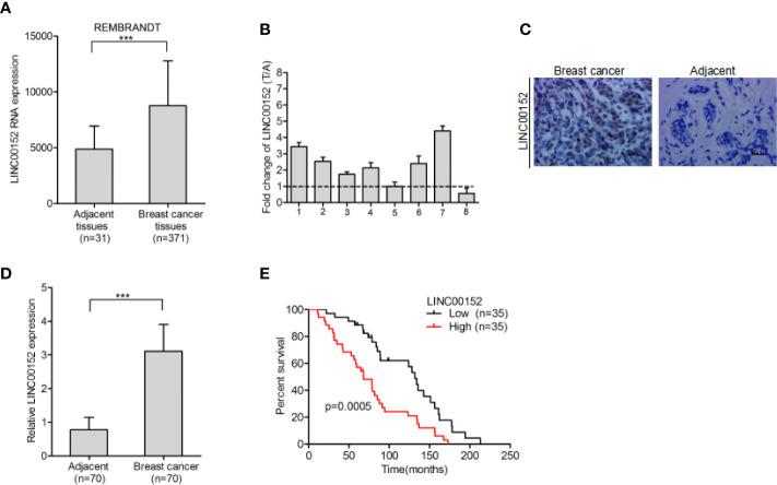
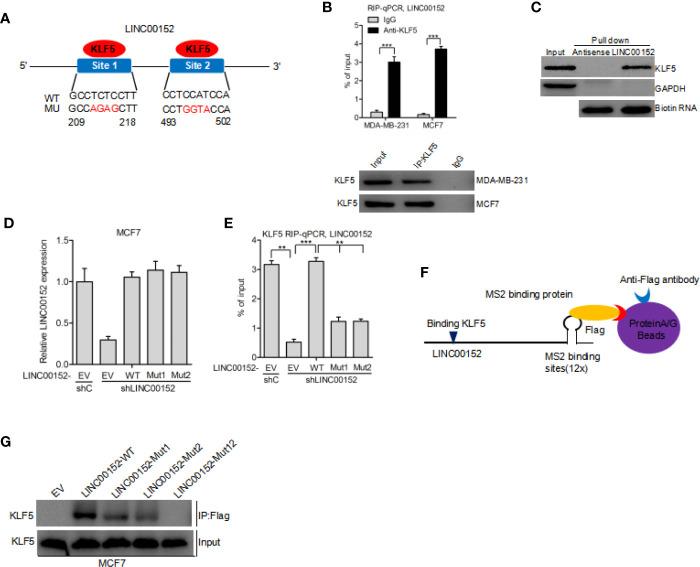
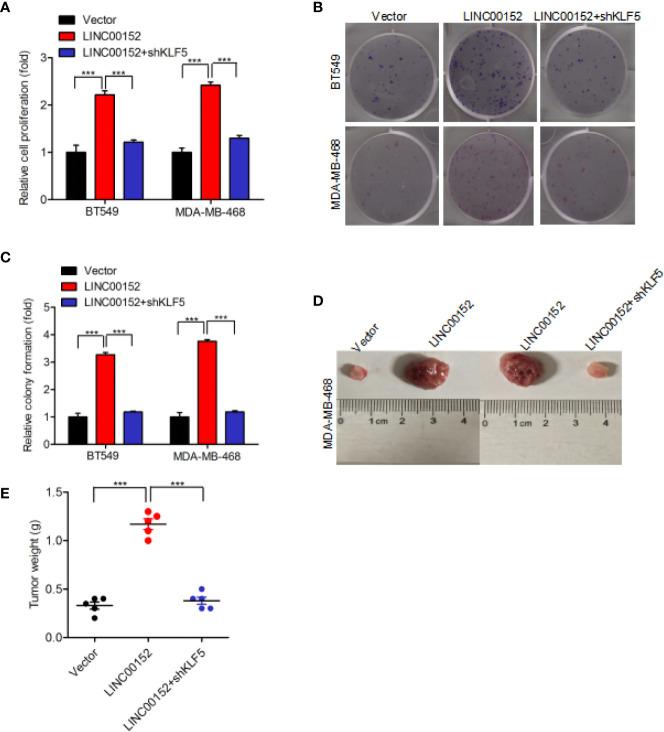
The long noncoding RNA (lncRNA) LINC00152, also known as CYTOR, displays aberrant expression in various cancers. However, its clinical value and functional mechanisms in breast cancer remain insufficiently understood. Our study found that LINC00152 is significantly upregulated in breast cancer, and that it acts as an indicator of poor survival prognosis. Further studies revealed that LINC00152 knockdown suppresses cell proliferation and tumorigenicity and . Mechanistic analyses demonstrated that LINC00152 directly binds to KLF5 protein and increases KLF5 stability. Moreover, LINC00152 is also a KLF5-responsive lncRNA, and KLF5 activates LINC00152 transcription by directly binding to its promoter. Our study suggests that LINC00152 promotes tumor progression by interacting with KLF5. LINC00152 may be a valuable prognostic predictor for breast cancer, and the positive feedback loop of LINC00152-KLF5 could be a therapeutic target in pharmacological strategies.

摘要

长链非编码RNA(lncRNA)LINC00152,也称为CYTOR,在多种癌症中呈现异常表达。然而,其在乳腺癌中的临床价值和功能机制仍未得到充分了解。我们的研究发现,LINC00152在乳腺癌中显著上调,并且它是生存预后不良的一个指标。进一步研究表明,敲低LINC00152可抑制细胞增殖和肿瘤发生。机制分析证明,LINC00152直接与KLF5蛋白结合并增加KLF5的稳定性。此外,LINC00152也是一种KLF5反应性lncRNA,并且KLF5通过直接结合其启动子来激活LINC00152转录。我们的研究表明,LINC00152通过与KLF5相互作用促进肿瘤进展。LINC00152可能是乳腺癌一个有价值的预后预测指标,并且LINC00152-KLF5的正反馈环可能是药物策略中的一个治疗靶点。

https://cdn.ncbi.nlm.nih.gov/pmc/blobs/056f/8032978/6f0333b375db/fonc-11-619915-g001.jpg

相似文献

1
A Positive Feedback Loop of Long Noncoding RNA LINC00152 and KLF5 Facilitates Breast Cancer Growth.
Front Oncol. 2021 Mar 26;11:619915. doi: 10.3389/fonc.2021.619915. eCollection 2021.
2
Long Intergenic Noncoding RNA 00152 Promotes Glioma Cell Proliferation and Invasion by Interacting with MiR-16.
Cell Physiol Biochem. 2018;46(3):1055-1064. doi: 10.1159/000488836. Epub 2018 Apr 13.
5
A feedforward circuit between KLF5 and lncRNA KPRT4 contributes to basal-like breast cancer.
Cancer Lett. 2022 May 28;534:215618. doi: 10.1016/j.canlet.2022.215618. Epub 2022 Mar 6.
6
YY1-regulated LINC00152 promotes triple negative breast cancer progression by affecting on stability of PTEN protein.
Biochem Biophys Res Commun. 2019 Feb 5;509(2):448-454. doi: 10.1016/j.bbrc.2018.12.074. Epub 2018 Dec 26.
7
Long non-coding RNA 00152 promotes cell proliferation in cervical cancer via regulating miR-216b-5p/HOXA1 axis.
Eur Rev Med Pharmacol Sci. 2019 May;23(9):3654-3663. doi: 10.26355/eurrev_201905_17789.
8
Long Noncoding RNA Linc00152 Functions as a Tumor Propellant in Pan-Cancer.
Cell Physiol Biochem. 2017;44(6):2476-2490. doi: 10.1159/000486170. Epub 2017 Dec 18.
10
A Positive Feedback Loop of lncRNA- and FOXM1 Facilitates Gastric Cancer Growth and Invasion.
Clin Cancer Res. 2017 Apr 15;23(8):2071-2080. doi: 10.1158/1078-0432.CCR-16-0742. Epub 2016 Oct 18.

引用本文的文献

1
The impact of ferroptosis and ferroptosis-related non-coding RNAs on breast cancer progression.
Front Cell Dev Biol. 2024 Dec 23;12:1506492. doi: 10.3389/fcell.2024.1506492. eCollection 2024.
2
CYTOR-NFAT1 feedback loop regulates epithelial-mesenchymal transition of retinal pigment epithelial cells.
Hum Cell. 2024 Jul;37(4):1056-1069. doi: 10.1007/s13577-024-01075-w. Epub 2024 May 14.
3
An angiogenesis-related lncRNA signature predicts the immune microenvironment and prognosis of breast cancer.
Aging (Albany NY). 2023 Aug 3;15(15):7616-7636. doi: 10.18632/aging.204930.
4
Integrative Analysis Revealed LINC00847 as a Potential Target of Tumor Immunotherapy.
Appl Biochem Biotechnol. 2023 Oct;195(10):6345-6358. doi: 10.1007/s12010-023-04387-z. Epub 2023 Mar 3.
5
CYTOR Promotes Proliferation of Lung Cancer Cell by Targeting miR-103a-3p to Upregulate HMGB1.
Mol Biotechnol. 2023 Sep;65(9):1528-1538. doi: 10.1007/s12033-023-00662-w. Epub 2023 Jan 25.
6
Long non-coding RNA LINC00152 in cancer: Roles, mechanisms, and chemotherapy and radiotherapy resistance.
Front Oncol. 2022 Aug 10;12:960193. doi: 10.3389/fonc.2022.960193. eCollection 2022.
8
The Hypoxia-Long Noncoding RNA Interaction in Solid Cancers.
Int J Mol Sci. 2021 Jul 6;22(14):7261. doi: 10.3390/ijms22147261.

本文引用的文献

1
Tripartite motif containing 24 regulates cell proliferation in colorectal cancer through YAP signaling.
Cancer Med. 2020 Sep;9(17):6367-6376. doi: 10.1002/cam4.3310. Epub 2020 Jul 17.
2
Challenges and Strategies in Ascribing Functions to Long Noncoding RNAs.
Cancers (Basel). 2020 Jun 3;12(6):1458. doi: 10.3390/cancers12061458.
3
Non-Coding RNAs in Lung Tumor Initiation and Progression.
Int J Mol Sci. 2020 Apr 16;21(8):2774. doi: 10.3390/ijms21082774.
4
Targeting YAP1/LINC00152/FSCN1 Signaling Axis Prevents the Progression of Colorectal Cancer.
Adv Sci (Weinh). 2019 Dec 5;7(3):1901380. doi: 10.1002/advs.201901380. eCollection 2020 Feb.
5
Cancer statistics, 2020.
CA Cancer J Clin. 2020 Jan;70(1):7-30. doi: 10.3322/caac.21590. Epub 2020 Jan 8.
6
Long non-coding RNA DANCR promotes colorectal tumor growth by binding to lysine acetyltransferase 6A.
Cell Signal. 2020 Mar;67:109502. doi: 10.1016/j.cellsig.2019.109502. Epub 2019 Dec 19.
7
TGF-β-activated lncRNA LINC00115 is a critical regulator of glioma stem-like cell tumorigenicity.
EMBO Rep. 2019 Dec 5;20(12):e48170. doi: 10.15252/embr.201948170. Epub 2019 Oct 10.
8
Upregulation of long noncoding RNA LINC00152 promotes proliferation and metastasis of esophageal squamous cell carcinoma.
Cancer Manag Res. 2019 May 21;11:4643-4654. doi: 10.2147/CMAR.S198905. eCollection 2019.
9
YY1-regulated LINC00152 promotes triple negative breast cancer progression by affecting on stability of PTEN protein.
Biochem Biophys Res Commun. 2019 Feb 5;509(2):448-454. doi: 10.1016/j.bbrc.2018.12.074. Epub 2018 Dec 26.
10
LINC00152 promotes the proliferation of gastric cancer cells by regulating B-cell lymphoma-2.
J Cell Biochem. 2019 Mar;120(3):3747-3756. doi: 10.1002/jcb.27655. Epub 2018 Oct 10.

文献AI研究员

20分钟写一篇综述,助力文献阅读效率提升50倍。

立即体验

用中文搜PubMed

大模型驱动的PubMed中文搜索引擎

马上搜索

文档翻译

学术文献翻译模型,支持多种主流文档格式。

立即体验