• 文献检索
  • 文档翻译
  • 深度研究
  • 学术资讯
  • Suppr Zotero 插件Zotero 插件
  • 邀请有礼
  • 套餐&价格
  • 历史记录
应用&插件
Suppr Zotero 插件Zotero 插件浏览器插件Mac 客户端Windows 客户端微信小程序
定价
高级版会员购买积分包购买API积分包
服务
文献检索文档翻译深度研究API 文档MCP 服务
关于我们
关于 Suppr公司介绍联系我们用户协议隐私条款
关注我们

Suppr 超能文献

核心技术专利:CN118964589B侵权必究
粤ICP备2023148730 号-1Suppr @ 2026

文献检索

告别复杂PubMed语法,用中文像聊天一样搜索,搜遍4000万医学文献。AI智能推荐,让科研检索更轻松。

立即免费搜索

文件翻译

保留排版,准确专业,支持PDF/Word/PPT等文件格式,支持 12+语言互译。

免费翻译文档

深度研究

AI帮你快速写综述,25分钟生成高质量综述,智能提取关键信息,辅助科研写作。

立即免费体验

长链非编码 RNA H19 通过上调肝癌细胞自噬诱导缺氧/复氧损伤。

The long non-coding RNA H19 induces hypoxia/reoxygenation injury by up-regulating autophagy in the hepatoma carcinoma cells.

机构信息

Department of General Surgery, The Second Affiliated Hospital of Harbin Medical University, Baojian Road, Harbin, 150086, China.

出版信息

Biol Res. 2019 Jun 13;52(1):32. doi: 10.1186/s40659-019-0239-2.

DOI:10.1186/s40659-019-0239-2
PMID:31196153
原文链接:https://pmc.ncbi.nlm.nih.gov/articles/PMC6567522/
Abstract

BACKGROUND

Long non-coding RNA H19 (H19) plays an important role by regulating protein expression in different tissues and organs of the body. However, whether H19 induces hypoxia/reoxygenation (h/R) injury via increase of autophagy in the hepatoma carcinoma cells is unknown.

RESULTS

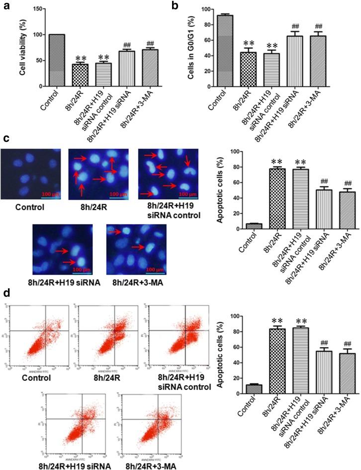
H19 was expressed in the hepatoma carcinoma cells (Hep G2 and HCCLM3 cells) and its expression was most in 8 h/24R. The knockdown of H19 and 3-MA (an autophagy inhibitor) protected against h/R-induced apoptosis, cell damage, the expression of cleaved caspase-3 and cleaved caspase-9, the release of cytochrome c (Cyt c). The knockdown of H19 and 3-MA also decreased the autophagic vesicles (AVs) and the expression of Beclin-1 and the ration of LC3-II/LC3-I, and increased cell viability, the expression of Bcl-2 and P62 and the phosphorylation of PI3K, Akt and mTOR. In addition, chloroquine (CQ, an inhibitor of autophagy flux) markedly decreased formation of autophagy flux (the ration of LC3-II/LC3-I). The results of the knockdown of H19 group were similar to those of the 3-MA (or CQ) group. Rapamycin (a mTOR inhibitor, an autophagy activator) further down-regulated h/R-induced decrease of the phosphorylated PI3K, Akt and mTOR. The knockdown of H19 cancelled the effect of rapamycin. The overexpression of H19 further expanded h/R-induced increase of the ration of LC3-II/LC3-I and decrease of the phosphorylated PI3K, Akt and mTOR.

CONCLUSIONS

Our results suggest that the long non-coding RNA H19 induces h/R injury by up-regulation of autophagy via activation of PI3K-Akt-mTOR pathway in the hepatoma carcinoma cells.

摘要

背景

长链非编码 RNA H19(H19)通过调节体内不同组织和器官的蛋白质表达发挥重要作用。然而,H19 是否通过增加肝癌细胞中的自噬来诱导缺氧/复氧(h/R)损伤尚不清楚。

结果

H19 在肝癌细胞(Hep G2 和 HCCLM3 细胞)中表达,其表达在 8 h/24R 时最高。H19 的敲低和 3-MA(自噬抑制剂)可防止 h/R 诱导的细胞凋亡、细胞损伤、cleaved caspase-3 和 cleaved caspase-9 的表达、细胞色素 c(Cyt c)的释放。H19 的敲低和 3-MA 还降低了自噬小体(AVs)和 Beclin-1 的表达以及 LC3-II/LC3-I 的比值,并增加了细胞活力、Bcl-2 和 P62 的表达以及 PI3K、Akt 和 mTOR 的磷酸化。此外,氯喹(CQ,自噬流的抑制剂)显著减少了自噬流的形成(LC3-II/LC3-I 的比值)。H19 敲低组的结果与 3-MA(或 CQ)组相似。雷帕霉素(mTOR 抑制剂,自噬激活剂)进一步下调了 h/R 诱导的磷酸化 PI3K、Akt 和 mTOR 的降低。H19 的敲低取消了雷帕霉素的作用。H19 的过表达进一步扩大了 h/R 诱导的 LC3-II/LC3-I 比值增加和磷酸化 PI3K、Akt 和 mTOR 降低。

结论

我们的结果表明,长链非编码 RNA H19 通过激活 PI3K-Akt-mTOR 通路增加自噬,从而诱导肝癌细胞的 h/R 损伤。

https://cdn.ncbi.nlm.nih.gov/pmc/blobs/1c73/6567522/167ef86d251e/40659_2019_239_Fig6_HTML.jpg
https://cdn.ncbi.nlm.nih.gov/pmc/blobs/1c73/6567522/ef8963076df2/40659_2019_239_Fig1_HTML.jpg
https://cdn.ncbi.nlm.nih.gov/pmc/blobs/1c73/6567522/c131ab16ee96/40659_2019_239_Fig2_HTML.jpg
https://cdn.ncbi.nlm.nih.gov/pmc/blobs/1c73/6567522/51d52fac29c1/40659_2019_239_Fig3_HTML.jpg
https://cdn.ncbi.nlm.nih.gov/pmc/blobs/1c73/6567522/47d24015e8ae/40659_2019_239_Fig4_HTML.jpg
https://cdn.ncbi.nlm.nih.gov/pmc/blobs/1c73/6567522/eee15f3335ff/40659_2019_239_Fig5_HTML.jpg
https://cdn.ncbi.nlm.nih.gov/pmc/blobs/1c73/6567522/167ef86d251e/40659_2019_239_Fig6_HTML.jpg
https://cdn.ncbi.nlm.nih.gov/pmc/blobs/1c73/6567522/ef8963076df2/40659_2019_239_Fig1_HTML.jpg
https://cdn.ncbi.nlm.nih.gov/pmc/blobs/1c73/6567522/c131ab16ee96/40659_2019_239_Fig2_HTML.jpg
https://cdn.ncbi.nlm.nih.gov/pmc/blobs/1c73/6567522/51d52fac29c1/40659_2019_239_Fig3_HTML.jpg
https://cdn.ncbi.nlm.nih.gov/pmc/blobs/1c73/6567522/47d24015e8ae/40659_2019_239_Fig4_HTML.jpg
https://cdn.ncbi.nlm.nih.gov/pmc/blobs/1c73/6567522/eee15f3335ff/40659_2019_239_Fig5_HTML.jpg
https://cdn.ncbi.nlm.nih.gov/pmc/blobs/1c73/6567522/167ef86d251e/40659_2019_239_Fig6_HTML.jpg

相似文献

1
The long non-coding RNA H19 induces hypoxia/reoxygenation injury by up-regulating autophagy in the hepatoma carcinoma cells.长链非编码 RNA H19 通过上调肝癌细胞自噬诱导缺氧/复氧损伤。
Biol Res. 2019 Jun 13;52(1):32. doi: 10.1186/s40659-019-0239-2.
2
LncRNA MEG3 contributes to adenosine-induced cytotoxicity in hepatoma HepG2 cells by downregulated ILF3 and autophagy inhibition via regulation PI3K-AKT-mTOR and beclin-1 signaling pathway.长链非编码RNA MEG3通过下调ILF3以及经由调控PI3K-AKT-mTOR和beclin-1信号通路抑制自噬,从而导致腺苷诱导肝癌HepG2细胞产生细胞毒性。
J Cell Biochem. 2019 Oct;120(10):18172-18185. doi: 10.1002/jcb.29123. Epub 2019 May 29.
3
Hydroxysafflor yellow a protects brain microvascular endothelial cells against oxygen glucose deprivation/reoxygenation injury: Involvement of inhibiting autophagy via class I PI3K/Akt/mTOR signaling pathway.羟基红花黄色素 A 通过抑制 I 类 PI3K/Akt/mTOR 信号通路抑制自噬保护脑微血管内皮细胞缺氧复氧损伤
Brain Res Bull. 2018 Jun;140:243-257. doi: 10.1016/j.brainresbull.2018.05.011. Epub 2018 May 15.
4
IGFBPrP1 accelerates autophagy and activation of hepatic stellate cells via mutual regulation between H19 and PI3K/AKT/mTOR pathway.IGFBPrP1 通过 H19 与 PI3K/AKT/mTOR 通路的相互调节加速自噬和肝星状细胞的激活。
Biomed Pharmacother. 2019 Aug;116:109034. doi: 10.1016/j.biopha.2019.109034. Epub 2019 May 29.
5
Overexpression of long non-coding RNA H19 promotes invasion and autophagy via the PI3K/AKT/mTOR pathways in trophoblast cells.长链非编码 RNA H19 的过表达通过 PI3K/AKT/mTOR 通路促进滋养细胞的侵袭和自噬。
Biomed Pharmacother. 2018 May;101:691-697. doi: 10.1016/j.biopha.2018.02.134. Epub 2018 Mar 22.
6
Inhibition of PI3K/Akt/mTOR pathway by apigenin induces apoptosis and autophagy in hepatocellular carcinoma cells.芹菜素通过抑制 PI3K/Akt/mTOR 通路诱导肝癌细胞凋亡和自噬。
Biomed Pharmacother. 2018 Jul;103:699-707. doi: 10.1016/j.biopha.2018.04.072. Epub 2018 Apr 24.
7
The lncRNA, H19 Mediates the Protective Effect of Hypoxia Postconditioning Against Hypoxia-Reoxygenation Injury to Senescent Cardiomyocytes by Targeting microRNA-29b-3p.长链非编码 RNA H19 通过靶向 microRNA-29b-3p 介导低氧后处理对衰老心肌细胞缺氧/复氧损伤的保护作用。
Shock. 2019 Aug;52(2):249-256. doi: 10.1097/SHK.0000000000001213.
8
Trimetazidine Protects Cardiomyocytes Against Hypoxia/Reoxygenation Injury by Promoting AMP-activated Protein Kinase-dependent Autophagic Flux.曲美他嗪通过促进AMP活化蛋白激酶依赖性自噬流来保护心肌细胞免受缺氧/复氧损伤。
J Cardiovasc Pharmacol. 2017 Jun;69(6):389-397. doi: 10.1097/FJC.0000000000000487.
9
Carnosic acid induces autophagic cell death through inhibition of the Akt/mTOR pathway in human hepatoma cells.鼠尾草酸通过抑制人肝癌细胞中的Akt/mTOR信号通路诱导自噬性细胞死亡。
J Appl Toxicol. 2015 May;35(5):485-92. doi: 10.1002/jat.3049. Epub 2014 Sep 1.
10
Knockdown of long noncoding antisense RNA brain-derived neurotrophic factor attenuates hypoxia/reoxygenation-induced nerve cell apoptosis through the BDNF-TrkB-PI3K/Akt signaling pathway.长链非编码反义RNA脑源性神经营养因子的敲低通过BDNF-TrkB-PI3K/Akt信号通路减轻缺氧/复氧诱导的神经细胞凋亡。
Neuroreport. 2017 Sep 27;28(14):910-916. doi: 10.1097/WNR.0000000000000860.

引用本文的文献

1
Long non-coding RNAs and autophagy: dual drivers of Hepatocellular carcinoma progression.长链非编码RNA与自噬:肝细胞癌进展的双重驱动因素
Cell Death Discov. 2025 Aug 11;11(1):376. doi: 10.1038/s41420-025-02667-7.
2
Icaritin Represses Autophagy to Promote Colorectal Cancer Cell Apoptosis and Sensitized Low-Temperature Photothermal Therapy via Targeting HSP90-TXNDC9 Interactions.淫羊藿素通过靶向HSP90-TXNDC9相互作用抑制自噬以促进结肠癌细胞凋亡并增强低温光热治疗效果。
Adv Sci (Weinh). 2025 May;12(20):e2412953. doi: 10.1002/advs.202412953. Epub 2025 Apr 4.
3
Inhibition of LncRNA Attenuates Testicular Torsion-Induced Apoptosis and Preserves Blood-Testis Barrier Integrity.

本文引用的文献

1
Reversal of Sp1 transactivation and TGFβ1/SMAD1 signaling by HS prevent nickel-induced fibroblast activation.HS 可逆转 Sp1 转录激活和 TGFβ1/SMAD1 信号转导,从而阻止镍诱导的成纤维细胞活化。
Toxicol Appl Pharmacol. 2018 Oct 1;356:25-35. doi: 10.1016/j.taap.2018.07.029. Epub 2018 Jul 26.
2
Comprehensive anti-tumor effect of Brusatol through inhibition of cell viability and promotion of apoptosis caused by autophagy via the PI3K/Akt/mTOR pathway in hepatocellular carcinoma.Brusatol 通过抑制 PI3K/Akt/mTOR 通路诱导自噬从而在肝癌中发挥全面的抗肿瘤作用,抑制细胞活力并促进细胞凋亡。
Biomed Pharmacother. 2018 Sep;105:962-973. doi: 10.1016/j.biopha.2018.06.065. Epub 2018 Jun 19.
3
长链非编码RNA的抑制减轻睾丸扭转诱导的细胞凋亡并维持血睾屏障完整性。
Int J Mol Sci. 2025 Feb 27;26(5):2134. doi: 10.3390/ijms26052134.
4
The crosstalk between non-coding RNAs and oxidative stress in cancer progression.非编码RNA与氧化应激在癌症进展中的相互作用。
Genes Dis. 2024 Apr 10;12(3):101286. doi: 10.1016/j.gendis.2024.101286. eCollection 2025 May.
5
Mir-483-5p-mediated activating of IGF2/H19 enhancer up-regulates IGF2/H19 expression via chromatin loops to promote the malignant progression of hepatocellular carcinoma.Mir-483-5p介导的IGF2/H19增强子激活通过染色质环上调IGF2/H19表达,从而促进肝细胞癌的恶性进展。
Mol Cancer. 2025 Jan 11;24(1):10. doi: 10.1186/s12943-024-02204-7.
6
Regulating the regulators: long non-coding RNAs as autophagic controllers in chronic disease management.调控调控因子:长链非编码RNA作为慢性疾病管理中的自噬调控因子
J Biomed Sci. 2024 Dec 23;31(1):105. doi: 10.1186/s12929-024-01092-9.
7
Long noncoding RNA H19: functions and mechanisms in regulating programmed cell death in cancer.长链非编码RNA H19:在癌症中调控程序性细胞死亡的功能及机制
Cell Death Discov. 2024 Feb 14;10(1):76. doi: 10.1038/s41420-024-01832-8.
8
Long Non-Coding RNAs in Hypoxia and Oxidative Stress: Novel Insights Investigating a Piglet Model of Perinatal Asphyxia.缺氧和氧化应激中的长链非编码RNA:对围产期窒息仔猪模型的新见解研究
Biology (Basel). 2023 Apr 4;12(4):549. doi: 10.3390/biology12040549.
9
Non‑coding RNAs: Role of miRNAs and lncRNAs in the regulation of autophagy in hepatocellular carcinoma (Review).非编码 RNA:miRNA 和 lncRNA 在调控肝癌自噬中的作用(综述)。
Oncol Rep. 2023 Jun;49(6). doi: 10.3892/or.2023.8550. Epub 2023 Apr 21.
10
Long Noncoding RNA H19: A Novel Oncogene in Liver Cancer.长链非编码RNA H19:肝癌中的一种新型癌基因。
Noncoding RNA. 2023 Mar 9;9(2):19. doi: 10.3390/ncrna9020019.
MicroRNA‑155 promotes ox‑LDL‑induced autophagy in human umbilical vein endothelial cells by targeting the PI3K/Akt/mTOR pathway.
MicroRNA-155 通过靶向 PI3K/Akt/mTOR 通路促进 ox-LDL 诱导的人脐静脉内皮细胞自噬。
Mol Med Rep. 2018 Sep;18(3):2798-2806. doi: 10.3892/mmr.2018.9236. Epub 2018 Jun 29.
4
Hypothermic oxygenated perfusion (HOPE) attenuates ischemia/reperfusion injury in the liver through inhibition of the TXNIP/NLRP3 inflammasome pathway in a rat model of donation after cardiac death.低温氧合灌注(HOPE)通过抑制心脏死亡后供体大鼠模型中TXNIP/NLRP3炎性小体途径减轻肝脏缺血/再灌注损伤。
FASEB J. 2018 Jun 5:fj201800028RR. doi: 10.1096/fj.201800028RR.
5
Long non-coding RNA-ROR aggravates myocardial ischemia/reperfusion injury.长链非编码RNA-ROR加重心肌缺血/再灌注损伤。
Braz J Med Biol Res. 2018;51(6):e6555. doi: 10.1590/1414-431x20186555. Epub 2018 Apr 23.
6
Alda-1, an ALDH2 activator, protects against hepatic ischemia/reperfusion injury in rats via inhibition of oxidative stress.Alda-1,一种 ALDH2 激活剂,通过抑制氧化应激来保护大鼠免受肝缺血/再灌注损伤。
Free Radic Res. 2018 Jun;52(6):629-638. doi: 10.1080/10715762.2018.1459042. Epub 2018 Apr 13.
7
Exogenous HS restores ischemic post-conditioning-induced cardioprotection through inhibiting endoplasmic reticulum stress in the aged cardiomyocytes.外源性透明质酸通过抑制老年心肌细胞内质网应激来恢复缺血后处理诱导的心脏保护作用。
Cell Biosci. 2017 Dec 11;7:67. doi: 10.1186/s13578-017-0196-9. eCollection 2017.
8
Long Non-coding RNA H19 Induces Cerebral Ischemia Reperfusion Injury via Activation of Autophagy.长链非编码RNA H19通过激活自噬诱导脑缺血再灌注损伤。
Aging Dis. 2017 Feb 1;8(1):71-84. doi: 10.14336/AD.2016.0530. eCollection 2017 Feb.
9
Long non-coding RNA C2dat1 regulates CaMKIIδ expression to promote neuronal survival through the NF-κB signaling pathway following cerebral ischemia.长链非编码RNA C2dat1通过脑缺血后NF-κB信号通路调节CaMKIIδ表达以促进神经元存活。
Cell Death Dis. 2016 Mar 31;7(3):e2173. doi: 10.1038/cddis.2016.57.
10
Dopamine D2 receptors contribute to cardioprotection of ischemic post-conditioning via activating autophagy in isolated rat hearts.多巴胺D2受体通过激活离体大鼠心脏的自噬作用来促进缺血后处理的心脏保护作用。
Int J Cardiol. 2016 Jan 15;203:837-9. doi: 10.1016/j.ijcard.2015.11.006. Epub 2015 Nov 9.