Department of Pulmonary Medicine, Affiliated Hospital of Jiangsu University, Zhenjing, 212001, China.
Center of Medical Experimental, Affiliated Hospital of Jiangsu University, Zhenjing, 212001, China.
J Exp Clin Cancer Res. 2019 Jun 13;38(1):254. doi: 10.1186/s13046-019-1234-8.
Epidermal growth factor receptor (EGFR) tyrosine kinase inhibitors (TKIs) are being wildly used as target therapy in non-small-cell lung cancer (NSCLC). However, NSCLC patients with wild-type EGFR and KRAS mutation are primary resistant to EGFR-TKIs such as gefitinib. Curcumin has been known as a potential therapeutic agent for several major human cancers. In this study, we investigated the effect of curcumin on the reversal of gefitinib resistance in NSCLC cells as well as their molecular bases.
H157 (wild-type EGFR and KARS mutation) and H1299 (wild-type EGFR and HRAS mutation) cells were treated with gefitinib or curcumin alone, or the two combination, and then cell viability, EGFR activity, expressions of Sp1 and Sp1-dependent proteins and receptor tyrosine kinases, markers of autophagy and apoptosis were examined by using CCK-8, colony formation, immunoblot, quantitative PCR, immunofluoscence, and flow cytometry assays. Also xenograft experiments were conduced to test the synergism of curcumin to gefitinib.
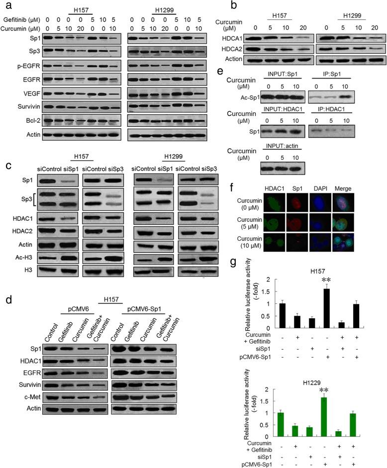
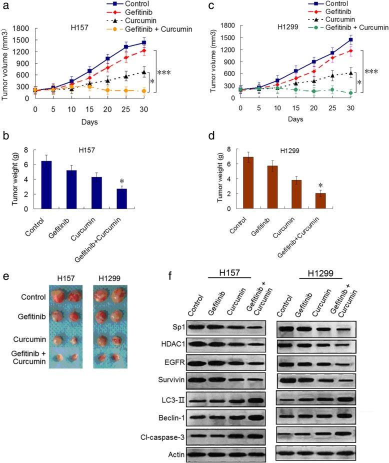
Our results showed that curcumin significantly enhanced inhibitory effect of gefitinib on primary gefitinib-resistant NSCLC cell lines H157 and H1299. Combination treatment with curcumin and gefitinib markedly downregulated EGFR activity through suppressing Sp1 and blocking interaction of Sp1 and HADC1, and markedly suppressed receptor tyrosine kinases as well as ERK/MEK and AKT/S6K pathways in the resistant NSCLC cells. Meanwhile, combination treatment of curcumin and gefitinib caused dramatic autophagy induction, autophagic cell death and autophagy-mediated apoptosis, compared to curcumin or gefitinib treatment alone, as evidenced by the findings that curcumin and gefitinib combination treatment-produced synergistic growth inhibition and apoptosis activation can be reversed by pharmacological autophagy inhibitors (Baf A1 or 3-MA) or knockdown of Beclin-1 or ATG7, also can be partially returned by pan-caspase inhibitor (Z-VAD-FMK) in H157 and H1299 cells. Xenograft experiments in vivo yielded similar results.
These data indicate that the synergism of curcumin on gefitinib was autophagy dependent. Curcumin can be used as a sensitizer to enhance the efficacy of EGFR-TKIs and overcome the EGFR-TKI resistance in NSCLC patients with wild-type EGFR and/or KRAS mutation.
表皮生长因子受体(EGFR)酪氨酸激酶抑制剂(TKIs)被广泛用作非小细胞肺癌(NSCLC)的靶向治疗药物。然而,野生型 EGFR 和 KRAS 突变的 NSCLC 患者对 EGFR-TKIs(如吉非替尼)原发耐药。姜黄素已被认为是几种人类主要癌症的潜在治疗药物。在这项研究中,我们研究了姜黄素对 NSCLC 细胞中吉非替尼耐药逆转的影响及其分子基础。
用吉非替尼或姜黄素单独或联合处理 H157(野生型 EGFR 和 KARS 突变)和 H1299(野生型 EGFR 和 HRAS 突变)细胞,然后通过 CCK-8、集落形成、免疫印迹、定量 PCR、免疫荧光和流式细胞术检测细胞活力、EGFR 活性、Sp1 和 Sp1 依赖性蛋白及受体酪氨酸激酶、自噬和凋亡标志物。还进行了异种移植实验以测试姜黄素与吉非替尼的协同作用。
我们的结果表明,姜黄素显著增强了吉非替尼对原发性吉非替尼耐药 NSCLC 细胞系 H157 和 H1299 的抑制作用。姜黄素与吉非替尼联合治疗通过抑制 Sp1 和阻断 Sp1 与 HADC1 的相互作用,显著下调 EGFR 活性,并显著抑制耐药 NSCLC 细胞中的受体酪氨酸激酶以及 ERK/MEK 和 AKT/S6K 通路。同时,与单独使用姜黄素或吉非替尼相比,姜黄素与吉非替尼联合治疗导致明显的自噬诱导、自噬性细胞死亡和自噬介导的凋亡,这一点可以通过以下发现得到证明:姜黄素和吉非替尼联合治疗产生的协同生长抑制和凋亡激活可以被药理学自噬抑制剂(Baf A1 或 3-MA)或 Beclin-1 或 ATG7 的敲低逆转,在 H157 和 H1299 细胞中也可以部分恢复使用 pan-caspase 抑制剂(Z-VAD-FMK)。体内异种移植实验也得到了类似的结果。
这些数据表明,姜黄素对吉非替尼的协同作用是自噬依赖性的。姜黄素可用作增敏剂,增强 EGFR-TKIs 的疗效,克服野生型 EGFR 和/或 KRAS 突变的 NSCLC 患者对 EGFR-TKIs 的耐药性。