Suppr超能文献

成纤维细胞TIAM2促进肺癌细胞侵袭和转移。

The Fibroblast TIAM2 Promotes Lung Cancer Cell Invasion and Metastasis.

作者信息

Li Shuoke, Ou Yangwei, Liu Shaobo, Yin Jiye, Zhuo Wei, Huang Masha, Zhu Tao, Zhang Wei, Zhou Honghao, Liu Zhaoqian

机构信息

Institute of Clinical Pharmacology, Hunan Key Laboratory of Pharmacogenetics, Central South University, Changsha 410078, People's Republic of China.

Department of Clinical Pharmacology, Xiangya Hospital, Central South University, Changsha 410008, People's Republic of China.

出版信息

J Cancer. 2019 Apr 21;10(8):1879-1889. doi: 10.7150/jca.30477. eCollection 2019.

Abstract

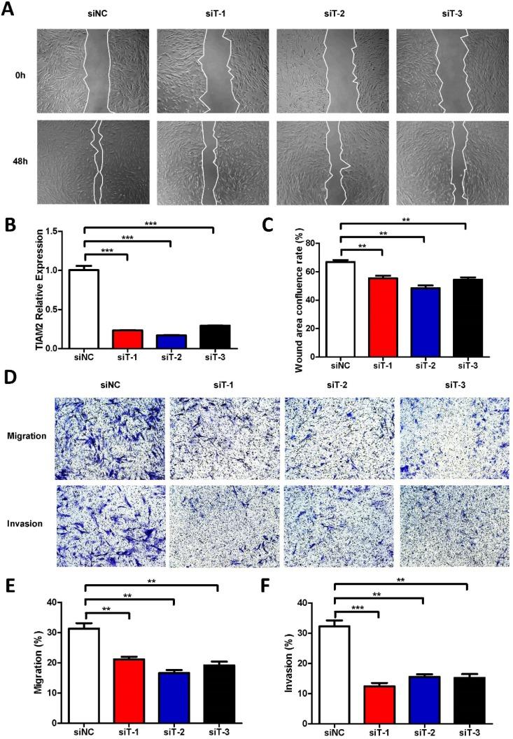
TIAM2 (T-cell lymphoma invasion and metastasis 2), a RAC1 guanine nucleotide exchange factor, plays crucial roles in human cancer cells. Its homolog, TIAM1, has been reported to promote the migration and invasion of cancer cells through regulating the functions of cancer associated fibroblasts (CAFs). However, the functions of TIAM2 in CAFs have not been investigated. In this study, we explored how fibroblast TIAM2 influences the migration and invasion of lung cancer cells. We cultured primary lung CAFs and adjacent normal lung fibroblasts (NFs) from 12 non-small cell lung cancer (NSCLC) patients. RT-PCR and western blot were used to compare TIAM2 levels between CAFs and NFs. Two co-culture systems were designed, in which cancer cells were directly co-cultured with fibroblasts and indirectly co-cultured with conditional medium (CM) from fibroblasts. Subsequently, the wound healing and transwell tests were conducted to assess the migration and invasion ability of fibroblasts and co-cultured cancer cells. Finally, cytokine antibody arrays were used to screen differentially secreted cytokines in the CM. The expression levels of TIAM2 were significantly higher in CAFs than NFs, and TIAM2-silenced fibroblasts showed decreased migration and invasion ability. In the direct co-culture system, the migration and invasion of cancer cells were retarded when co-culturing with TIAM2-silenced fibroblasts, and the expression levels of EMT-related genes also changed in cancer cells. Decreased migration and invasion of cancer cells were also observed when culturing with the CM from TIAM2-silenced fibroblasts. In addition, the cytokine antibody arrays revealed that Osteoprotegerin (OPG) was significantly decreased in the CM of TIAM2-silenced fibroblasts. This result suggested that OPG might be one of the main cytokines contributing to the migration and invasion of cancer cells in co-culture systems. Our results suggest that fibroblast TIAM2 promotes the invasion and migration of lung cancer cell, and OPG might be one of the main cytokines contributing to this pro-cancer process.

摘要

TIAM2(T细胞淋巴瘤侵袭与转移蛋白2)是一种RAC1鸟嘌呤核苷酸交换因子,在人类癌细胞中发挥着关键作用。据报道,其同源物TIAM1通过调节癌症相关成纤维细胞(CAF)的功能来促进癌细胞的迁移和侵袭。然而,TIAM2在CAF中的功能尚未得到研究。在本研究中,我们探讨了成纤维细胞TIAM2如何影响肺癌细胞的迁移和侵袭。我们培养了来自12例非小细胞肺癌(NSCLC)患者的原代肺CAF和相邻的正常肺成纤维细胞(NF)。采用RT-PCR和蛋白质印迹法比较CAF和NF中TIAM2的水平。设计了两种共培养系统,其中癌细胞分别与成纤维细胞直接共培养以及与成纤维细胞的条件培养基(CM)间接共培养。随后,进行伤口愈合试验和Transwell试验,以评估成纤维细胞和共培养癌细胞的迁移和侵袭能力。最后,使用细胞因子抗体阵列筛选CM中差异分泌的细胞因子。TIAM2在CAF中的表达水平显著高于NF,TIAM2沉默的成纤维细胞迁移和侵袭能力降低。在直接共培养系统中,与TIAM2沉默的成纤维细胞共培养时,癌细胞的迁移和侵袭受到抑制,并且癌细胞中EMT相关基因的表达水平也发生了变化。用TIAM2沉默的成纤维细胞的CM培养时,也观察到癌细胞的迁移和侵袭减少。此外,细胞因子抗体阵列显示,TIAM2沉默的成纤维细胞的CM中骨保护素(OPG)显著降低。该结果表明,OPG可能是共培养系统中促进癌细胞迁移和侵袭的主要细胞因子之一。我们的结果表明,成纤维细胞TIAM2促进肺癌细胞的侵袭和迁移,OPG可能是促成这一促癌过程的主要细胞因子之一。

https://cdn.ncbi.nlm.nih.gov/pmc/blobs/ed45/6547987/406830c05873/jcav10p1879g001.jpg

文献检索

告别复杂PubMed语法,用中文像聊天一样搜索,搜遍4000万医学文献。AI智能推荐,让科研检索更轻松。

立即免费搜索

文件翻译

保留排版,准确专业,支持PDF/Word/PPT等文件格式,支持 12+语言互译。

免费翻译文档

深度研究

AI帮你快速写综述,25分钟生成高质量综述,智能提取关键信息,辅助科研写作。

立即免费体验