Department of Cancer Biology, Instituto de Investigaciones Biomédicas Alberto Sols, Madrid.
Telomerase, Aging and Cancer Group, Research Unit, Department of Surgery, CIBERehd, Instituto Murciano de Investigación Biosanitaria (IMIB), Murcia.
Haematologica. 2020 Mar;105(3):730-740. doi: 10.3324/haematol.2018.215459. Epub 2019 Jun 20.
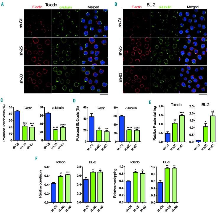
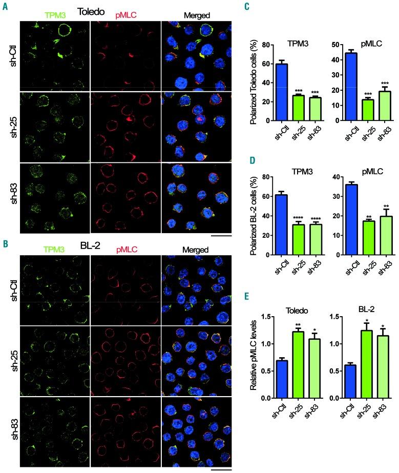
Metastases, the major cause of death from cancer, require cells' acquisition of the ability to migrate and involve multiple steps, including local tumor cell invasion and basement membrane penetration. Certain lymphoid tumors are highly metastatic, but the mechanisms of invasion by lymphoma cells are poorly understood. We recently showed that CDCA7, a protein induced by MYC, is overexpressed in lymphoid tumors and that its knockdown decreases lymphoid tumor growth without inhibiting the proliferation of normal cells. Here we show that CDCA7 is critical for invasion and migration of lymphoma cells. Indeed, CDCA7 knockdown in lymphoma cells limited tumor cell invasion in matrigel-coated transwell plates and tumor invasion of neighboring tissues in a mouse xenograft model and in a zebrafish model of cell invasion. CDCA7 silencing markedly inhibited lymphoma cell migration on fibronectin without modifying cell adhesion to this protein. Instead, CDCA7 knockdown markedly disrupted the precise dynamic reorganization of actomyosin and tubulin cytoskeletons required for efficient migration. In particular, CDCA7 silencing impaired tubulin and actomyosin cytoskeleton polarization, increased filamentous actin formation, and induced myosin activation. Of note, inhibitors of actin polymerization, myosin II, or ROCK reestablished the migration capacity of CDCA7-silenced lymphoma cells. Given the critical role of CDCA7 in lymphoma-genesis and invasion, therapies aimed at inhibiting its expression or activity might provide significant control of lymphoma growth, invasion, and metastatic dissemination.
转移是癌症死亡的主要原因,需要细胞获得迁移的能力,并涉及多个步骤,包括局部肿瘤细胞侵袭和基底膜穿透。某些淋巴肿瘤具有高度转移性,但淋巴瘤细胞侵袭的机制仍不清楚。我们最近表明,CDCA7 是一种由 MYC 诱导的蛋白,在淋巴肿瘤中过度表达,其敲低可减少淋巴肿瘤的生长,而不抑制正常细胞的增殖。在这里,我们表明 CDCA7 对淋巴瘤细胞的侵袭和迁移至关重要。事实上,在淋巴瘤细胞中敲低 CDCA7 可限制肿瘤细胞在 Matrigel 包被的 Transwell 板中的侵袭和在小鼠异种移植模型和斑马鱼细胞侵袭模型中对邻近组织的肿瘤侵袭。CDCA7 沉默显著抑制了纤维连接蛋白上的淋巴瘤细胞迁移,而不改变细胞对该蛋白的粘附。相反,CDCA7 沉默显著破坏了肌动球蛋白和微管细胞骨架的精确动态重组,这是有效迁移所必需的。特别是,CDCA7 沉默损害了微管和肌动球蛋白细胞骨架的极化,增加了丝状肌动蛋白的形成,并诱导了肌球蛋白的激活。值得注意的是,肌动蛋白聚合、肌球蛋白 II 或 ROCK 的抑制剂恢复了 CDCA7 沉默的淋巴瘤细胞的迁移能力。鉴于 CDCA7 在淋巴瘤发生和侵袭中的关键作用,旨在抑制其表达或活性的治疗方法可能会显著控制淋巴瘤的生长、侵袭和转移扩散。