Zhejiang Provincial Engineering Technology Research Center of Marine Biomedical Products, School of Food and Pharmacy, Zhejiang Ocean University, Zhoushan 316022, China.
Zhejiang Marine Fisheries Research Institution, Zhoushan 316021, China.
Mar Drugs. 2019 Jun 20;17(6):366. doi: 10.3390/md17060366.
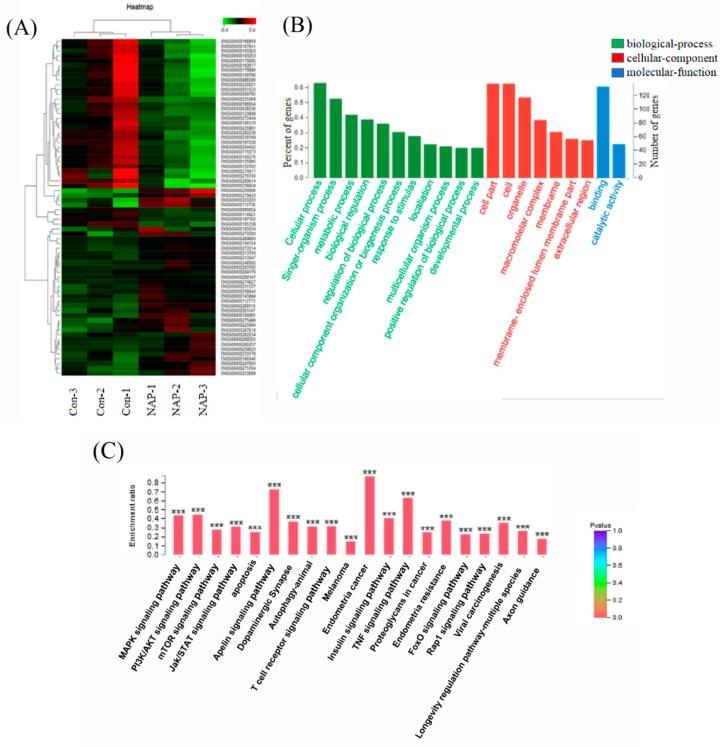
This study explores the in vitro anti-proliferative mechanism between Nereis Active Protease (NAP) and human lung cancer H1299 cells. Colony formation and migration of cells were significantly lowered, following NAP treatment. Flow cytometry results suggested that NAP-induced growth inhibition of H1299 cells is linked to apoptosis, and that NAP can arrest the cells at the G0/G1 phase. The ERK/MAPK and PI3K/AKT/mTOR pathways were selected for their RNA transcripts, and their roles in the anti-proliferative mechanism of NAP were studied using Western blots. Our results suggested that NAP led to the downregulation of p-ERK (Thr 202/Tyr 204), p-AKT (Ser 473), p-PI3K (p85), and p-mTOR (Ser 2448), suggesting that NAP-induced H1299 cell apoptosis occurs via the PI3K/AKT/mTOR pathway. Furthermore, specific inhibitors LY294002 and PD98059 were used to inhibit these two pathways. The effect of NAP on the downregulation of p-ERK and p-AKT was enhanced by the LY294002 (a PI3K inhibitor), while the inhibitor PD98059 had no obvious effect. Overall, the results suggested that NAP exhibits antiproliferative activity by inducing apoptosis, through the inhibition of the PI3K/AKT/mTOR pathway.
本研究探讨了 Nereis 活性蛋白酶(NAP)与人类肺癌 H1299 细胞之间的体外抗增殖机制。细胞集落形成和迁移在 NAP 处理后显著降低。流式细胞术结果表明,NAP 诱导的 H1299 细胞生长抑制与细胞凋亡有关,并且 NAP 可以将细胞阻滞在 G0/G1 期。选择 ERK/MAPK 和 PI3K/AKT/mTOR 通路来研究它们的 RNA 转录物,以及它们在 NAP 抗增殖机制中的作用,并使用 Western blot 进行研究。我们的结果表明,NAP 导致 p-ERK(Thr 202/Tyr 204)、p-AKT(Ser 473)、p-PI3K(p85)和 p-mTOR(Ser 2448)下调,表明 NAP 诱导的 H1299 细胞凋亡是通过 PI3K/AKT/mTOR 通路发生的。此外,还使用了特定的抑制剂 LY294002 和 PD98059 来抑制这两条通路。LY294002(PI3K 抑制剂)增强了 NAP 对 p-ERK 和 p-AKT 下调的作用,而抑制剂 PD98059 则没有明显作用。总体而言,结果表明 NAP 通过抑制 PI3K/AKT/mTOR 通路诱导细胞凋亡来发挥抗增殖活性。