CAS Key Laboratory of Receptor Research, The National Center for Drug Screening, Shanghai Institute of Materia Medica, Chinese Academy of Sciences, 201203, Shanghai, China.
University of Chinese Academy of Sciences, 100049, Beijing, China.
Acta Pharmacol Sin. 2019 Dec;40(12):1523-1531. doi: 10.1038/s41401-019-0264-2. Epub 2019 Jun 24.
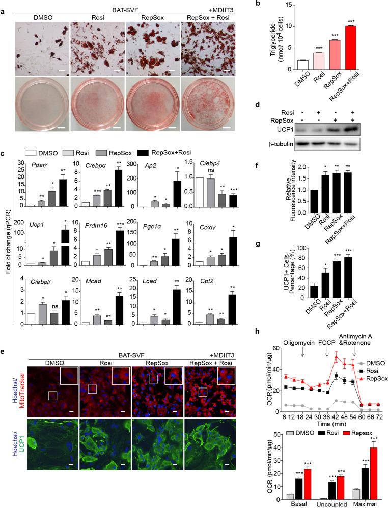
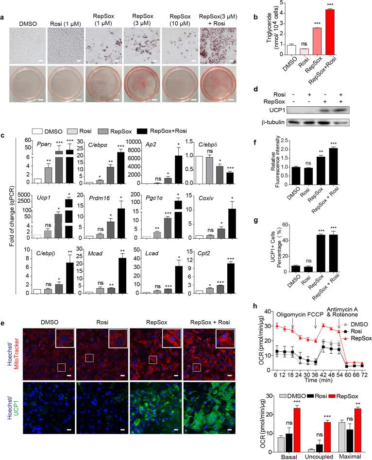
Unlike white adipose tissue (WAT), brown adipose tissue (BAT) is mainly responsible for energy expenditure via thermogenesis by uncoupling the respiratory chain. Promoting the differentiation of brown fat precursor cells and the browning of white fat have become a research hotspot for the treatment of obesity and associated metabolic diseases. Several secreted factors and a number of small molecules have been found to promote brown adipogenesis. Here we report that a single small-molecule compound, RepSox, is sufficient to induce adipogenesis from mouse embryonic fibroblasts (MEFs) in fibroblast culture medium. RepSox is an inhibitor of the transforming growth factor-beta receptor I (TGF-β-RI), other inhibitors of TGF-β pathway such as SB431542, LY2157299, A83-01, and Tranilast are also effective in inducing adipogenesis from MEFs. These adipocytes express brown adipocyte-specific transcription factors and thermogenesis genes, and contain a large number of mitochondria and have a high level of mitochondrial respiratory activity. More interestingly, RepSox has also been found to promote the differentiation of the brown fat precursor cells and induce browning of the white fat precursor cells. These findings suggest that inhibitors of TGF-β signaling pathway might be developed as new therapeutics for obesity and type 2 diabetes.
不同于白色脂肪组织 (WAT),棕色脂肪组织 (BAT) 主要通过解偶联呼吸链来产生热量,从而促进能量消耗。促进棕色脂肪前体细胞的分化和白色脂肪的褐变已成为治疗肥胖症和相关代谢性疾病的研究热点。已经发现了几种分泌因子和一些小分子来促进棕色脂肪生成。在这里,我们报告了一种单一的小分子化合物 RepSox,它足以在成纤维细胞培养基中诱导来自小鼠胚胎成纤维细胞 (MEFs) 的脂肪生成。RepSox 是转化生长因子-β 受体 I (TGF-β-RI) 的抑制剂,其他 TGF-β 途径抑制剂,如 SB431542、LY2157299、A83-01 和 Tranilast,也能有效诱导 MEFs 的脂肪生成。这些脂肪细胞表达棕色脂肪细胞特异性转录因子和产热基因,并且含有大量的线粒体,具有高水平的线粒体呼吸活性。更有趣的是,RepSox 还被发现能促进棕色脂肪前体细胞的分化,并诱导白色脂肪前体细胞的褐变。这些发现表明,TGF-β 信号通路抑制剂可能被开发为肥胖症和 2 型糖尿病的新疗法。