Suppr超能文献

改进一种用于产生转基因疟原虫(Plasmodium berghei)寄生虫的体外药物筛选方法。

Improvement of an in vitro drug selection method for generating transgenic Plasmodium berghei parasites.

机构信息

National Research Center for Protozoan Diseases, Obihiro University of Agriculture and Veterinary Medicine, Inada-cho, Obihiro, Hokkaido, 080-8555, Japan.

出版信息

Malar J. 2019 Jun 25;18(1):215. doi: 10.1186/s12936-019-2851-6.

Abstract

BACKGROUND

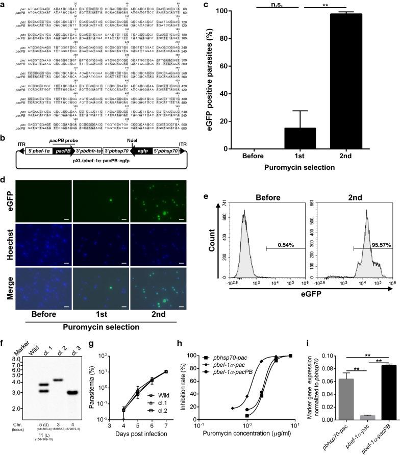
Reverse genetics approaches have become powerful tools to dissect the biology of malaria parasites. In a previous study, development of an in vitro drug selection method for generating transgenic parasite of Plasmodium berghei was reported. Using this method, two novel and independent selection markers using the P. berghei heat shock protein 70 promoter was previously established. While the approach permits the easy and flexible genetic manipulation of P. berghei, shortcomings include a low variety in promoter options to drive marker gene expression and increased complexity of the selection procedure. In this study, addressing these issues was attempted.

METHODS

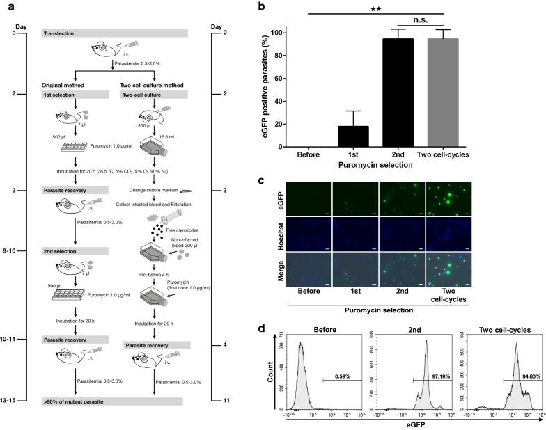
To secure a variety of promoters, the use of a P. berghei elongation factor-1α promoter for marker gene expression was attempted. To simplify the procedure of in vitro selection, the establishment of a two cell-cycle culture method and its application for drug selection were attempted.

RESULTS

The P. berghei elongation factor-1α (pbef-1α) promoter, which is commonly used to drive marker gene expression, was successfully applied as an alternative promoter model for marker gene expression, using the parasite's codon-optimized marker sequence. To simplify the in vitro selection method, a two cell-cycle culture method in which the merozoite was released by filtration of the culture containing matured schizont-infected erythrocytes was also developed and successfully applied for drug selection.

CONCLUSION

The pbef-1α promoter was successfully applied in an in vitro selection system. The in vitro selection procedure also could be simplified for practical use using a two cell-cycle culture method. These improvements provide a more versatile platform for the genetic manipulation of P. berghei.

摘要

背景

反向遗传学方法已成为剖析疟原虫生物学的有力工具。在之前的研究中,已经报道了一种用于产生伯氏疟原虫转基因寄生虫的体外药物选择方法。使用这种方法,先前已经建立了两个使用伯氏疟原虫热休克蛋白 70 启动子的新型且独立的选择标记。虽然该方法允许对伯氏疟原虫进行简单且灵活的遗传操作,但缺点包括驱动标记基因表达的启动子选择种类较少,以及选择过程的复杂性增加。在这项研究中,尝试解决这些问题。

方法

为了确保有多种启动子可供选择,尝试使用伯氏疟原虫延伸因子-1α启动子来表达标记基因。为了简化体外选择的程序,尝试建立一个两细胞周期培养方法,并将其应用于药物选择。

结果

成功地将常用作驱动标记基因表达的伯氏疟原虫延伸因子-1α(pbef-1α)启动子,应用于标记基因表达的替代启动子模型,使用了寄生虫的密码子优化标记序列。为了简化体外选择方法,还开发并成功应用了一种两细胞周期培养方法,该方法通过过滤含有成熟裂殖体感染红细胞的培养物来释放疟原虫的配子体。

结论

pbef-1α启动子成功地应用于体外选择系统。通过使用两细胞周期培养方法,体外选择程序也可以简化,以便实际应用。这些改进为伯氏疟原虫的遗传操作提供了一个更通用的平台。

https://cdn.ncbi.nlm.nih.gov/pmc/blobs/f7c3/6593524/0e58852c0242/12936_2019_2851_Fig1_HTML.jpg

文献AI研究员

20分钟写一篇综述,助力文献阅读效率提升50倍。

立即体验

用中文搜PubMed

大模型驱动的PubMed中文搜索引擎

马上搜索

文档翻译

学术文献翻译模型,支持多种主流文档格式。

立即体验