Suppr超能文献

成骨不全症和埃勒斯-当洛斯综合征的复合表型由 和 基因的复合突变引起。

Compound phenotype of osteogenesis imperfecta and Ehlers-Danlos syndrome caused by combined mutations in and .

机构信息

The Second Hospital, Shantou University Medical College, Shantou, Guangdong 515041, China.

The Second Hospital, Shantou University Medical College, Shantou, Guangdong 515041, China

出版信息

Biosci Rep. 2019 Jul 25;39(7). doi: 10.1042/BSR20181409. Print 2019 Jul 31.

Abstract

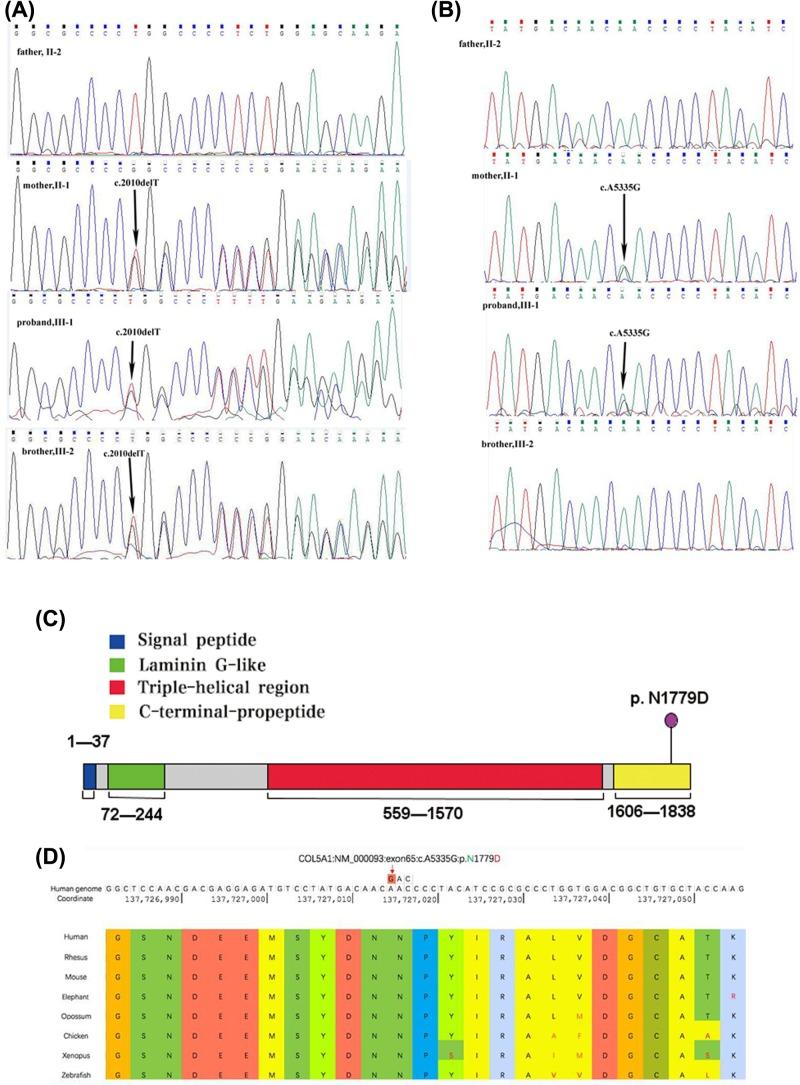
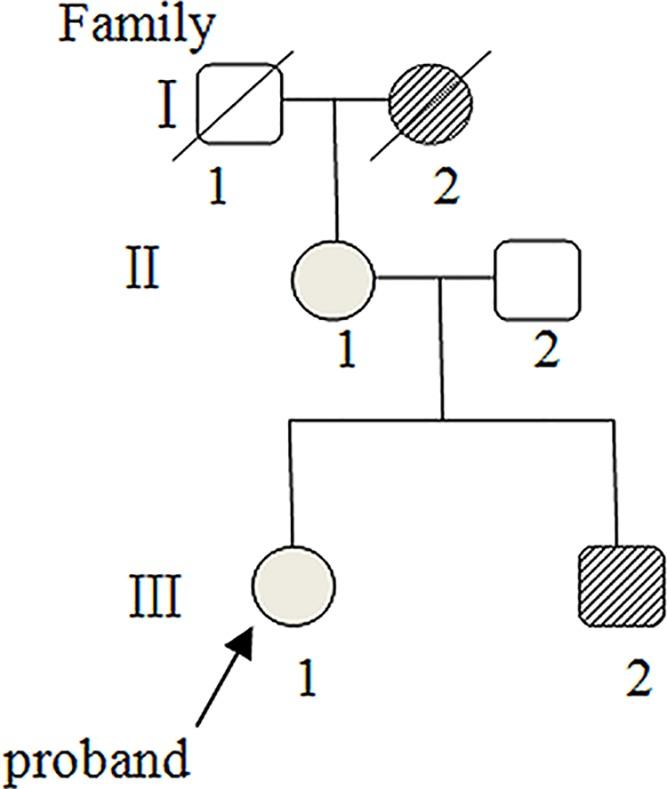
Osteogenesis imperfecta (OI) is an inherited connective tissue disorder with a broad clinical spectrum that can overlap with Ehlers-Danlos syndrome (EDS). To date, patients with both OI and EDS have rarely been reported. In the present study, we investigated a family with four members, one healthy individual, one displaying OI only, and two displaying the compound phenotype of OI and EDS, and identified the pathogenic mutations. Whole exome sequencing was applied to the proband and her brother. To verify that the mutations were responsible for the pathogenesis, conventional Sanger sequencing was performed for all members of the family. We identified a known (encoding collagen type I α 1 chain) mutation (c.2010delT, p.Gly671Alafs*95) in all three patients (the proband, her brother, and her mother) in this family, but also a novel heterozygous (encoding collagen type V α 1 chain) mutation (c.5335A>G, p.N1779D) in the region encoding the C-terminal propeptide domain in the proband and her mother, who both had the compound phenotype of OI and EDS. The results of the present study suggested that the proband and her mother presented with the compound OI-EDS phenotype caused by pathogenic mutations in and .

摘要

成骨不全症(OI)是一种具有广泛临床谱的遗传性结缔组织疾病,其可与埃勒斯-当洛斯综合征(EDS)重叠。迄今为止,OI 和 EDS 合并的患者很少被报道。在本研究中,我们调查了一个家系,其中有 4 名成员,1 名健康个体,1 名仅表现为 OI,2 名表现为 OI 和 EDS 的复合表型,并鉴定了致病突变。对先证者及其哥哥进行了全外显子组测序。为了验证突变是否与发病机制相关,对家系所有成员均进行了常规 Sanger 测序。我们在该家系中的 3 名患者(先证者、她的哥哥和她的母亲)中均发现了一个已知的突变(c.2010delT,p.Gly671Alafs*95,编码Ⅰ型胶原α 1 链),但在先证者及其母亲中还发现了一个新的杂合突变(c.5335A>G,p.N1779D,编码 V 型胶原α 1 链),该突变位于编码 C 端前肽结构域的区域中,她们均表现为 OI 和 EDS 的复合表型。本研究结果提示,先证者及其母亲由于 和 中的致病突变而表现出复合 OI-EDS 表型。

https://cdn.ncbi.nlm.nih.gov/pmc/blobs/dfda/6658722/0738029d2ba8/bsr-39-bsr20181409-g1.jpg

文献AI研究员

20分钟写一篇综述,助力文献阅读效率提升50倍。

立即体验

用中文搜PubMed

大模型驱动的PubMed中文搜索引擎

马上搜索

文档翻译

学术文献翻译模型,支持多种主流文档格式。

立即体验