Suppr超能文献

抗病毒药物西多福韦在体外诱导人乳头瘤病毒阳性和阴性头颈部鳞状细胞癌的DNA损伤和有丝分裂灾难。

The Antiviral Agent Cidofovir Induces DNA Damage and Mitotic Catastrophe in HPV-Positive and -Negative Head and Neck Squamous Cell Carcinomas In Vitro.

作者信息

Verhees Femke, Legemaate Dion, Demers Imke, Jacobs Robin, Haakma Wisse Evert, Rousch Mat, Kremer Bernd, Speel Ernst Jan

机构信息

Department of Otorhinolaryngology, Head and Neck Surgery, GROW-school for Oncology and Development Biology, Maastricht University Medical Centre, PO Box 5800, 6202 AZ Maastricht, The Netherlands.

Department of Pathology, GROW-school for Oncology and Development Biology, Maastricht University Medical Centre, PO Box 5800, 6202 AZ Maastricht, The Netherlands.

出版信息

Cancers (Basel). 2019 Jun 30;11(7):919. doi: 10.3390/cancers11070919.

Abstract

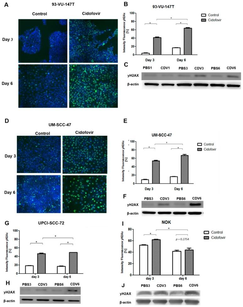
Cidofovir (CDV) is an antiviral agent with antiproliferative properties. The aim of our study was to investigate the efficacy of CDV in HPV-positive and -negative head and neck squamous cell carcinoma (HNSCC) cell lines and whether it is caused by a difference in response to DNA damage. Upon CDV treatment of HNSCC and normal oral keratinocyte cell lines, we carried out MTT analysis (cell viability), flow cytometry (cell cycle analysis), (immuno) fluorescence and western blotting (DNA double strand breaks, DNA damage response, apoptosis and mitotic catastrophe). The growth of the cell lines was inhibited by CDV treatment and resulted in γ-H2AX accumulation and upregulation of DNA repair proteins. CDV did not activate apoptosis but induced S- and G2/M phase arrest. Phospho-Aurora Kinase immunostaining showed a decrease in the amount of mitoses but an increase in aberrant mitoses suggesting mitotic catastrophe. In conclusion, CDV inhibits cell growth in HPV-positive and -negative HNSCC cell lines and was more profound in the HPV-positive cell lines. CDV treated cells show accumulation of DNA DSBs and DNA damage response activation, but apoptosis does not seem to occur. Rather our data indicate the occurrence of mitotic catastrophe.

摘要

西多福韦(CDV)是一种具有抗增殖特性的抗病毒药物。我们研究的目的是调查CDV对人乳头瘤病毒(HPV)阳性和阴性头颈部鳞状细胞癌(HNSCC)细胞系的疗效,以及其是否由对DNA损伤的反应差异所导致。在用CDV处理HNSCC和正常口腔角质形成细胞系后,我们进行了MTT分析(细胞活力)、流式细胞术(细胞周期分析)、(免疫)荧光和蛋白质免疫印迹(DNA双链断裂、DNA损伤反应、凋亡和有丝分裂灾难)。CDV处理抑制了细胞系的生长,并导致γ-H2AX积累和DNA修复蛋白上调。CDV未激活凋亡,但诱导了S期和G2/M期阻滞。磷酸化极光激酶免疫染色显示有丝分裂数量减少,但异常有丝分裂增加,提示有丝分裂灾难。总之,CDV抑制HPV阳性和阴性HNSCC细胞系的细胞生长,且在HPV阳性细胞系中作用更显著。经CDV处理的细胞显示DNA双链断裂积累和DNA损伤反应激活,但似乎未发生凋亡。相反,我们的数据表明发生了有丝分裂灾难。

https://cdn.ncbi.nlm.nih.gov/pmc/blobs/6fe5/6678333/28d7d197f62d/cancers-11-00919-g001.jpg

文献检索

告别复杂PubMed语法,用中文像聊天一样搜索,搜遍4000万医学文献。AI智能推荐,让科研检索更轻松。

立即免费搜索

文件翻译

保留排版,准确专业,支持PDF/Word/PPT等文件格式,支持 12+语言互译。

免费翻译文档

深度研究

AI帮你快速写综述,25分钟生成高质量综述,智能提取关键信息,辅助科研写作。

立即免费体验