Suppr超能文献

四川黑茶配方通过微生物和代谢组学重塑改善载脂蛋白 E 缺陷小鼠的高血脂症。

Microbial and metabolomic remodeling by a formula of Sichuan dark tea improves hyperlipidemia in apoE-deficient mice.

机构信息

Division of Nephrology and National Clinical Research Center for Geriatrics, Kidney Research Institute, West China Hospital of Sichuan University, Chengdu, China.

Department of Biostatistics, School of Public Health, University of Michigan, Ann Arbor, Michigan, United States of America.

出版信息

PLoS One. 2019 Jul 3;14(7):e0219010. doi: 10.1371/journal.pone.0219010. eCollection 2019.

Abstract

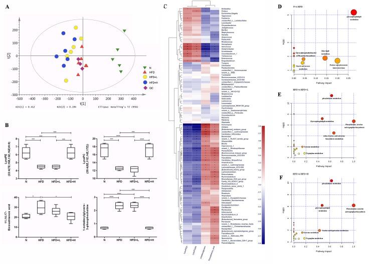
Medicine-food homology is a long-standing concept in traditional Chinese medicine. YiNianKangBao (YNKB) tea is a medicine-food formulation based on Sichuan dark tea (Ya'an Tibetan tea), which is traditionally used for its lipid-lowering properties. In this study, we evaluated the effects of YNKB on dyslipidemia and investigated the mechanism underlying its correlation with gut microbiota and serum metabolite regulation. Wild-type mice were fed a normal diet as a control. Male ApoE-/- mice were randomly divided into three high-fat diet (HFD) groups, a model group, and two treated groups (100, 400 mg/kg/d for low, high-dose), and fed by gavage for 12 weeks. Serum lipid levels, composition of gut microbiota, and serum metabolites were then analyzed before treatment with YNKB. We extracted the ingredients of YNKB in boiled water for one hour. YNKB supplementation at a high dose of 400 mg/kg/day reduced bodyweight gains (relative epididymal fat pad and liver weight), and markedly attenuated serum lipid profiles and atherosclerosis index, with no significant differences present between the low-dose treatment and HFD groups. Gut microbiota and serum metabolic analysis indicated that significant differences were observed between normal, HFD, and YNKB treatment groups. These differences in gut microbiota exhibited strong correlations with dyslipidemia-related indexes and serum metabolite levels. Oral administration of high-dose YNKB also showed significant lipid-lowering activity against hyperlipidemia in apoE-deficient mice, which might be associated with composition alterations of the gut microbiota and changes in serum metabolite abundances. These findings highlight that YNKB as a medicine-food formulation derived from Sichuan dark tea could prevent dyslipidemia and improve the understanding of its mechanisms and the pharmacological rationale for preventive use.

摘要

药食同源是中医药的一个悠久概念。亿年康宝(YNKB)茶是一种基于四川黑茶(雅安藏茶)的药食配方,传统上用于降低血脂。在这项研究中,我们评估了 YNKB 对血脂异常的影响,并研究了其与肠道微生物群和血清代谢物调节相关的机制。野生型小鼠作为对照给予正常饮食。雄性 ApoE-/- 小鼠随机分为三组高脂饮食(HFD)组、模型组和两个治疗组(100、400mg/kg/d 低、高剂量),通过灌胃喂养 12 周。然后在给予 YNKB 之前分析血清脂质水平、肠道微生物群组成和血清代谢物。我们将 YNKB 的成分提取出来,在沸水中煮一个小时。每天 400mg/kg 的高剂量 YNKB 补充可减少体重增加(相对附睾脂肪垫和肝脏重量),并显著改善血清脂质谱和动脉粥样硬化指数,与低剂量治疗组和 HFD 组无显著差异。肠道微生物群和血清代谢分析表明,正常、HFD 和 YNKB 治疗组之间存在显著差异。这些肠道微生物群的差异与血脂异常相关指标和血清代谢物水平密切相关。高剂量 YNKB 的口服给药也表现出对载脂蛋白 E 缺乏小鼠的明显降脂活性,这可能与肠道微生物群的组成改变和血清代谢物丰度的变化有关。这些发现强调了 YNKB 作为一种源自四川黑茶的药食配方,可以预防血脂异常,并加深对其机制和预防使用的药理学原理的理解。

https://cdn.ncbi.nlm.nih.gov/pmc/blobs/f9bd/6608967/8417163cd22e/pone.0219010.g001.jpg

文献AI研究员

20分钟写一篇综述,助力文献阅读效率提升50倍。

立即体验

用中文搜PubMed

大模型驱动的PubMed中文搜索引擎

马上搜索

文档翻译

学术文献翻译模型,支持多种主流文档格式。

立即体验