Suppr超能文献

电针刺激通过抑制 P2X3 表达缓解 CFA 诱导的炎性疼痛。

Electroacupuncture Stimulation Alleviates CFA-Induced Inflammatory Pain Via Suppressing P2X3 Expression.

机构信息

Department of Neurobiology and Acupuncture Research, The Third Clinical Medical College, Zhejiang Chinese Medical University, Key Laboratory of Acupuncture and Neurology of Zhejiang Province, Hangzhou 310053, China.

Department of Anaesthesia and Intensive Care, The Chinese University of Hong Kong, Hong Kong SAR, China.

出版信息

Int J Mol Sci. 2019 Jul 2;20(13):3248. doi: 10.3390/ijms20133248.

Abstract

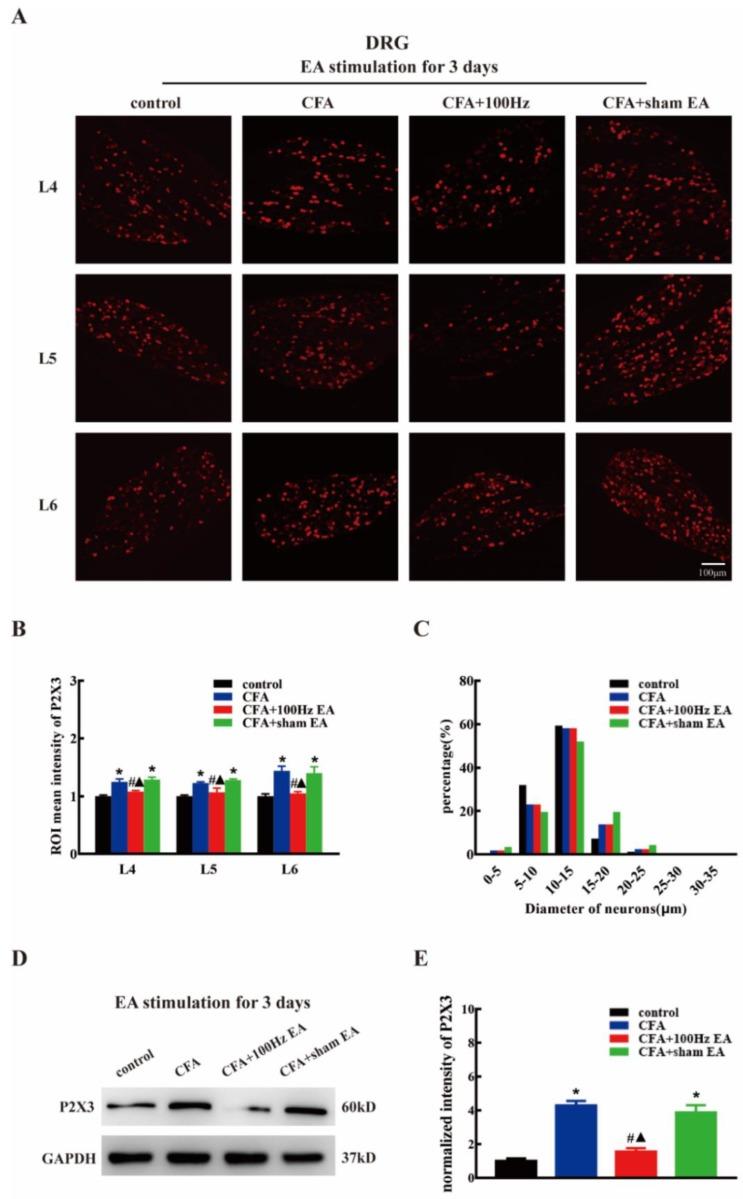
Chronic inflammatory pain is one of the most common complaints that seriously affects patients' quality of life. Previous studies have demonstrated that the analgesic effect of electroacupuncture (EA) stimulation on inflammatory pain is related to its frequency. In this study, we focused on whether the analgesic effects of EA are related to the period of stimulation. Purinergic receptor P2X3 (P2X3) is involved in the pathological process underlying chronic inflammatory pain and neuropathic pain. We hypothesized that 100 Hz EA stimulation alleviated Freund's complete adjuvant (CFA) induced inflammatory pain via regulating P2X3 expression in the dorsal root ganglion (DRG) and/or spinal cord dorsal horn (SCDH). We also assumed that the analgesic effect of EA might be related to the period of stimulation. We found that both short-term (three day) and long-term (14 day) 100 Hz EA stimulation effectively increased the paw withdrawal threshold (PWT) and reversed the elevation of P2X3 in the DRG and SCDH of CFA rats. However, the analgesic effects of 100 Hz EA were not dependent on the period of stimulation. Moreover, P2X3 inhibition or activation may contribute to or attenuate the analgesic effects of 100 Hz EA on CFA-induced inflammatory pain. This result indicated that EA reduced pain hypersensitivity through P2X3 modulation.

摘要

慢性炎症性疼痛是最常见的病症之一,严重影响患者的生活质量。先前的研究表明,电针(EA)刺激对炎症性疼痛的镇痛效果与其频率有关。在这项研究中,我们专注于 EA 的镇痛效果是否与刺激的时间有关。嘌呤能受体 P2X3(P2X3)参与慢性炎症性疼痛和神经性疼痛的病理过程。我们假设 100 Hz EA 刺激通过调节背根神经节(DRG)和/或脊髓背角(SCDH)中的 P2X3 表达来减轻完全弗氏佐剂(CFA)诱导的炎症性疼痛。我们还假设 EA 的镇痛效果可能与刺激的时间有关。我们发现,短期(三天)和长期(14 天)100 Hz EA 刺激均能有效提高 paw withdrawal threshold(PWT),并逆转 CFA 大鼠 DRG 和 SCDH 中 P2X3 的升高。然而,100 Hz EA 的镇痛效果并不依赖于刺激的时间。此外,P2X3 抑制或激活可能有助于或减弱 100 Hz EA 对 CFA 诱导的炎症性疼痛的镇痛作用。这一结果表明,EA 通过 P2X3 调节减轻疼痛敏感性。

https://cdn.ncbi.nlm.nih.gov/pmc/blobs/839f/6651287/3382dfd90ae8/ijms-20-03248-g001a.jpg

文献AI研究员

20分钟写一篇综述,助力文献阅读效率提升50倍。

立即体验

用中文搜PubMed

大模型驱动的PubMed中文搜索引擎

马上搜索

文档翻译

学术文献翻译模型,支持多种主流文档格式。

立即体验