Molecular Immunology Unit, Department of Research, Fondazione IRCCS Istituto Nazionale dei Tumori di Milano, Milan, Italy.
Tumor Immunology Unit, University of Palermo, Palermo, Italy.
Front Immunol. 2019 Jun 20;10:1369. doi: 10.3389/fimmu.2019.01369. eCollection 2019.
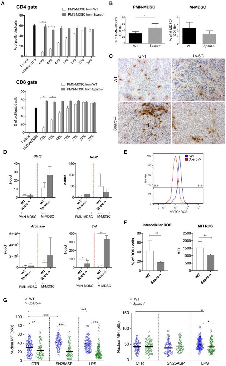
Myeloid-derived suppressor cells (MDSC) are well-known key negative regulators of the immune response during tumor growth, however scattered is the knowledge of their capacity to influence and adapt to the different tumor microenvironments and of the markers that identify those capacities. Here we show that the secreted protein acidic and rich in cysteine (SPARC) identifies in both human and mouse MDSC with immune suppressive capacity and pro-tumoral activities including the induction of epithelial-to-mesenchymal transition (EMT) and angiogenesis. In mice the genetic deletion of SPARC reduced MDSC immune suppression and reverted EMT. c MDSC were less suppressive overall and the granulocytic fraction was more prone to extrude neutrophil extracellular traps (NET). Surprisingly, arginase-I and NOS2, whose expression can be controlled by STAT3, were not down-regulated in c MDSC, although less suppressive than wild type (WT) counterpart. Flow cytometry analysis showed equal phosphorylation of STAT3 but reduced ROS production that was associated with reduced nuclear translocation of the NF-kB p50 subunit in c than WT MDSC. The limited p50 in nuclei reduce the formation of the immunosuppressive p50:p50 homodimers in favor of the p65:p50 inflammatory heterodimers. Supporting this hypothesis, the production of TNF by c MDSC was significantly higher than by WT MDSC. Although associated with tumor-induced chronic inflammation, TNF, if produced at high doses, becomes a key factor in mediating tumor rejection. Therefore, it is foreseeable that an unbalance in TNF production could skew MDSC toward an inflammatory, anti-tumor phenotype. Notably, TNF is also required for inflammation-driven NETosis. The high level of TNF in c MDSC might explain their increased spontaneous NET formation as that we detected both and , in association with signs of endothelial damage. We propose SPARC as a new potential marker of MDSC, in both human and mouse, with the additional feature of controlling MDSC suppressive activity while preventing an excessive inflammatory state through the control of NF-kB signaling pathway.
髓源抑制细胞(MDSC)是肿瘤生长过程中免疫反应的重要负调控因子,但其影响和适应不同肿瘤微环境的能力以及识别这些能力的标志物的知识仍然较为分散。在这里,我们证明了富含半胱氨酸的酸性分泌蛋白(SPARC)可鉴定具有免疫抑制和促肿瘤活性的人和小鼠 MDSC,包括诱导上皮间质转化(EMT)和血管生成。在小鼠中,SPARC 的基因缺失减少了 MDSC 的免疫抑制作用并逆转了 EMT。c MDSC 的总体抑制作用较弱,粒细胞部分更容易排出中性粒细胞胞外诱捕网(NET)。令人惊讶的是,ARG1 和 NOS2 的表达可受 STAT3 调控,但在 c MDSC 中并未下调,尽管其抑制作用弱于野生型(WT)对照。流式细胞术分析显示 STAT3 的磷酸化水平相等,但 ROS 产生减少,这与 c MDSC 中 NF-κB p50 亚基的核转位减少有关。细胞核中 p50 的减少限制了免疫抑制性 p50:p50 同源二聚体的形成,有利于 p65:p50 炎症性异源二聚体的形成。支持这一假说,c MDSC 产生的 TNF 明显高于 WT MDSC。尽管与肿瘤诱导的慢性炎症相关,但如果 TNF 产生剂量较高,则成为介导肿瘤排斥的关键因素。因此,可以预见,TNF 产生的不平衡可能使 MDSC 向炎症、抗肿瘤表型倾斜。值得注意的是,TNF 也是炎症驱动的 NETosis 所必需的。c MDSC 中 TNF 水平较高可能解释了我们检测到的自发 NET 形成增加,以及与内皮损伤相关的 和 ,同时也解释了其自发 NET 形成增加的原因。我们提出 SPARC 作为一种新的潜在 MDSC 标志物,在人和小鼠中均具有控制 MDSC 抑制活性的额外特征,同时通过控制 NF-κB 信号通路防止过度炎症状态。