Department of Cancer Immunology, Genentech, South San Francisco, United States.
Department of Translational Immunology, Genentech, South San Francisco, United States.
Elife. 2019 Jul 9;8:e44452. doi: 10.7554/eLife.44452.
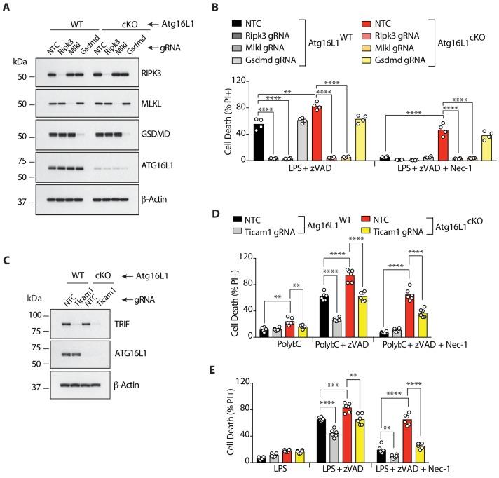
RIPK1, RIPK3, ZBP1 and TRIF, the four mammalian proteins harboring RIP homotypic interaction motif (RHIM) domains, are key components of inflammatory signaling and programmed cell death. RHIM-domain protein activation is mediated by their oligomerization; however, mechanisms that promote a return to homeostasis remain unknown. Here we show that autophagy is critical for the turnover of all RHIM-domain proteins. Macrophages lacking the autophagy gene accumulated highly insoluble forms of RIPK1, RIPK3, TRIF and ZBP1. Defective autophagy enhanced necroptosis by Tumor necrosis factor (TNF) and Toll-like receptor (TLR) ligands. TNF-mediated necroptosis was mediated by RIPK1 kinase activity, whereas TLR3- or TLR4-mediated death was dependent on TRIF and RIPK3. Unexpectedly, combined deletion of and accelerated LPS-mediated necroptosis and sepsis in mice. Thus, ZBP1 drives necroptosis in the absence of the RIPK1-RHIM, but suppresses this process when multiple RHIM-domain containing proteins accumulate. These findings identify autophagy as a central regulator of innate inflammation governed by RHIM-domain proteins.
RIPK1、RIPK3、ZBP1 和 TRIF 是四种具有 RIP 同源相互作用基序 (RHIM) 结构域的哺乳动物蛋白,是炎症信号和程序性细胞死亡的关键组成部分。RHIM 结构域蛋白的激活是通过它们的寡聚化介导的;然而,促进恢复到体内平衡的机制尚不清楚。在这里,我们表明自噬对于所有 RHIM 结构域蛋白的周转都是至关重要的。缺乏自噬基因的巨噬细胞积累了高度不溶性的 RIPK1、RIPK3、TRIF 和 ZBP1 形式。自噬缺陷增强了肿瘤坏死因子 (TNF) 和 Toll 样受体 (TLR) 配体的坏死性凋亡。TNF 介导的坏死性凋亡是由 RIPK1 激酶活性介导的,而 TLR3 或 TLR4 介导的死亡依赖于 TRIF 和 RIPK3。出乎意料的是, 和 的联合缺失加速了 LPS 介导的坏死性凋亡和小鼠败血症。因此,在缺乏 RIPK1-RHIM 的情况下,ZBP1 驱动坏死性凋亡,但当多个含有 RHIM 结构域的蛋白积累时,它会抑制这一过程。这些发现确定了自噬是由 RHIM 结构域蛋白控制的先天炎症的中央调节剂。