Suppr超能文献

外周血 PD-1 共表达抑制性受体预测 HCV 感染患者接受超短疗程 DAA 治疗后的 SVR。

Peripheral PD-1 T Cells Co-expressing Inhibitory Receptors Predict SVR With Ultra Short Duration DAA Therapy in HCV Infection.

机构信息

Institute of Human Virology, University of Maryland School of Medicine, Baltimore, MD, United States.

出版信息

Front Immunol. 2019 Jun 27;10:1470. doi: 10.3389/fimmu.2019.01470. eCollection 2019.

Abstract

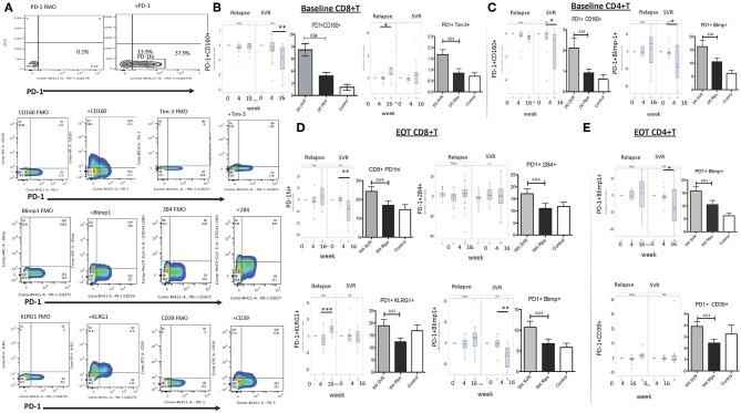
Direct acting antiviral (DAA) regimens of 12 weeks result in HCV clearance in vast majority of patients across genotypes. We previously demonstrated an ultra-short regimen of 4 weeks DAA cleared HCV in a subset of patients. Here, we hypothesized that individual level of antiviral immunity differentially influenced viral clearance and investigated biomarkers of a successful response. Cohorts of HCV patients treated for 4 weeks with DAA therapy who either achieved sustained virologic response (SVR) or relapsed were compared at baseline and at end of therapy (EOT) for immune cell phenotypes and HCV specific immunity. Higher levels of PD-1 CD8 and CD4 T lymphocytes co-expressing inhibitory receptors (IR) were present at baseline and at EOT in HCV patients who eventually achieved SVR compared with those who relpased. HCV specific CD8 T cells were predominantly contained within these IR expressing PD-1 subsets. Patients in the SVR group had significantly higher CD8 T cell degranulation in response to HCV peptides at baseline and higher levels of cytokine producing T cells at EOT time-point, relative to those who relapsed. In cultures, PD-1CD160 CD8 T cells had higher HCV specific degranulation and PD-12B4 CD8 T cells had higher cytokine expression (IFNγTNFα or IFNγCD107a) compared with single or no IR expressing subsets, indicating higher virus specific functional capacity of these subsets. Receiver operating characteristics curve (ROC) for baseline circulating frequencies of PD-1CD160, PD-1Tim-3 CD8 T cells and PD-1CD160, PD-1Blimp-1, PD-1CTLA4 CD4 T cells respectively, had associated C-statistics of 0.8214 and 0.9451 for discriminatin of patients who successfully cleared HCV with 4 weeks treatment. Thus, PD-1 virus-specific CD8 T cell subsets with cytotoxic capacity are present in a subset of chronic HCV infected individuals that associate with ability to achieve SVR, indicating role of immunity in DAA mediated viral clearance with short duration therapy.

摘要

直接作用抗病毒(DAA)方案治疗 12 周可使绝大多数基因型的 HCV 患者清除 HCV。我们之前已经证明,4 周 DAA 的超短疗程可使一部分患者清除 HCV。在这里,我们假设个体抗病毒免疫水平会对病毒清除产生不同的影响,并研究了成功应答的生物标志物。对接受 DAA 治疗 4 周的 HCV 患者进行了研究,这些患者要么达到持续病毒学应答(SVR),要么复发。比较了两组患者在基线和治疗结束时(EOT)的免疫细胞表型和 HCV 特异性免疫。与复发的患者相比,最终达到 SVR 的 HCV 患者在基线和 EOT 时,PD-1 CD8 和 CD4 T 淋巴细胞的表达水平更高,同时表达抑制性受体(IR)。HCV 特异性 CD8 T 细胞主要包含在这些表达 IR 的 PD-1 亚群中。与复发的患者相比,SVR 组患者在基线时对 HCV 肽的 CD8 T 细胞脱颗粒反应显著更高,在 EOT 时产生细胞因子的 T 细胞水平更高。在培养物中,PD-1 CD160 CD8 T 细胞的 HCV 特异性脱颗粒作用更高,PD-1 2B4 CD8 T 细胞的细胞因子表达(IFNγTNFα或 IFNγCD107a)更高,与单个或不表达 IR 的亚群相比,表明这些亚群具有更高的病毒特异性功能能力。PD-1 CD160、PD-1 Tim-3 CD8 T 细胞和 PD-1 CD160、PD-1 Blimp-1、PD-1 CTLA4 CD4 T 细胞的基线循环频率的受试者工作特征曲线(ROC),其相应的 C 统计量分别为 0.8214 和 0.9451,可用于区分 4 周治疗后成功清除 HCV 的患者。因此,具有细胞毒性能力的 PD-1 病毒特异性 CD8 T 细胞亚群存在于一部分慢性 HCV 感染个体中,与实现 SVR 的能力相关,表明免疫在短疗程 DAA 介导的病毒清除中起作用。

https://cdn.ncbi.nlm.nih.gov/pmc/blobs/a6c8/6610534/dfbe7ee98832/fimmu-10-01470-g0001.jpg

文献检索

告别复杂PubMed语法,用中文像聊天一样搜索,搜遍4000万医学文献。AI智能推荐,让科研检索更轻松。

立即免费搜索

文件翻译

保留排版,准确专业,支持PDF/Word/PPT等文件格式,支持 12+语言互译。

免费翻译文档

深度研究

AI帮你快速写综述,25分钟生成高质量综述,智能提取关键信息,辅助科研写作。

立即免费体验