• 文献检索
  • 文档翻译
  • 深度研究
  • 学术资讯
  • Suppr Zotero 插件Zotero 插件
  • 邀请有礼
  • 套餐&价格
  • 历史记录
应用&插件
Suppr Zotero 插件Zotero 插件浏览器插件Mac 客户端Windows 客户端微信小程序
定价
高级版会员购买积分包购买API积分包
服务
文献检索文档翻译深度研究API 文档MCP 服务
关于我们
关于 Suppr公司介绍联系我们用户协议隐私条款
关注我们

Suppr 超能文献

核心技术专利:CN118964589B侵权必究
粤ICP备2023148730 号-1Suppr @ 2026

文献检索

告别复杂PubMed语法,用中文像聊天一样搜索,搜遍4000万医学文献。AI智能推荐,让科研检索更轻松。

立即免费搜索

文件翻译

保留排版,准确专业,支持PDF/Word/PPT等文件格式,支持 12+语言互译。

免费翻译文档

深度研究

AI帮你快速写综述,25分钟生成高质量综述,智能提取关键信息,辅助科研写作。

立即免费体验

抑制表达人疱疹病毒6型U94的三阴性乳腺癌细胞中的DNA修复机制并诱导其凋亡

Inhibition of DNA Repair Mechanisms and Induction of Apoptosis in Triple Negative Breast Cancer Cells Expressing the Human Herpesvirus 6 U94.

作者信息

Caccuri Francesca, Sommariva Michele, Marsico Stefania, Giordano Francesca, Zani Alberto, Giacomini Arianna, Fraefel Cornel, Balsari Andrea, Caruso Arnaldo

机构信息

Department of Molecular and Translational Medicine, University of Brescia, Brescia 25123, Italy.

Dipartimento di Scienze Biomediche per la Salute, Università degli Studi di Milano, Milan 20133, Italy.

出版信息

Cancers (Basel). 2019 Jul 18;11(7):1006. doi: 10.3390/cancers11071006.

DOI:10.3390/cancers11071006
PMID:31323788
原文链接:https://pmc.ncbi.nlm.nih.gov/articles/PMC6679437/
Abstract

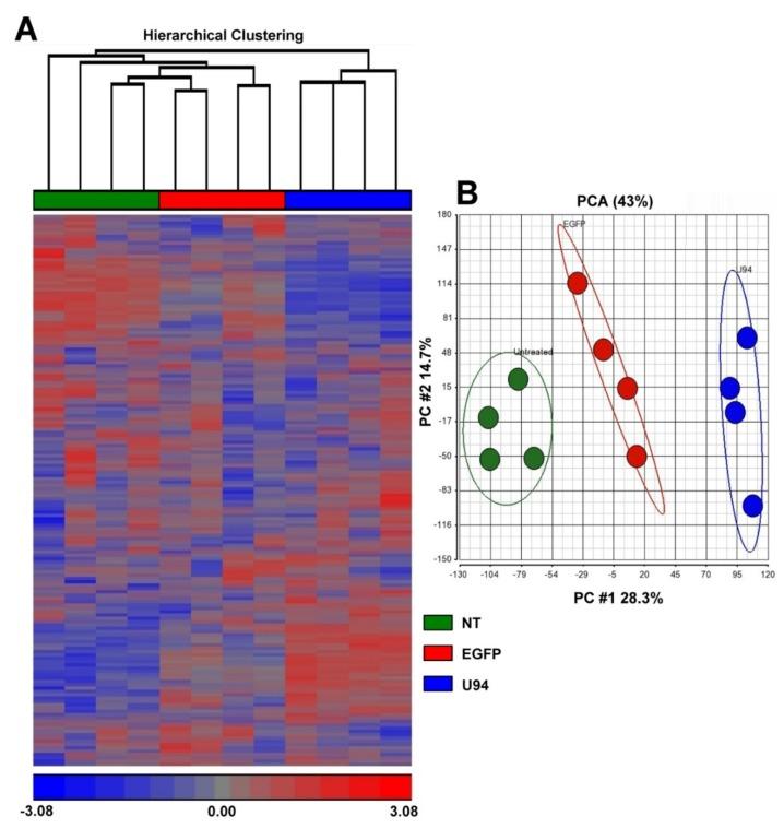
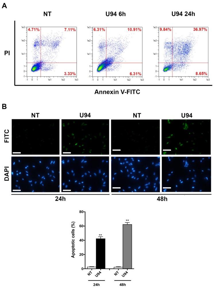
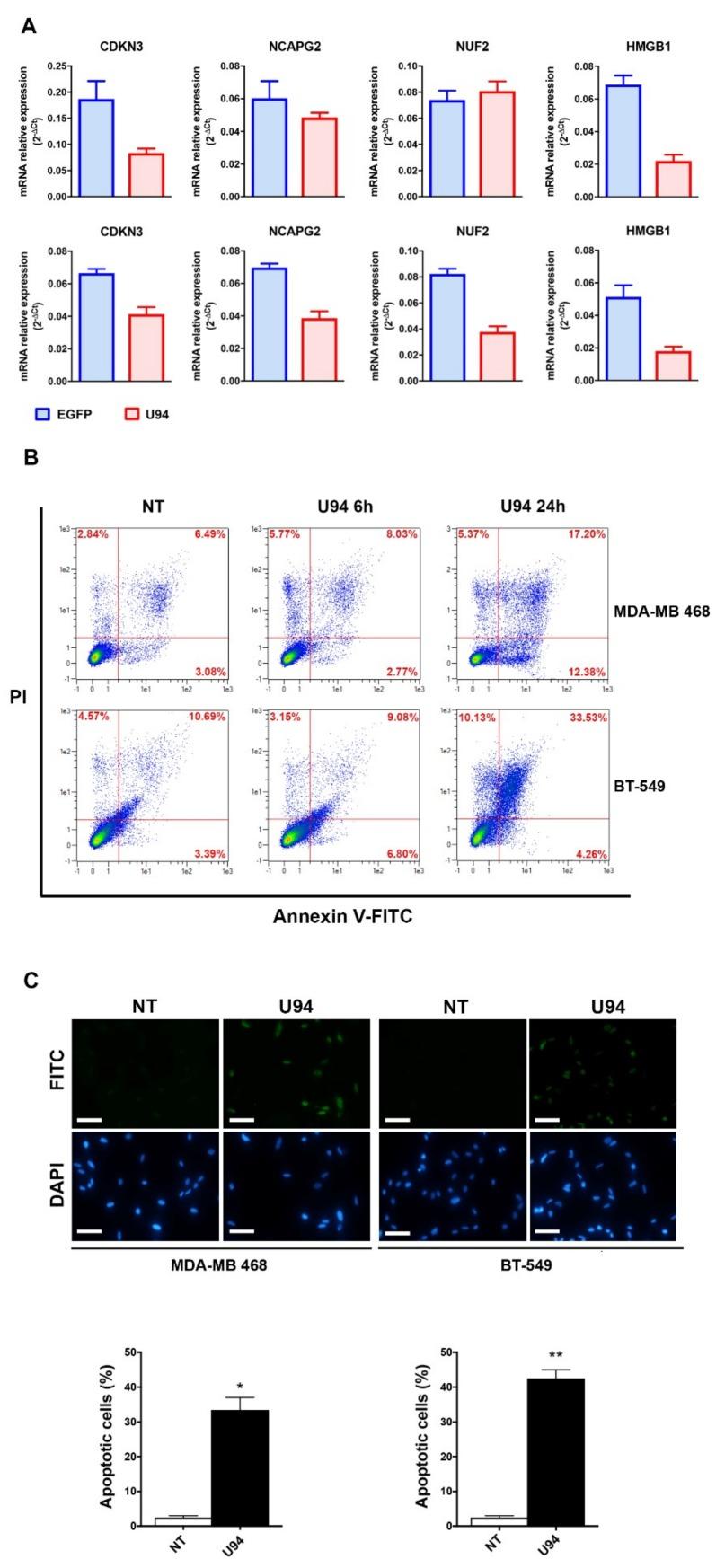
Triple-negative breast cancer (TNBC) accounts for 15-20% of all breast cancers. In spite of initial good response to chemotherapy, the prognosis of TNBC remains poor and no effective specific targeted therapy is readily available. Recently, we demonstrated the ability of U94, the latency gene of human herpes virus 6 (HHV-6), to interfere with proliferation and with crucial steps of the metastatic cascade by using MDA-MB 231 TNBC breast cancer cell line. U94 expression was also associated with a partial mesenchymal-to-epithelial transition (MET) of cells, which displayed a less aggressive phenotype. In this study, we show the ability of U94 to exert its anticancer activity on three different TNBC cell lines by inhibiting DNA damage repair genes, cell cycle and eventually leading to cell death following activation of the intrinsic apoptotic pathway. Interestingly, we found that U94 acted synergistically with DNA-damaging drugs. Overall, we provide evidence that U94 is able to combat tumor cells with different mechanisms, thus attesting for the great potential of this molecule as a multi-target drug in cancer therapy.

摘要

三阴性乳腺癌(TNBC)占所有乳腺癌的15%-20%。尽管对化疗最初有良好反应,但TNBC的预后仍然很差,且尚无有效的特异性靶向治疗方法。最近,我们利用MDA-MB 231三阴性乳腺癌细胞系证明了人类疱疹病毒6型(HHV-6)的潜伏基因U94能够干扰细胞增殖以及转移级联反应的关键步骤。U94的表达还与细胞的部分间充质-上皮转化(MET)相关,这些细胞表现出侵袭性较小的表型。在本研究中,我们展示了U94通过抑制DNA损伤修复基因、细胞周期,并最终在激活内源性凋亡途径后导致细胞死亡,从而对三种不同的三阴性乳腺癌细胞系发挥抗癌活性的能力。有趣的是,我们发现U94与DNA损伤药物具有协同作用。总体而言,我们提供的证据表明,U94能够通过不同机制对抗肿瘤细胞,从而证明该分子作为癌症治疗中的多靶点药物具有巨大潜力。

https://cdn.ncbi.nlm.nih.gov/pmc/blobs/9c76/6679437/727dcbf515a4/cancers-11-01006-g009.jpg
https://cdn.ncbi.nlm.nih.gov/pmc/blobs/9c76/6679437/5941e0c6f74d/cancers-11-01006-g001.jpg
https://cdn.ncbi.nlm.nih.gov/pmc/blobs/9c76/6679437/436fb308897e/cancers-11-01006-g002.jpg
https://cdn.ncbi.nlm.nih.gov/pmc/blobs/9c76/6679437/181c6ce860e4/cancers-11-01006-g003.jpg
https://cdn.ncbi.nlm.nih.gov/pmc/blobs/9c76/6679437/4fa2041313ad/cancers-11-01006-g004.jpg
https://cdn.ncbi.nlm.nih.gov/pmc/blobs/9c76/6679437/467f0660c961/cancers-11-01006-g005.jpg
https://cdn.ncbi.nlm.nih.gov/pmc/blobs/9c76/6679437/459f98ffca9d/cancers-11-01006-g006.jpg
https://cdn.ncbi.nlm.nih.gov/pmc/blobs/9c76/6679437/2c1578ec271a/cancers-11-01006-g007.jpg
https://cdn.ncbi.nlm.nih.gov/pmc/blobs/9c76/6679437/07364fb6c357/cancers-11-01006-g008.jpg
https://cdn.ncbi.nlm.nih.gov/pmc/blobs/9c76/6679437/727dcbf515a4/cancers-11-01006-g009.jpg
https://cdn.ncbi.nlm.nih.gov/pmc/blobs/9c76/6679437/5941e0c6f74d/cancers-11-01006-g001.jpg
https://cdn.ncbi.nlm.nih.gov/pmc/blobs/9c76/6679437/436fb308897e/cancers-11-01006-g002.jpg
https://cdn.ncbi.nlm.nih.gov/pmc/blobs/9c76/6679437/181c6ce860e4/cancers-11-01006-g003.jpg
https://cdn.ncbi.nlm.nih.gov/pmc/blobs/9c76/6679437/4fa2041313ad/cancers-11-01006-g004.jpg
https://cdn.ncbi.nlm.nih.gov/pmc/blobs/9c76/6679437/467f0660c961/cancers-11-01006-g005.jpg
https://cdn.ncbi.nlm.nih.gov/pmc/blobs/9c76/6679437/459f98ffca9d/cancers-11-01006-g006.jpg
https://cdn.ncbi.nlm.nih.gov/pmc/blobs/9c76/6679437/2c1578ec271a/cancers-11-01006-g007.jpg
https://cdn.ncbi.nlm.nih.gov/pmc/blobs/9c76/6679437/07364fb6c357/cancers-11-01006-g008.jpg
https://cdn.ncbi.nlm.nih.gov/pmc/blobs/9c76/6679437/727dcbf515a4/cancers-11-01006-g009.jpg

相似文献

1
Inhibition of DNA Repair Mechanisms and Induction of Apoptosis in Triple Negative Breast Cancer Cells Expressing the Human Herpesvirus 6 U94.抑制表达人疱疹病毒6型U94的三阴性乳腺癌细胞中的DNA修复机制并诱导其凋亡
Cancers (Basel). 2019 Jul 18;11(7):1006. doi: 10.3390/cancers11071006.
2
U94 of human herpesvirus 6 down-modulates Src, promotes a partial mesenchymal-to-epithelial transition and inhibits tumor cell growth, invasion and metastasis.人类疱疹病毒6型的U94下调Src,促进部分间充质-上皮转化,并抑制肿瘤细胞的生长、侵袭和转移。
Oncotarget. 2017 Jul 4;8(27):44533-44549. doi: 10.18632/oncotarget.17817.
3
Human herpesvirus 6 (HHV-6) U94/REP protein inhibits betaherpesvirus replication.人类疱疹病毒6型(HHV-6)U94/REP蛋白可抑制β疱疹病毒复制。
Virology. 2006 Mar 15;346(2):402-14. doi: 10.1016/j.virol.2005.11.018. Epub 2005 Dec 20.
4
U94 alters FN1 and ANGPTL4 gene expression and inhibits tumorigenesis of prostate cancer cell line PC3.U94改变FN1和ANGPTL4基因表达并抑制前列腺癌细胞系PC3的肿瘤发生。
Cancer Cell Int. 2005 Jun 22;5:19. doi: 10.1186/1475-2867-5-19.
5
Growth and molecular interactions of the anti-EGFR antibody cetuximab and the DNA cross-linking agent cisplatin in gefitinib-resistant MDA-MB-468 cells: new prospects in the treatment of triple-negative/basal-like breast cancer.抗表皮生长因子受体(EGFR)抗体西妥昔单抗与DNA交联剂顺铂在吉非替尼耐药的MDA-MB-468细胞中的生长及分子相互作用:三阴性/基底样乳腺癌治疗的新前景
Int J Oncol. 2008 Dec;33(6):1165-76.
6
Design, synthesis, and validation of novel nitrogen-based chalcone analogs against triple negative breast cancer.新型含氮查尔酮类似物的设计、合成与三阴性乳腺癌的抑制活性评价。
Eur J Med Chem. 2020 Feb 1;187:111954. doi: 10.1016/j.ejmech.2019.111954. Epub 2019 Dec 7.
7
U94/rep of human herpesvirus 6 inhibits proliferation, invasion, and angiogenesis of glioma.人疱疹病毒6型的U94/rep抑制胶质瘤的增殖、侵袭和血管生成。
Cancer Manag Res. 2018 Nov 20;10:5991-6001. doi: 10.2147/CMAR.S177777. eCollection 2018.
8
Epigenetic reprogramming of epithelial mesenchymal transition in triple negative breast cancer cells with DNA methyltransferase and histone deacetylase inhibitors.DNA 甲基转移酶和组蛋白去乙酰化酶抑制剂对三阴性乳腺癌细胞上皮间质转化的表观遗传重编程。
J Exp Clin Cancer Res. 2018 Dec 14;37(1):314. doi: 10.1186/s13046-018-0988-8.
9
Downregulation of TMPRSS4 Enhances Triple-Negative Breast Cancer Cell Radiosensitivity Through Cell Cycle and Cell Apoptosis Process Impairment.TMPRSS4的下调通过细胞周期和细胞凋亡过程的损害增强三阴性乳腺癌细胞的放射敏感性。
Asian Pac J Cancer Prev. 2019 Dec 1;20(12):3679-3687. doi: 10.31557/APJCP.2019.20.12.3679.
10
Histone deacetylase inhibitor, suberoylanilide hydroxamic acid (SAHA), enhances anti-tumor effects of the poly (ADP-ribose) polymerase (PARP) inhibitor olaparib in triple-negative breast cancer cells.组蛋白去乙酰化酶抑制剂,辛二酰苯胺异羟肟酸(SAHA),增强了聚(ADP - 核糖)聚合酶(PARP)抑制剂奥拉帕尼在三阴性乳腺癌细胞中的抗肿瘤作用。
Breast Cancer Res. 2015 Mar 7;17:33. doi: 10.1186/s13058-015-0534-y.

引用本文的文献

1
Impact of in vitro SARS-CoV-2 infection on breast cancer cells.体外 SARS-CoV-2 感染对乳腺癌细胞的影响。
Sci Rep. 2024 Jun 7;14(1):13134. doi: 10.1038/s41598-024-63804-3.
2
Herpesvirus Infection of Endothelial Cells as a Systemic Pathological Axis in Myalgic Encephalomyelitis/Chronic Fatigue Syndrome.内皮细胞的疱疹病毒感染作为肌痛性脑脊髓炎/慢性疲劳综合征的一种全身性病理轴
Viruses. 2024 Apr 8;16(4):572. doi: 10.3390/v16040572.
3
EM-transcriptomic signature predicts drug response in advanced stages of high-grade serous ovarian carcinoma based on ascites-derived primary cultures.

本文引用的文献

1
Elucidation of the Mechanism of Action for Metal Based Anticancer Drugs by Mass Spectrometry-Based Quantitative Proteomics.基于质谱的定量蛋白质组学阐明金属类抗癌药物的作用机制。
Molecules. 2019 Feb 6;24(3):581. doi: 10.3390/molecules24030581.
2
Combination of Oncolytic Measles Virus Armed With BNiP3, a Pro-apoptotic Gene and Paclitaxel Induces Breast Cancer Cell Death.携带促凋亡基因BNiP3的溶瘤麻疹病毒与紫杉醇联合使用可诱导乳腺癌细胞死亡。
Front Oncol. 2019 Jan 15;8:676. doi: 10.3389/fonc.2018.00676. eCollection 2018.
3
Insights into Molecular Classifications of Triple-Negative Breast Cancer: Improving Patient Selection for Treatment.
基于腹水来源的原代培养物,EM转录组特征可预测高级别浆液性卵巢癌晚期的药物反应。
Front Pharmacol. 2024 Mar 6;15:1363142. doi: 10.3389/fphar.2024.1363142. eCollection 2024.
4
Breaking Barriers: A Future Perspective on Glioblastoma Therapy with mRNA-Based Immunotherapies and Oncolytic Viruses.突破障碍:基于mRNA的免疫疗法和溶瘤病毒治疗胶质母细胞瘤的未来展望
Vaccines (Basel). 2024 Jan 8;12(1):61. doi: 10.3390/vaccines12010061.
5
Cancer chemotherapy and beyond: Current status, drug candidates, associated risks and progress in targeted therapeutics.癌症化疗及其他:当前状况、候选药物、相关风险以及靶向治疗的进展。
Genes Dis. 2022 Mar 18;10(4):1367-1401. doi: 10.1016/j.gendis.2022.02.007. eCollection 2023 Jul.
6
Gold Nanoparticles in Triple-Negative Breast Cancer Therapeutics.载金纳米粒子在三阴性乳腺癌治疗中的应用
Curr Med Chem. 2023;30(3):316-334. doi: 10.2174/0929867328666210902141257.
7
Viral Proteins as Emerging Cancer Therapeutics.作为新兴癌症治疗手段的病毒蛋白
Cancers (Basel). 2021 May 3;13(9):2199. doi: 10.3390/cancers13092199.
8
Drug Resistance and Novel Therapies in Cancers in 2019.2019年癌症中的耐药性与新型疗法
Cancers (Basel). 2021 Feb 23;13(4):924. doi: 10.3390/cancers13040924.
9
The U94 Gene of Human Herpesvirus 6: A Narrative Review of Its Role and Potential Functions.人疱疹病毒 6 基因 U94:作用及潜在功能的综述。
Cells. 2020 Dec 4;9(12):2608. doi: 10.3390/cells9122608.
三阴性乳腺癌的分子分类见解:改善治疗患者选择。
Cancer Discov. 2019 Feb;9(2):176-198. doi: 10.1158/2159-8290.CD-18-1177. Epub 2019 Jan 24.
4
U94/rep of human herpesvirus 6 inhibits proliferation, invasion, and angiogenesis of glioma.人疱疹病毒6型的U94/rep抑制胶质瘤的增殖、侵袭和血管生成。
Cancer Manag Res. 2018 Nov 20;10:5991-6001. doi: 10.2147/CMAR.S177777. eCollection 2018.
5
Human Herpesvirus 6A and 6B inhibit in vitro angiogenesis by induction of Human Leukocyte Antigen G.人类疱疹病毒 6A 和 6B 通过诱导人类白细胞抗原 G 抑制体外血管生成。
Sci Rep. 2018 Dec 6;8(1):17683. doi: 10.1038/s41598-018-36146-0.
6
Genetic Markers in Triple-Negative Breast Cancer.三阴性乳腺癌的遗传标志物。
Clin Breast Cancer. 2018 Oct;18(5):e841-e850. doi: 10.1016/j.clbc.2018.07.023. Epub 2018 Aug 4.
7
Phosphorylation switches Bax from promoting to inhibiting apoptosis thereby increasing drug resistance.磷酸化将 Bax 从促进凋亡转变为抑制凋亡,从而增加药物耐药性。
EMBO Rep. 2018 Sep;19(9). doi: 10.15252/embr.201745235. Epub 2018 Jul 9.
8
Advances in the systemic treatment of triple-negative breast cancer.三阴性乳腺癌全身治疗的进展
Curr Oncol. 2018 Jun;25(Suppl 1):S142-S150. doi: 10.3747/co.25.3954. Epub 2018 Jun 13.
9
Anthracycline Use for Early Stage Breast Cancer in the Modern Era: a Review.当代早期乳腺癌中蒽环类药物的应用:综述。
Curr Treat Options Oncol. 2018 May 11;19(6):30. doi: 10.1007/s11864-018-0547-8.
10
Parainfluenza Virus Infection Sensitizes Cancer Cells to DNA-Damaging Agents: Implications for Oncolytic Virus Therapy.副流感病毒感染使癌细胞对DNA损伤剂敏感:对溶瘤病毒治疗的启示。
J Virol. 2018 Mar 14;92(7). doi: 10.1128/JVI.01948-17. Print 2018 Apr 1.