Suppr超能文献

ZC4H2通过调节Shh/Gli信号通路来稳定RNF220,从而调控脊髓腹侧模式。

ZC4H2 stabilizes RNF220 to pattern ventral spinal cord through modulating Shh/Gli signaling.

作者信息

Ma Pengcheng, Song Ning-Ning, Cheng Xiaoning, Zhu Liang, Zhang Qiong, Zhang Long Long, Yang Xiangcai, Wang Huishan, Kong Qinghua, Shi Deli, Ding Yu-Qiang, Mao Bingyu

机构信息

State Key Laboratory of Genetic Resources and Evolution, Kunming Institute of Zoology, Chinese Academy of Sciences, Kunming 650223, China.

State Key Laboratory of Medical Neurobiology and MOE Frontiers Center for Brain Science, Institute of Brain Sciences, Fudan University, Shanghai 200032, China.

出版信息

J Mol Cell Biol. 2020 Jun 11;12(5):337-344. doi: 10.1093/jmcb/mjz087.

Abstract

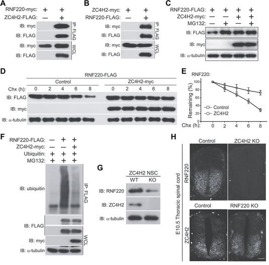
ZC4H2 encodes a C4H2 type zinc-finger nuclear factor, the mutation of which has been associated with disorders with various clinical phenotypes in human, including developmental delay, intellectual disability and dystonia. ZC4H2 has been suggested to regulate spinal cord patterning in zebrafish as a co-factor for RNF220, an ubiquitin E3 ligase involved in Gli signaling. Here we showed that ZC4H2 and RNF220 knockout animals phenocopy each other in spinal patterning in both mouse and zebrafish, with mispatterned progenitor and neuronal domains in the ventral spinal cord. We showed evidence that ZC4H2 is required for the stability of RNF220 and also proper Gli ubiquitination and signaling in vivo. Our data provides new insights into the possible etiology of the neurodevelopmental impairments observed in ZC4H2-associated syndromes.

摘要

ZC4H2编码一种C4H2型锌指核因子,该因子的突变与人类多种临床表型的疾病相关,包括发育迟缓、智力残疾和肌张力障碍。有人提出ZC4H2作为RNF220的辅助因子调节斑马鱼的脊髓模式形成,RNF220是一种参与Gli信号传导的泛素E3连接酶。在这里,我们表明,在小鼠和斑马鱼中,ZC4H2和RNF220基因敲除动物在脊髓模式形成方面表现出相似的表型,腹侧脊髓中的祖细胞和神经元区域模式异常。我们有证据表明,ZC4H2是RNF220稳定性以及体内适当的Gli泛素化和信号传导所必需的。我们的数据为ZC4H2相关综合征中观察到的神经发育障碍的可能病因提供了新的见解。

https://cdn.ncbi.nlm.nih.gov/pmc/blobs/7df5/7288745/d75337c20f6b/mjz087f1.jpg

文献检索

告别复杂PubMed语法,用中文像聊天一样搜索,搜遍4000万医学文献。AI智能推荐,让科研检索更轻松。

立即免费搜索

文件翻译

保留排版,准确专业,支持PDF/Word/PPT等文件格式,支持 12+语言互译。

免费翻译文档

深度研究

AI帮你快速写综述,25分钟生成高质量综述,智能提取关键信息,辅助科研写作。

立即免费体验