Suppr超能文献

miR-4262 通过调控 PTEN 参与非小细胞肺癌紫杉醇耐药。

Involvement of miR-4262 in paclitaxel resistance through the regulation of PTEN in non-small cell lung cancer.

机构信息

Department of Thoracic Surgery, First Affiliated Hospital of Kunming Medical University, Kunming, Yunnan 650032, People's Republic of China.

Clinical Medicine 2015, Second Clinical Medical College of Fujian Medical University, Quanzhou, Fujian 362000, People's Republic of China.

出版信息

Open Biol. 2019 Jul 26;9(7):180227. doi: 10.1098/rsob.180227. Epub 2019 Jul 24.

Abstract

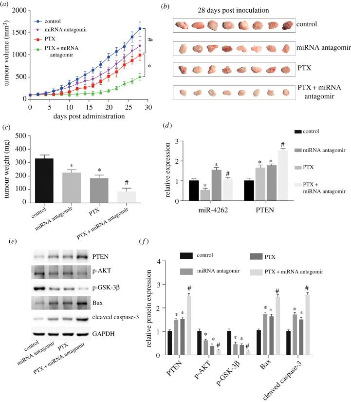
Non-small cell lung cancer (NSCLC) is considered to be the primary cause of cancer-related mortalities worldwide. Paclitaxel (PTX), either as a monotherapy or in combination with other drugs, is an alternative therapy for advanced NSCLC. However, cancer cell resistance against PTX represents a major clinical problem. This study aimed to investigate the role and underlying mechanism of miR-4262 in PTX-resistant NSCLC. The levels of miR-4262 were analysed by quantitative reverse transcription polymerase chain reaction. A luciferase reporter assay and bioinformatics were used to explore the potential target gene of miR-4262. Regulation of miR-4262 and PTEN expressions in NSCLC was conducted by transfection. PTX-resistant A549 and H1299 cells were established by stepwise screening through increasing the PTX concentration in the cultures. In vivo, tumorigenesis experiments were used to explore the effects of miR-4262 and PTX. Cell proliferation, apoptosis and cell migration were detected using a CCK-8 assay, flow cytometry and Transwell migration assay, respectively. PI3 K/Akt pathway-related proteins were detected by western blot. miR-4262 expression was significantly upregulated in NSCLC tissues and cell lines, and miR-4262 targeted PTEN. In addition, miR-4262 induced PTX chemoresistance by promoting survival and migration in A549/PTX and H1299/PTX cells. Moreover, miR-4262 expression and PI3 K/Akt signalling pathway-related proteins were upregulated and PTEN was downregulated in A549/PTX and H1299/PTX. Our results indicate that miR-4262 enhances PTX resistance in NSCLC cells through targeting PTEN and activating the PI3 K/Akt signalling pathway. The inhibition of miR-4262 expression might be an improved treatment to overcome PTX resistance in NSCLC.

摘要

非小细胞肺癌(NSCLC)被认为是全球癌症相关死亡的主要原因。紫杉醇(PTX)无论是单独使用还是与其他药物联合使用,都是治疗晚期 NSCLC 的一种替代疗法。然而,癌细胞对 PTX 的耐药性是一个主要的临床问题。本研究旨在探讨 miR-4262 在 PTX 耐药性 NSCLC 中的作用及其潜在机制。通过定量逆转录聚合酶链反应分析 miR-4262 的水平。利用荧光素酶报告基因检测和生物信息学方法探索 miR-4262 的潜在靶基因。通过转染调节 NSCLC 中 miR-4262 和 PTEN 的表达。通过逐步增加培养物中 PTX 的浓度来建立 PTX 耐药的 A549 和 H1299 细胞。在体内,通过肿瘤发生实验来研究 miR-4262 和 PTX 的作用。通过 CCK-8 测定、流式细胞术和 Transwell 迁移测定分别检测细胞增殖、凋亡和细胞迁移。通过 Western blot 检测 PI3 K/Akt 通路相关蛋白。miR-4262 在 NSCLC 组织和细胞系中表达显著上调,且 miR-4262 靶向 PTEN。此外,miR-4262 通过促进 A549/PTX 和 H1299/PTX 细胞的存活和迁移,诱导 PTX 耐药性。此外,在 A549/PTX 和 H1299/PTX 中,miR-4262 表达上调和 PI3 K/Akt 信号通路相关蛋白上调,而 PTEN 下调。我们的结果表明,miR-4262 通过靶向 PTEN 并激活 PI3 K/Akt 信号通路增强 NSCLC 细胞对 PTX 的耐药性。抑制 miR-4262 的表达可能是克服 NSCLC 中 PTX 耐药的一种改进治疗方法。

https://cdn.ncbi.nlm.nih.gov/pmc/blobs/fc41/6685930/187aa50066b8/rsob-9-180227-g1.jpg

文献检索

告别复杂PubMed语法,用中文像聊天一样搜索,搜遍4000万医学文献。AI智能推荐,让科研检索更轻松。

立即免费搜索

文件翻译

保留排版,准确专业,支持PDF/Word/PPT等文件格式,支持 12+语言互译。

免费翻译文档

深度研究

AI帮你快速写综述,25分钟生成高质量综述,智能提取关键信息,辅助科研写作。

立即免费体验