Suppr超能文献

治疗性异源初免-加强乙型肝炎疫苗接种与 CpG 联合应用以改善对持续性 HBV 感染的免疫控制。

Synergy of therapeutic heterologous prime-boost hepatitis B vaccination with CpG-application to improve immune control of persistent HBV infection.

机构信息

Institute of Virology, Technical University of Munich, Munich, Germany.

Helmholtz Centre Munich, Munich, Germany.

出版信息

Sci Rep. 2019 Jul 25;9(1):10808. doi: 10.1038/s41598-019-47149-w.

Abstract

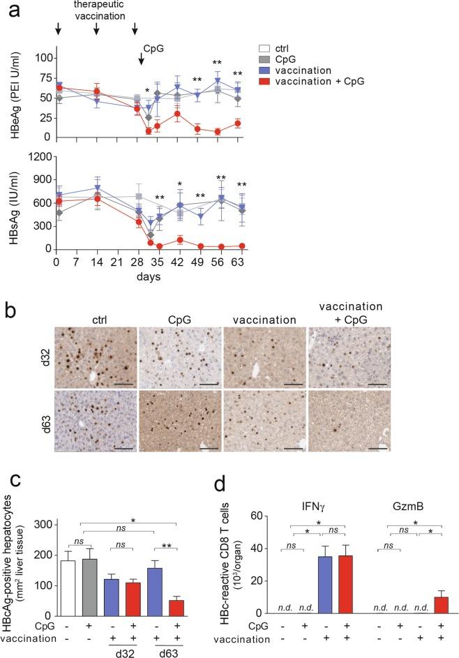
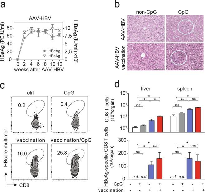
Therapeutic vaccination against chronic hepatitis B must overcome high viral antigen load and local regulatory mechanisms that promote immune-tolerance in the liver and curtail hepatitis B virus (HBV)-specific CD8 T cell immunity. Here, we report that therapeutic heterologous HBcore-protein-prime/Modified-Vaccinia-Virus-Ankara (MVA-HBcore) boost vaccination followed by CpG-application augmented vaccine-induced HBcAg-specific CD8 T cell-function in the liver. In HBV-transgenic as well as AAV-HBV-transduced mice with persistent high-level HBV-replication, the combination of therapeutic vaccination with subsequent CpG-application was synergistic to generate more potent HBV-specific CD8 T cell immunity that improved control of hepatocytes replicating HBV.

摘要

治疗性乙型肝炎疫苗接种必须克服高病毒抗原负荷和促进肝脏免疫耐受和抑制乙型肝炎病毒 (HBV) 特异性 CD8 T 细胞免疫的局部调节机制。在这里,我们报告说,治疗性异源 HBcore-蛋白-初免/改良痘苗病毒-安卡拉(MVA-HBcore)加强接种后应用 CpG 增强疫苗诱导的肝内 HBcAg 特异性 CD8 T 细胞功能。在持续高水平 HBV 复制的乙型肝炎转基因和 AAV-HBV 转导小鼠中,治疗性疫苗接种与随后 CpG 应用相结合具有协同作用,可产生更强的 HBV 特异性 CD8 T 细胞免疫,从而改善对复制 HBV 的肝细胞的控制。

https://cdn.ncbi.nlm.nih.gov/pmc/blobs/2856/6658704/a3fc1464a631/41598_2019_47149_Fig1_HTML.jpg

文献检索

告别复杂PubMed语法,用中文像聊天一样搜索,搜遍4000万医学文献。AI智能推荐,让科研检索更轻松。

立即免费搜索

文件翻译

保留排版,准确专业,支持PDF/Word/PPT等文件格式,支持 12+语言互译。

免费翻译文档

深度研究

AI帮你快速写综述,25分钟生成高质量综述,智能提取关键信息,辅助科研写作。

立即免费体验