Department of Experimental and Clinical Biomedical Sciences, University of Florence, V.le G.B. Morgagni 50, 50134 Florence, Italy.
Int J Mol Sci. 2019 Jul 27;20(15):3685. doi: 10.3390/ijms20153685.
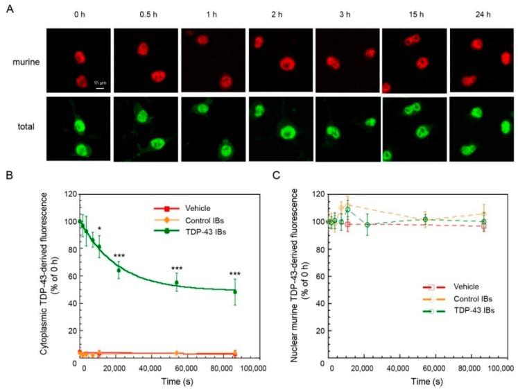
Frontotemporal lobar degeneration (FTLD) and amyotrophic lateral sclerosis (ALS) are progressive and fatal neurodegenerative disorders showing mislocalization and cytosolic accumulation of TDP-43 inclusions in the central nervous system. The decrease in the efficiency of the clearance systems in aging, as well as the presence of genetic mutations of proteins associated with cellular proteostasis in the familial forms of TDP-43 proteinopathies, suggest that a failure of these protein degradation systems is a key factor in the aetiology of TDP-43 associated disorders. Here we show that the internalization of human pre-formed TDP-43 aggregates in the murine neuroblastoma N2a cells promptly resulted in their ubiquitination and hyperphosphorylation by endogenous machineries, mimicking the post-translational modifications observed in patients. Moreover, our data identify mitochondria as the main responsible sites for the alteration of calcium homeostasis induced by TDP-43 aggregates, which, in turn, stimulates an increase in reactive oxygen species and, finally, caspase activation. The inhibition of TDP-43 proteostasis in the presence of selective inhibitors against the proteasome and macroautophagy systems revealed that these two systems are both severely involved in TDP-43 accumulation and have a strong influence on each other in neurodegenerative disorders associated with TDP-43.
额颞叶变性(FTLD)和肌萎缩侧索硬化症(ALS)是进行性和致命的神经退行性疾病,在中枢神经系统中表现为 TDP-43 包涵体的定位错误和细胞质积累。在衰老过程中清除系统效率的降低,以及家族性 TDP-43 蛋白病变中与细胞蛋白稳态相关的蛋白质遗传突变的存在,表明这些蛋白降解系统的失效是 TDP-43 相关疾病发病机制中的一个关键因素。在这里,我们显示人类预先形成的 TDP-43 聚集物在鼠神经母细胞瘤 N2a 细胞中的内化,迅速导致其通过内源性机制发生泛素化和过度磷酸化,模拟了在患者中观察到的翻译后修饰。此外,我们的数据确定线粒体是 TDP-43 聚集物诱导的钙稳态改变的主要责任部位,其反过来又刺激活性氧的增加,最终导致 caspase 激活。在存在针对蛋白酶体和巨自噬系统的选择性抑制剂的情况下抑制 TDP-43 的蛋白稳态,表明这两个系统都严重参与 TDP-43 的积累,并在与 TDP-43 相关的神经退行性疾病中彼此强烈影响。