Suppr超能文献

钙结合蛋白 D28K 通过调节钙可用性和多巴胺转运体功能限制腹侧但不限制背侧纹状体的多巴胺释放。

Calbindin-D28K Limits Dopamine Release in Ventral but Not Dorsal Striatum by Regulating Ca Availability and Dopamine Transporter Function.

机构信息

Department of Physiology, Anatomy and Genetics , University of Oxford , Oxford OX1 3PT , United Kingdom.

Oxford Parkinson's Disease Centre , University of Oxford , Oxford OX1 3PT , United Kingdom.

出版信息

ACS Chem Neurosci. 2019 Aug 21;10(8):3419-3426. doi: 10.1021/acschemneuro.9b00325. Epub 2019 Aug 5.

Abstract

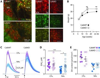
The calcium-binding protein calbindin-D28K, or calb1, is expressed at higher levels by dopamine (DA) neurons originating in the ventral tegmental area (VTA) than in the adjacent substantia nigra pars compacta (SNc). Calb1 has received attention for a potential role in neuroprotection in Parkinson's disease. The underlying physiological roles for calb1 are incompletely understood. We used cre-loxP technology to knock down calb1 in mouse DA neurons to test whether calb1 governs axonal release of DA in the striatum, detected using fast-scan cyclic voltammetry ex vivo. In the ventral but not dorsal striatum, calb1 knockdown elevated DA release and modified the spatiotemporal coupling of Ca entry to DA release. Furthermore, calb1 knockdown enhanced DA uptake but attenuated the impact of DA transporter (DAT) inhibition by cocaine on underlying DA release. These data reveal that calb1 acts through a range of mechanisms underpinning both DA release and uptake to limit DA transmission in the ventral but not dorsal striatum.

摘要

钙结合蛋白 calbindin-D28K(或 calb1)在起源于腹侧被盖区(VTA)的多巴胺(DA)神经元中的表达水平高于相邻的黑质致密部(SNc)。calb1 因其在帕金森病中的神经保护作用而受到关注。calb1 的潜在生理作用尚不完全清楚。我们使用 cre-loxP 技术敲低小鼠 DA 神经元中的 calb1,以使用体外快速扫描循环伏安法检测来测试 calb1 是否控制纹状体中 DA 的轴突释放。在腹侧纹状体而不是背侧纹状体中,calb1 敲低增加了 DA 的释放,并改变了 Ca 内流与 DA 释放的时空偶联。此外,calb1 敲低增强了 DA 的摄取,但减弱了可卡因对 DA 转运体(DAT)抑制对基础 DA 释放的影响。这些数据表明,calb1 通过一系列机制发挥作用,这些机制既支持 DA 的释放和摄取,又限制了腹侧纹状体而不是背侧纹状体中的 DA 传递。

https://cdn.ncbi.nlm.nih.gov/pmc/blobs/3c0e/6706870/446aa6e3e11b/cn9b00325_0001.jpg

文献AI研究员

20分钟写一篇综述,助力文献阅读效率提升50倍。

立即体验

用中文搜PubMed

大模型驱动的PubMed中文搜索引擎

马上搜索

文档翻译

学术文献翻译模型,支持多种主流文档格式。

立即体验