Suppr超能文献

甲状旁腺激素相关蛋白2(STC2)的表达促进鼻咽癌细胞放疗后的存活、迁移和侵袭。

Stanniocalcin 2 (STC2) expression promotes post-radiation survival, migration and invasion of nasopharyngeal carcinoma cells.

作者信息

He Huocong, Qie Shuo, Guo Qiaojuan, Chen Shuyang, Zou Changyan, Lu Tianzhu, Su Ying, Zong Jingfeng, Xu Hanchuan, He Dan, Xu Yun, Chen Bijuan, Pan Jianji, Sang Nianli, Lin Shaojun

机构信息

Department of Radiation Biology, Fujian Cancer Hospital & Fujian Medical University, Fujian Provincial Key Laboratory of Translational Cancer Medicine, Fuzhou, Fujian, People's Republic of China.

Department of Pathology and Laboratory Medicine, Drexel University College of Medicine, Philadelphia, PA 19104, USA.

出版信息

Cancer Manag Res. 2019 Jul 11;11:6411-6424. doi: 10.2147/CMAR.S197607. eCollection 2019.

Abstract

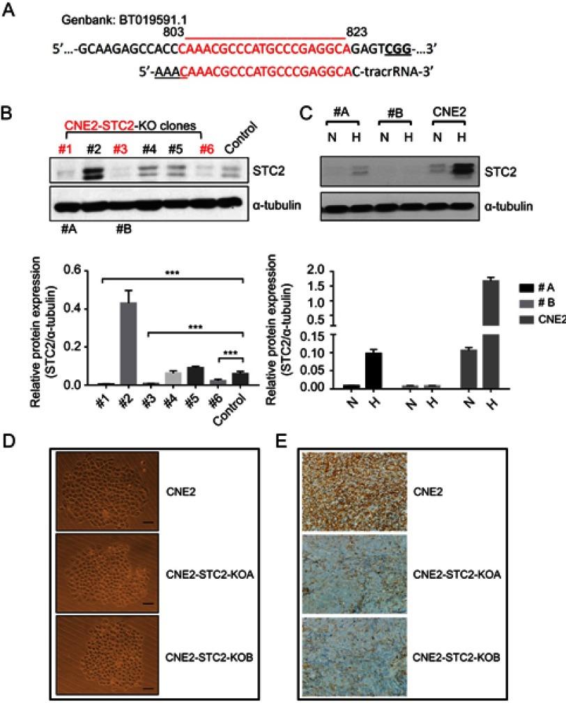
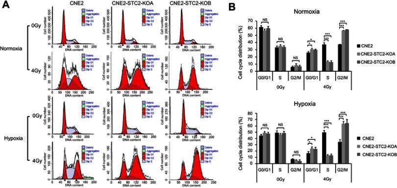
Stanniocalcin 2 (STC2) expression is upregulated under multiple stress conditions including hypoxia, nutrient starvation and radiation. Overexpression of STC2 correlates with tumor progression and poor prognosis. We previously demonstrated that overexpression of STC2 in nasopharyngeal carcinomas (NPC) positively correlates with radiation resistance and tumor metastasis, two major clinical obstacles to the improvement of NPC management. However, it remains elusive whether STC2 expression is a critical contributing factor for post-radiation survival and metastasis of NPC cells. Using the radiation resistant CNE2 cell line as a model, we examined the importance of STC2 expression for post-radiation survival, migration and invasion. Here, we report the establishment of STC2 knockout lines (CNE2-STC2-KO) using the CRISPR/Cas9-based genome editing technique. Compared with the parental line, STC2-KO cells showed similar proliferation and morphology in normal culture conditions, and loss of STC2 did not compromise the cell tumorigenicity in nude mice model. However, STC2-KO lines demonstrated increased sensitivity to X-radiation under either normoxic or hypoxic conditions. Particularly, upon X-radiation, parental CNE2 cells only slightly whereas STC2-KO cells remarkably decreased the migration and invasion ability. Cell cycle analysis revealed that loss of STC2 accumulated cells in G and G/M phases but decreased S-population. These data indicate that the expression of STC2, which can be stimulated by metabolic or therapeutic stresses, is one important factor to promote survival and metastasis of post-radiation NPC cells. Therefore, targeting STC2 or relative downstream pathways may provide novel strategies to overcome radiation resistance and metastasis of NPC.

摘要

在包括缺氧、营养饥饿和辐射在内的多种应激条件下,2型鲟鱼钙调蛋白(STC2)的表达会上调。STC2的过表达与肿瘤进展和不良预后相关。我们之前证明,鼻咽癌(NPC)中STC2的过表达与放射抗性和肿瘤转移呈正相关,而这是改善鼻咽癌治疗的两个主要临床障碍。然而,STC2表达是否是NPC细胞放疗后存活和转移的关键促成因素仍不清楚。以耐辐射的CNE2细胞系为模型,我们研究了STC2表达对放疗后存活、迁移和侵袭的重要性。在此,我们报告使用基于CRISPR/Cas9的基因组编辑技术建立了STC2基因敲除细胞系(CNE2-STC2-KO)。与亲代细胞系相比,STC2基因敲除细胞在正常培养条件下表现出相似的增殖和形态,并且STC2的缺失并未损害裸鼠模型中的细胞致瘤性。然而,在常氧或缺氧条件下,STC2基因敲除细胞系对X射线辐射的敏感性增加。特别是,在接受X射线辐射后,亲代CNE2细胞的迁移和侵袭能力仅略有下降,而STC2基因敲除细胞的迁移和侵袭能力则显著下降。细胞周期分析显示,STC2的缺失使细胞在G1和G2/M期积累,但减少了S期细胞群。这些数据表明,可被代谢或治疗应激刺激的STC2表达是促进放疗后NPC细胞存活和转移的一个重要因素。因此,靶向STC2或相关下游通路可能为克服NPC的放射抗性和转移提供新策略。

https://cdn.ncbi.nlm.nih.gov/pmc/blobs/f37f/6636319/a7eb1d0af730/CMAR-11-6411-g0001.jpg

文献检索

告别复杂PubMed语法,用中文像聊天一样搜索,搜遍4000万医学文献。AI智能推荐,让科研检索更轻松。

立即免费搜索

文件翻译

保留排版,准确专业,支持PDF/Word/PPT等文件格式,支持 12+语言互译。

免费翻译文档

深度研究

AI帮你快速写综述,25分钟生成高质量综述,智能提取关键信息,辅助科研写作。

立即免费体验