• 文献检索
  • 文档翻译
  • 深度研究
  • 学术资讯
  • Suppr Zotero 插件Zotero 插件
  • 邀请有礼
  • 套餐&价格
  • 历史记录
应用&插件
Suppr Zotero 插件Zotero 插件浏览器插件Mac 客户端Windows 客户端微信小程序
定价
高级版会员购买积分包购买API积分包
服务
文献检索文档翻译深度研究API 文档MCP 服务
关于我们
关于 Suppr公司介绍联系我们用户协议隐私条款
关注我们

Suppr 超能文献

核心技术专利:CN118964589B侵权必究
粤ICP备2023148730 号-1Suppr @ 2026

文献检索

告别复杂PubMed语法,用中文像聊天一样搜索,搜遍4000万医学文献。AI智能推荐,让科研检索更轻松。

立即免费搜索

文件翻译

保留排版,准确专业,支持PDF/Word/PPT等文件格式,支持 12+语言互译。

免费翻译文档

深度研究

AI帮你快速写综述,25分钟生成高质量综述,智能提取关键信息,辅助科研写作。

立即免费体验

一种功能性多态性导致的 EGR1/ADAM10 通路中断与脓毒症进展的风险相关。

A Functional Polymorphism-Mediated Disruption of EGR1/ADAM10 Pathway Confers the Risk of Sepsis Progression.

机构信息

Institute of Neurology, Guangdong Key Laboratory of Age-Related Cardiac and Cerebral Diseases, Affiliated Hospital of Guangdong Medical University, Zhanjiang, China.

Key Laboratory of Biomedical Information Engineering of Ministry of Education, School of Life Science and Technology, Xi'an Jiaotong University, Xi'an, China.

出版信息

mBio. 2019 Aug 6;10(4):e01663-19. doi: 10.1128/mBio.01663-19.

DOI:10.1128/mBio.01663-19
PMID:31387910
原文链接:https://pmc.ncbi.nlm.nih.gov/articles/PMC6686044/
Abstract

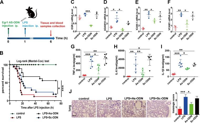
Increasing evidence has indicated that single nucleotide polymorphisms (SNPs) are related to the susceptibility of sepsis and might provide potential evidence for the mechanisms of sepsis. Our recent preliminary study showed that the ADAM10 genetic polymorphism was clinically associated with the development of sepsis, and little is known about the underlying mechanism. The aim of this study was to confirm the association between the ADAM10 promoter rs653765 G→A polymorphism and the progression of sepsis and to discover the underlying mechanism. Clinical data showed that the rs653765 G→A polymorphism was positively correlated with the development of sepsis, as evidenced by a multiple-center case-control association study with a large sample size, and showed that EGR1 and ADAM10 levels were associated well with the different subtypes of sepsis patients. results demonstrated that the rs653765 G→A variants could functionally modulate ADAM10 promoter activity by altering the binding of the EGR1 transcription factor (TF) to the ADAM10 promoter, affecting the transcription and translation of the gene. Electrophoretic mobility shift assay (EMSA) followed by chromatin immunoprecipitation (ChIP) assay indicated the direct interaction. Functional studies further identified that the EGR1/ADAM10 pathway is important for the inflammatory response. EGR1 intervention decreased host proinflammatory cytokine secretion and rescued the survival and tissue injury of the mouse endotoxemia model. Sepsis is characterized as life-threatening organ dysfunction, with unacceptably high mortality. Evidence has indicated that functional SNPs within inflammatory genes are associated with susceptibility, progression, and prognosis of sepsis. These mechanisms on which these susceptible sites depended often suggest the key pathogenesis and potential targets in sepsis. In the present study, we confirmed that a functional variant acts as an important genetic factor that confers the progression of sepsis in a large sample size and in multiple centers and revealed that the variants modulate the EGR1/ADAM10 pathway and influence the severity of sepsis. We believe that we provide an important insight into this new pathway involving the regulation of inflammatory process of sepsis based on the clinical genetic evidence, which will enhance the understanding of nosogenesis of sepsis and provide the potential target for inflammation-related diseases.

摘要

越来越多的证据表明,单核苷酸多态性(SNP)与脓毒症的易感性有关,可能为脓毒症的发病机制提供潜在的证据。我们最近的初步研究表明,ADAM10 基因多态性与脓毒症的发生发展有关,但潜在机制知之甚少。本研究旨在确认 ADAM10 启动子 rs653765 G→A 多态性与脓毒症进展的相关性,并发现其潜在机制。临床数据显示,rs653765 G→A 多态性与脓毒症的发生发展呈正相关,这一点通过一项具有较大样本量的多中心病例对照关联研究得到了证实,并且表明 EGR1 和 ADAM10 水平与不同亚型的脓毒症患者密切相关。研究结果表明,rs653765 G→A 变体可以通过改变 EGR1 转录因子(TF)与 ADAM10 启动子的结合,从而改变基因的转录和翻译,从而对 ADAM10 启动子活性进行功能性调节。电泳迁移率变动分析(EMSA)和染色质免疫沉淀(ChIP)分析表明存在直接相互作用。功能研究进一步确定了 EGR1/ADAM10 途径对炎症反应很重要。EGR1 干预可减少宿主促炎细胞因子的分泌,并挽救小鼠内毒素血症模型的存活和组织损伤。脓毒症的特点是危及生命的器官功能障碍,死亡率高得令人无法接受。有证据表明,炎症基因中的功能性 SNP 与脓毒症的易感性、进展和预后有关。这些易感位点所依赖的机制通常提示了脓毒症的关键发病机制和潜在靶点。在本研究中,我们在大样本量和多中心证实了一个功能性变体是脓毒症进展的重要遗传因素,并揭示了变体对 EGR1/ADAM10 途径的调节作用及其对脓毒症严重程度的影响。我们相信,基于临床遗传证据,我们为这一新的途径提供了一个重要的见解,该途径涉及脓毒症炎症过程的调节,这将有助于加深对脓毒症发病机制的理解,并为炎症相关疾病提供潜在的靶点。

https://cdn.ncbi.nlm.nih.gov/pmc/blobs/5b03/6686044/a5f9abde045e/mBio.01663-19-f0005.jpg
https://cdn.ncbi.nlm.nih.gov/pmc/blobs/5b03/6686044/03156b3fd8d2/mBio.01663-19-f0001.jpg
https://cdn.ncbi.nlm.nih.gov/pmc/blobs/5b03/6686044/bbdf5cdfba8c/mBio.01663-19-f0002.jpg
https://cdn.ncbi.nlm.nih.gov/pmc/blobs/5b03/6686044/6a00a24354e3/mBio.01663-19-f0003.jpg
https://cdn.ncbi.nlm.nih.gov/pmc/blobs/5b03/6686044/d4acca4d1f88/mBio.01663-19-f0004.jpg
https://cdn.ncbi.nlm.nih.gov/pmc/blobs/5b03/6686044/a5f9abde045e/mBio.01663-19-f0005.jpg
https://cdn.ncbi.nlm.nih.gov/pmc/blobs/5b03/6686044/03156b3fd8d2/mBio.01663-19-f0001.jpg
https://cdn.ncbi.nlm.nih.gov/pmc/blobs/5b03/6686044/bbdf5cdfba8c/mBio.01663-19-f0002.jpg
https://cdn.ncbi.nlm.nih.gov/pmc/blobs/5b03/6686044/6a00a24354e3/mBio.01663-19-f0003.jpg
https://cdn.ncbi.nlm.nih.gov/pmc/blobs/5b03/6686044/d4acca4d1f88/mBio.01663-19-f0004.jpg
https://cdn.ncbi.nlm.nih.gov/pmc/blobs/5b03/6686044/a5f9abde045e/mBio.01663-19-f0005.jpg

相似文献

1
A Functional Polymorphism-Mediated Disruption of EGR1/ADAM10 Pathway Confers the Risk of Sepsis Progression.一种功能性多态性导致的 EGR1/ADAM10 通路中断与脓毒症进展的风险相关。
mBio. 2019 Aug 6;10(4):e01663-19. doi: 10.1128/mBio.01663-19.
2
An ADAM10 promoter polymorphism is a functional variant in severe sepsis patients and confers susceptibility to the development of sepsis.ADAM10启动子多态性是重症脓毒症患者的一种功能性变异,与脓毒症的发生易感性相关。
Crit Care. 2015 Mar 5;19(1):73. doi: 10.1186/s13054-015-0796-x.
3
The -172 A-to-G variation in ADAM17 gene promoter region affects EGR1/ADAM17 pathway and confers susceptibility to septic mortality with sepsis-3.0 criteria.ADAM17基因启动子区域-172位点的A到G变异影响EGR1/ADAM17通路,并根据脓毒症3.0标准增加脓毒症死亡易感性。
Int Immunopharmacol. 2022 Jan;102:108385. doi: 10.1016/j.intimp.2021.108385. Epub 2021 Nov 30.
4
Association of ADAM10 gene variants with sporadic Parkinson's disease in Chinese Han population.ADAM10 基因变异与中国汉族散发性帕金森病的关联。
J Gene Med. 2021 Mar;23(3):e3319. doi: 10.1002/jgm.3319. Epub 2021 Feb 9.
5
miR-23b Negatively Regulates Sepsis-Induced Inflammatory Responses by Targeting ADAM10 in Human THP-1 Monocytes.miR-23b 通过靶向人 THP-1 单核细胞中的 ADAM10 负调控脓毒症诱导的炎症反应。
Mediators Inflamm. 2019 Oct 31;2019:5306541. doi: 10.1155/2019/5306541. eCollection 2019.
6
Impact of ADAM10 gene polymorphisms on hepatocellular carcinoma development and clinical characteristics.ADAM10 基因多态性对肝细胞癌发生发展及临床特征的影响。
Int J Med Sci. 2018 Aug 10;15(12):1334-1340. doi: 10.7150/ijms.27059. eCollection 2018.
7
An association study on ADAM10 promoter polymorphisms and atherosclerotic cerebral infarction in a Chinese population.ADAM10 启动子多态性与中国人群动脉粥样硬化性脑梗死的关联研究。
CNS Neurosci Ther. 2013 Oct;19(10):785-94. doi: 10.1111/cns.12136. Epub 2013 Jun 15.
8
Endothelial ADAM10 utilization defines a molecular pathway of vascular injury in mice with bacterial sepsis.内皮细胞 ADAM10 的利用定义了小鼠脓毒症血管损伤的分子途径。
J Clin Invest. 2023 Dec 1;133(23):e168450. doi: 10.1172/JCI168450.
9
Histone deacetylase inhibitor apicidin increases expression of the α-secretase ADAM10 through transcription factor USF1-mediated mechanisms.组蛋白去乙酰化酶抑制剂阿皮西丁通过转录因子USF1介导的机制增加α-分泌酶ADAM10的表达。
FASEB J. 2017 Apr;31(4):1482-1493. doi: 10.1096/fj.201600961RR. Epub 2016 Dec 21.
10
ADAM10-a "multitasker" in sepsis: focus on its posttranslational target.ADAM10 在脓毒症中是一个“多面手”:关注其翻译后目标。
Inflamm Res. 2023 Mar;72(3):395-423. doi: 10.1007/s00011-022-01673-0. Epub 2022 Dec 24.

引用本文的文献

1
Ligustilide Suppresses Macrophage-Mediated Intestinal Inflammation and Restores Gut Barrier via EGR1-ADAM17-TNF-α Pathway in Colitis Mice.藁本内酯通过EGR1-ADAM17-TNF-α通路抑制巨噬细胞介导的肠道炎症并恢复结肠炎小鼠的肠道屏障
Research (Wash D C). 2025 Sep 2;8:0864. doi: 10.34133/research.0864. eCollection 2025.
2
Unveiling PANoptosis in Acute Kidney Injury: An Integrative Multi-Dimensional Approach to Identify Key Biomarkers.揭示急性肾损伤中的PAN细胞焦亡:一种识别关键生物标志物的综合多维方法。
J Inflamm Res. 2025 Jul 2;18:8735-8754. doi: 10.2147/JIR.S525222. eCollection 2025.
3
RECK as a Potential Crucial Molecule for the Targeted Treatment of Sepsis.

本文引用的文献

1
GSKJ4 Protects Mice Against Early Sepsis via Reducing Proinflammatory Factors and Up-Regulating MiR-146a.GSKJ4 通过降低促炎因子和上调 miR-146a 保护小鼠免受早期败血症的侵害。
Front Immunol. 2018 Oct 2;9:2272. doi: 10.3389/fimmu.2018.02272. eCollection 2018.
2
Impact of ADAM10 gene polymorphisms on hepatocellular carcinoma development and clinical characteristics.ADAM10 基因多态性对肝细胞癌发生发展及临床特征的影响。
Int J Med Sci. 2018 Aug 10;15(12):1334-1340. doi: 10.7150/ijms.27059. eCollection 2018.
3
Alleviation of A disintegrin and metalloprotease 10 (ADAM10) on thromboangiitis obliterans involves the HMGB1/RAGE/ NF-κB pathway.
RECK作为脓毒症靶向治疗的潜在关键分子
J Inflamm Res. 2025 Feb 6;18:1787-1813. doi: 10.2147/JIR.S501856. eCollection 2025.
4
Epidemiology, antimicrobial resistance profile and management of carbapenem-resistant Klebsiella pneumoniae among mothers with suspected sepsis in Ethiopia.埃塞俄比亚疑似败血症母亲中产碳青霉烯类耐药肺炎克雷伯菌的流行病学、耐药谱和治疗管理。
Ann Clin Microbiol Antimicrob. 2024 Sep 19;23(1):85. doi: 10.1186/s12941-024-00745-9.
5
Endothelial ADAM10 utilization defines a molecular pathway of vascular injury in mice with bacterial sepsis.内皮细胞 ADAM10 的利用定义了小鼠脓毒症血管损伤的分子途径。
J Clin Invest. 2023 Dec 1;133(23):e168450. doi: 10.1172/JCI168450.
6
Acyl Homoserine Lactone Sensitised Streptococcus Pyogenes Differentially Regulates the Transcriptional Expression of Early Growth Response 1 (EGR1) in Epithelial and Macrophage Cells.酰基高丝氨酸内酯敏化酿脓链球菌在上皮细胞和巨噬细胞中差异调控早期生长反应因子 1(EGR1)的转录表达。
Curr Microbiol. 2023 Jul 4;80(8):268. doi: 10.1007/s00284-023-03375-0.
7
ADAM10-a "multitasker" in sepsis: focus on its posttranslational target.ADAM10 在脓毒症中是一个“多面手”:关注其翻译后目标。
Inflamm Res. 2023 Mar;72(3):395-423. doi: 10.1007/s00011-022-01673-0. Epub 2022 Dec 24.
8
Examining the role of EGR1 during viral infections.研究早期生长反应蛋白1(EGR1)在病毒感染过程中的作用。
Front Microbiol. 2022 Oct 21;13:1020220. doi: 10.3389/fmicb.2022.1020220. eCollection 2022.
9
YgiM may act as a trigger in the sepsis caused by through the membrane-associated ceRNA network.YgiM可能通过膜相关的ceRNA网络在由……引起的败血症中充当触发因素。 (原文中“by”后面内容缺失)
Front Genet. 2022 Sep 23;13:973145. doi: 10.3389/fgene.2022.973145. eCollection 2022.
10
Early Growth Response-1, an Integrative Sensor in Cardiovascular and Inflammatory Disease.早期生长反应因子-1:心血管和炎症性疾病中的综合传感器。
J Am Heart Assoc. 2021 Nov 16;10(22):e023539. doi: 10.1161/JAHA.121.023539. Epub 2021 Nov 10.
ADAM10 对血栓闭塞性脉管炎的缓解涉及 HMGB1/RAGE/NF-κB 通路。
Biochem Biophys Res Commun. 2018 Oct 20;505(1):282-289. doi: 10.1016/j.bbrc.2018.09.002. Epub 2018 Sep 20.
4
The emerging role of ADAM metalloproteinases in immunity.ADAM 金属蛋白酶在免疫中的新兴作用。
Nat Rev Immunol. 2018 Dec;18(12):745-758. doi: 10.1038/s41577-018-0068-5.
5
EGR1-Mediated Transcription of lncRNA-HNF1A-AS1 Promotes Cell-Cycle Progression in Gastric Cancer.EGR1 介导的长链非编码 RNA-HNF1A-AS1 转录促进胃癌细胞周期进程。
Cancer Res. 2018 Oct 15;78(20):5877-5890. doi: 10.1158/0008-5472.CAN-18-1011. Epub 2018 Sep 5.
6
Risk SNP-Mediated Promoter-Enhancer Switching Drives Prostate Cancer through lncRNA PCAT19.风险 SNP 介导的启动子-增强子转换通过 lncRNA PCAT19 驱动前列腺癌。
Cell. 2018 Jul 26;174(3):564-575.e18. doi: 10.1016/j.cell.2018.06.014. Epub 2018 Jul 19.
7
Caspase-8 Collaborates with Caspase-11 to Drive Tissue Damage and Execution of Endotoxic Shock.Caspase-8 与 Caspase-11 协同作用,导致内毒素休克时的组织损伤和执行。
Immunity. 2018 Jul 17;49(1):42-55.e6. doi: 10.1016/j.immuni.2018.06.011.
8
A Disintegrin and Metalloproteases (ADAMs) in Cardiovascular, Metabolic and Inflammatory Diseases: Aspects for Theranostic Approaches.解整合素金属蛋白酶(ADAMs)在心血管、代谢和炎症性疾病中的作用:治疗方法的相关研究。
Thromb Haemost. 2018 Jul;118(7):1167-1175. doi: 10.1055/s-0038-1660479. Epub 2018 Jun 6.
9
Rapamycin-induced autophagy protects proximal tubular renal cells against proteinuric damage through the transcriptional activation of the nerve growth factor receptor NGFR.雷帕霉素诱导的自噬通过神经营养因子受体 NGFR 的转录激活来保护近端肾小管肾细胞免受蛋白尿损伤。
Autophagy. 2018;14(6):1028-1042. doi: 10.1080/15548627.2018.1448740. Epub 2018 May 11.
10
RIP kinase 1-dependent endothelial necroptosis underlies systemic inflammatory response syndrome.RIP 激酶 1 依赖性内皮细胞坏死性凋亡是全身炎症反应综合征的基础。
J Clin Invest. 2018 May 1;128(5):2064-2075. doi: 10.1172/JCI96147. Epub 2018 Apr 16.